精品文档---下载后可任意编辑额济纳旗荒漠河岸林植物群落生态学特性初步讨论的开题报告一、讨论背景和意义:额济纳旗位于内蒙古自治区中西...
下载后可任意编辑额济纳旗旅游进展总体规划创意策划方案12024 年 4 月 19 日下载后可任意编辑额济纳旗旅游进展总体规划创意策划方案(...
下载后可任意编辑额济纳旗胡杨林旅游注意事项12024 年 4 月 19 日下载后可任意编辑额济纳旗胡杨林旅游注意事项22024 年 4 月 19 ...
. . 梭梭在额济纳旗的栽培技术/h1 -- -- 本站首页免费课件免费试题整册教案教育资讯计划总结英语角幼儿教育文书写作海量教案免费论文....
内蒙古额济纳旗呼伦西白隐爆角砾岩型金矿地质特征
29号成都----额济纳旗路书(一)【行程安排】D1(9月29日星期六)成都—绵阳—广元—汉中-西安—铜川—延安星期六上午7点在梨花街集合,包...
:年1曹地质学报ACTAGEOLOGICASINICAVoI.86No.11NOV.2012内蒙古西部额济纳旗及邻区二叠纪暗色泥岩微量元素和稀土元素地球化学特征宋健¨...
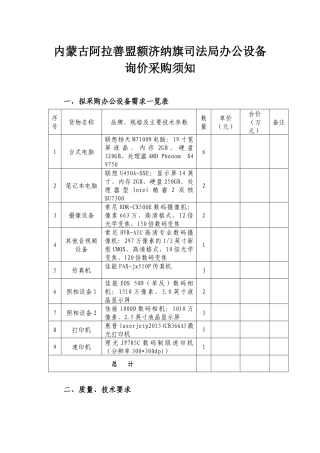
第1页共9页编号:时间:2021年x月x日书山有路勤为径,学海无涯苦作舟页码:第1页共9页内蒙古阿拉善盟额济纳旗司法局办公设备询价采购须知一...
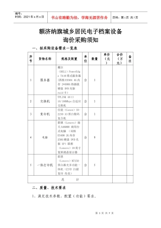
第1页共7页编号:时间:2021年x月x日书山有路勤为径,学海无涯苦作舟页码:第1页共7页额济纳旗城乡居民电子档案设备询价采购须知一、拟采购...
内蒙古阿拉善盟额济纳旗司法局办公设备询价采购须知一,拟采购办公设备需求一览表序号货物名称品牌、规格及主要技术参数数量单价(元)合价...
额济纳旗统计局关于2023年落实全面从严治党主体责任工作情况的报告2023年,旗统计局党组把坚决履行全面从严治党主体责任作为一项极端重要的...
内蒙古概述:内蒙古非常狭长,其中呼和浩特以西基本都是荒漠,从呼和浩特到额济纳旗一路经过包头、巴彦淖尔、鄂尔多斯、乌海等地,都比较荒...
摘要本工程为内蒙古额济纳旗人民法院标准化审判办公综合楼。本工程为五层混凝土框架结构,建筑高度20.8米,总建筑面积3401.75平方米。本单体...
额济纳旗统计局关于2023年落实全面从严治党主体责任工作情况的报告2023年,旗统计局党组把坚决履行全面从严治党主体责任作为一项极端重要的...

