谈如何管理驻外销售机构解读总部对驻外销售机构的十个关键词1.担心不少企业老总对驻外机构的担心永远写在脸上,在总部的市场工作会议上对各...
谈如何管理驻外销售机构解读总部对驻外销售机构的十个关键词1.担心不少企业老总对驻外机构的担心永远写在脸上,在总部的市场工作会议上对各...
第1页共16页编号:时间:2021年x月x日书山有路勤为径,学海无涯苦作舟页码:第1页共16页营销公司驻外分公司(办事处)管理制度第一章工作职...
驻外机构促销员岗岗位说明书岗位名称促销员岗岗位编号所在部门分公司/办事处岗位定员直接上级促销主管岗位工资直接下级无分析人所辖人员无...
驻外机构促销员岗岗位说明书岗位名称促销员岗岗位编号所在部门分公司/办事处岗位定员直接上级促销主管岗位工资直接下级无分析人所辖人员无...
驻外机构渠道主管岗岗位说明书岗位名称驻外机构渠道主管岗岗位编号所在部门分公司/办事处/代办处岗位定员直接上级分公司经理/办事处主任/代...
驻外机构业务操作手册第一章:驻外机构职能定位和岗位设置驻外分公司职能定位驻外分公司岗位定编和职责驻外分公司管理责任和权限第二章:销...
第六章:售后服务管理6.1售后服务网络建设6.11站点的选择:6.111在空白市场选择商家首先,各驻外公司的服务人员应对辖区内的所有经销商和较...
驻外机构业务操作手册第一章:驻外机构职能定位和岗位设置驻外分公司职能定位驻外分公司岗位定编和职责驻外分公司管理责任和权限第二章:销...
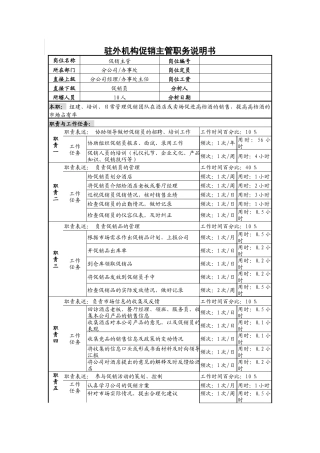
驻外机构促销主管职务说明书岗位名称促销主管岗位编号所在部门分公司/办事处岗位定员直接上级分公司经理/办事处主任岗位工资直接下级促销员...
关于进行xx集团下属各子公司驻外销售人员2010年上半年业绩评价的通知各子公司:年初根据集团营销模式改革的需要,公司驻外销售人员进行了大...
XX年驻外招商年终工作总结范文及XX年工作计划驻外招商xx年工作总结及xx年工作计划时光似水,日月如梭。回首过去的xx年,在县委、县政府的正...
驻外办事处主任岗位说明书岗位名称办事处主任岗位编号所在部门业务部岗位定员直接上级业务部经理工资等级直接下级业务员、业务内勤、货运员...
第1页共7页编号:时间:2021年x月x日书山有路勤为径,学海无涯苦作舟页码:第1页共7页TCL数码科技(北京)有限公司客服驻外机构站长工作手...
第1页共7页编号:时间:2021年x月x日书山有路勤为径,学海无涯苦作舟页码:第1页共7页驻外工程管理暂行办法1总则1.1为推进公司“转机制、...
第1页共112页编号:时间:2021年x月x日书山有路勤为径,学海无涯苦作舟页码:第1页共112页附件1:驻外科技机构推荐项目汇编(2009年)第2页...
第1页共33页编号:时间:2021年x月x日书山有路勤为径,学海无涯苦作舟页码:第1页共33页驻外科技机构推荐项目简介序号1加拿大迫切希望中...
第1页共10页编号:时间:2021年x月x日书山有路勤为径,学海无涯苦作舟页码:第1页共10页当前文档修改密码:8362839青山湖区驻外招商实施...
第1页共9页编号:时间:2021年x月x日书山有路勤为径,学海无涯苦作舟页码:第1页共9页青山湖区驻外招商实施意见一、目的为进一步加强我区对...
第1页共21页编号:时间:2021年x月x日书山有路勤为径,学海无涯苦作舟页码:第1页共21页销售公司驻外人员考核管理办法(试行)为规范销售公...

