电脑桌面
添加小米粒文库到电脑桌面
安装后可以在桌面快捷访问

浅谈小学方程解法VIP免费

浅谈小学方程解法_第1页
1/4
浅谈小学方程解法_第2页
2/4
浅谈小学方程解法_第3页
3/4
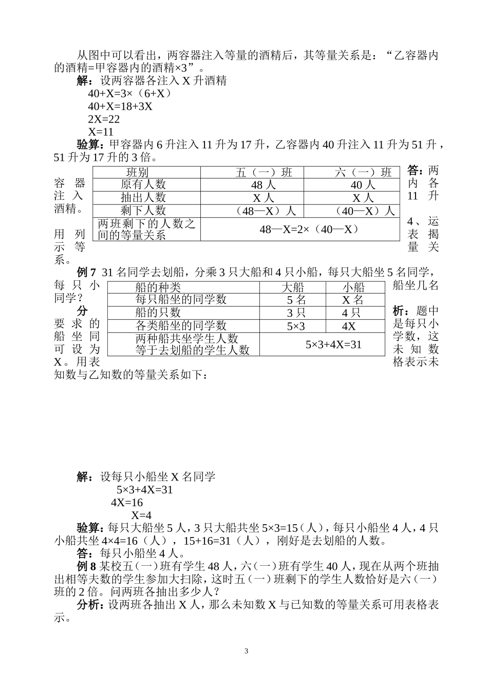
儋州市2012年中小学教师各学科教育教学论文评选数学学科,小学学段浅谈小学方程解法儋州市思源实验学校王志强[方法简介]:所谓小学数学解决问题的方程解法,就是借助小学数学课本中介绍的简易方程的有关知识,对小学数学解决问题、尤其是较复杂的应用题,进行求解的一种解题方法。简单地说,就是列方程解决问题。其特点是:用字母X表示未知数,与已知数处于平等的地位,根据数量之间的等量关系列出方程,然后解方程,求出结果。方程解法的主要环节在于理解题意,分析数量关系,根据等量关系列出方程式。但等量关系往往是隐藏在题中,而找等量关系又没有固定的方法,因此考虑的角度不同所取的等量关系就不同。初学时常常由于没有掌握好找等量关系的方法,而无法列对方程式。因此,找等量关系是解题的关键。下面通过应用范例介绍几种找等量关系弄方程的方法。[范例]:1、抓住关键词语,找出等量关系。例1少年宫合唱队有64人,比舞蹈队人数的2倍多16人,舞蹈队有多少人?分析:由关键句:“合唱队64人比舞蹈队人数的2倍多16人”,得出等量关系:舞蹈队人数×2+16人=合唱队64人解:设舞蹈队有X人2X+16=64X=24验算:24的2倍多16是64。24×2+16=64答:舞蹈队有24人。例2甲车以每小时60千米的速度从甲地开往乙地,2小时后,乙车从乙地开往甲地。两车相遇时,乙车行了4小时,此时乙车所行路与甲车所行路之比1:2。问乙车每小时行驶多少千米?分析:由“乙车所行路程与甲车所行路程之比是1:2”可得出等量关系:而乙车所行路程=乙车速度(未知数)×乙车行时间(4小时)甲车所行路程=甲车速度(乙知)×甲车行时间[(2+4)小时]解:设乙车每小时行X千米8X=360X=45验算:乙车所行路程45×4=180(千米)与甲车所行路程60×(4+2)=360(千米)之比是180:360=1:2。2、利用基本数量关系建立方程例3华光无线电厂装配3068台收音机,装配了5天还剩118台未装配,平均每天装配多少台?分析:这一问题的基本数量关系是:工作效率×工作时间=工作量题目要求的是平均每天装配多少台(工作效率),可设其为未知数X,而工作时间为5天,5天的工作量是(3068—118)台。于是可建立方程:。解:设平均每天装配X台5X=3068—118X=590验算:5天装配590×5=2950(台)加上剩下的118台提3068台。590×5+118=3068答:平均每天装590台。例4一个工厂今年计划产值24万元,比去年增加20%,比去年增加产值多少万元?分析:这一问题的基本数量关系是:“去年产值+增加产值=今年产值”、“去年产值×(1+增长率)=今年产值”。由此得等量关系:(今年产值—增加产值)×(1+增长率)=今年产值解:设今年比去年增加产值X万元(24—X)(1+20%)=2424—X=20X=4验算:去年产值是24—4=20(万元)而20×(1+20%)=24万元。答:今年比去年增加产值4万元。3、运用图解法揭示等量关系。例5甲乙两列火车同时从相距360千米的两个站相向开出,3小时后相遇,乙知甲车每小时行55千米,乙车每小时行多少千米?分析:先画出反映题意的线段图。55×3千米3X千米360千米从图中可以看出甲、乙车的行程与总路程的关系:“甲3小时行的路程+乙3小时行的路程=总路程”。解:设乙车每小时行X千米55×3+3X=3603X=195X=65验算:两车的速度和乘以相遇时等于两地距离。(55+65)×3=360(千米)答:乙车每小时行65千米。例6甲容器内有酒精6升,乙容器内有酒精40升,现在往两容器内注入等量的酒精,使乙容器内的酒精恰好是甲容器的3倍,两容器内各注入多少酒精?分析:先出来反映题意的线段图。注入X升6升注入X升40升2甲乙甲乙从图中可以看出,两容器注入等量的酒精后,其等量关系是:“乙容器内的酒精=甲容器内的酒精×3”。解:设两容器各注入X升酒精40+X=3×(6+X)40+X=18+3X2X=22X=11验算:甲容器内6升注入11升为17升,乙容器内40升注入11升为51升,51升为17升的3倍。答:两容器内各注入11升酒精。4、运用列表揭示等量关系。例731名同学去划船,分乘3只大船和4只小船,每只大船坐5名同学,每只小船坐几名同学?分析:题中要求的是每只小船坐同学数,这可设为未知数X。用表格表示未知数与乙知数的等量关系如下:解:设每只小船坐X名同学5×3+4X=3...

1、当您付费下载文档后,您只拥有了使用权限,并不意味着购买了版权,文档只能用于自身使用,不得用于其他商业用途(如 [转卖]进行直接盈利或[编辑后售卖]进行间接盈利)。
2、本站所有内容均由合作方或网友上传,本站不对文档的完整性、权威性及其观点立场正确性做任何保证或承诺!文档内容仅供研究参考,付费前请自行鉴别。
3、如文档内容存在违规,或者侵犯商业秘密、侵犯著作权等,请点击“违规举报”。

碎片内容

浅谈小学方程解法

您可能关注的文档

确认删除?
VIP
微信客服
  • 扫码咨询
会员Q群
  • 会员专属群点击这里加入QQ群
客服邮箱
回到顶部