电脑桌面
添加小米粒文库到电脑桌面
安装后可以在桌面快捷访问

八年级物理下册知识总结与练习第8章(8电功率)VIP免费

八年级物理下册知识总结与练习第8章(8电功率)_第1页
1/10
八年级物理下册知识总结与练习第8章(8电功率)_第2页
2/10
八年级物理下册知识总结与练习第8章(8电功率)_第3页
3/10
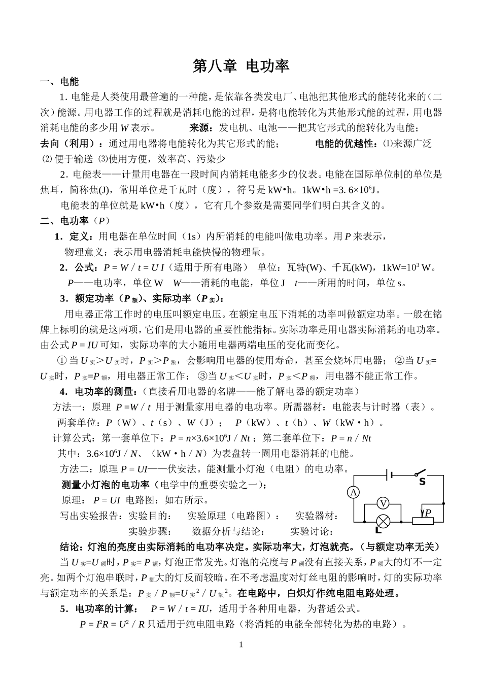
第八章电功率一、电能1.电能是人类使用最普遍的一种能,是依靠各类发电厂、电池把其他形式的能转化来的(二次)能源。用电器工作的过程就是消耗电能的过程,是将电能转化为其他形式能的过程,用电器消耗电能的多少用W表示。来源:发电机、电池——把其它形式的能转化为电能;去向(利用):通过用电器将电能转化为其它形式的能;电能的优越性:⑴来源广泛⑵便于输送⑶使用方便,效率高、污染少2.电能表——计量用电器在一段时间内消耗电能多少的仪表。电能在国际单位制的单位是焦耳,简称焦(J),常用单位是千瓦时(度),符号是kW•h。1kW•h=3.6×106J。电能表的单位就是kW•h(度),它有几个参数是需要同学们明白其含义的。二、电功率(P)1.定义:用电器在单位时间(1s)内所消耗的电能叫做电功率。用P来表示,物理意义:表示用电器消耗电能快慢的物理量。2.公式:P=W/t=UI(适用于所有电路)单位:瓦特(W)、千瓦(kW),1kW=103W。P——电功率,单位WW——消耗的电能,单位Jt——所用的时间,单位s。3.额定功率(P额)、实际功率(P实):用电器正常工作时的电压叫额定电压。在额定电压下消耗的功率叫做额定功率。一般在铭牌上标明的就是这两项,它们是用电器的重要性能指标。实际功率是用电器实际消耗的电功率。由公式P=IU可知,实际功率的大小随用电器两端电压的变化而变化。①当U实>U实时,P实>P额,会影响用电器的使用寿命,甚至会烧坏用电器;②当U实=U实时,P实=P额,用电器正常工作;③当U实<U实时,P实<P额,用电器不能正常工作。4.电功率的测量:(直接看用电器的名牌——能了解电器的额定功率)方法一:原理P=W/t用于测量家用电器的电功率。所需器材:电能表与计时器(表)。两套单位:P(W)、t(s)、W(J);P(kW)、t(h)、W(kW·h)。计算公式:第一套单位下:P=n×3.6×106J/Nt;第二套单位下:P=n/Nt其中:3.6×106J/N、(kW·h/N)为表盘转一圈用电器消耗的电能。方法二:原理P=UI——伏安法。能测量小灯泡(电阻)的电功率。测量小灯泡的电功率(电学中的重要实验之一):原理:P=UI电路图:如右所示。写出实验报告:实验目的:实验原理(电路图):实验器材:实验步骤:数据分析与结论:实验讨论:结论:灯泡的亮度由实际消耗的电功率决定。实际功率大,灯泡就亮。(与额定功率无关)当U实=U额时,P实=P额,灯泡正常发光。灯泡的亮度与P额没有直接关系,P额大的灯不一定亮。如两个灯泡串联时,P额大的灯反而较暗。在不考虑温度对灯丝电阻的影响时,灯的实际功率与额定功率的关系是:P实/P额=U实2/U额2。在电路中,白炽灯作纯电阻电路处理。5.电功率的计算:P=W/t=IU,适用于各种用电器,为普适公式。P=I2R=U2/R只适用于纯电阻电路(将消耗的电能全部转化为热的电路)。1ASPLV6.串、并联电路的电功率分配特点:串联电路中,各部分电路消耗的电功率与其电阻成正比,即P∝RP1∶P2=R1∶R2并联电路中,各支路消耗的电功率与其电阻成反比,即P∝1/RP1∶P2=R2∶R1无论是串联还是并联电路,消耗的总功率都等于该电路中所有用电器的功率之和P总=P1+P2+……。三、电与热1.电流的热效应:探究:电流通过导体时产生热量的多少与哪些因素有关?要求明确:⑴实验目的:⑵原理:根据煤油在玻璃管里上升的高度来判断电流通过电阻丝通电产生电热的多少⑶实验器材:⑷实验电路(教材中的两个电路):⑸实验方法:控制变量法。⑹实验步骤:(能按照实验过程进行书写)⑺实验结论:2.焦耳定律:电流通过导体产生的热量,跟电流的二次方成正比,跟导体的电阻成正比,跟通电时间成正比。Q=I2Rt。说明:⑴它用来计算电流热效应产生的热量。公式中的物理量统一用国际单位制。⑵如果电路是纯电阻电路(只含有电灯、电阻等发热元件),用电器消耗的电能全部转化为热,则有:Q=W=IUt=I2Rt=U2t/R;如果电路为非纯电阻电路(如含有电动机、电铃等),则消耗的电能只有一部分转化成热,有Q<W,只能用Q=I2Rt来计算电热。电热器:利用电流的热效应而制成的发热设备。制作原理:焦耳定律。组成:电热器的主要组成部分是发热体,发热体是由电阻率大、熔点高的合金制...

1、当您付费下载文档后,您只拥有了使用权限,并不意味着购买了版权,文档只能用于自身使用,不得用于其他商业用途(如 [转卖]进行直接盈利或[编辑后售卖]进行间接盈利)。
2、本站所有内容均由合作方或网友上传,本站不对文档的完整性、权威性及其观点立场正确性做任何保证或承诺!文档内容仅供研究参考,付费前请自行鉴别。
3、如文档内容存在违规,或者侵犯商业秘密、侵犯著作权等,请点击“违规举报”。

碎片内容

八年级物理下册知识总结与练习第8章(8电功率)

您可能关注的文档

确认删除?
VIP
微信客服
  • 扫码咨询
会员Q群
  • 会员专属群点击这里加入QQ群
客服邮箱
回到顶部