电脑桌面
添加小米粒文库到电脑桌面
安装后可以在桌面快捷访问

(浙江专用)高考历史二轮复习 阶段三 现代的中国与西方世界 专题十四 20世纪的两次世界大战(上)-人教版高三全册历史试题VIP免费

(浙江专用)高考历史二轮复习 阶段三 现代的中国与西方世界 专题十四 20世纪的两次世界大战(上)-人教版高三全册历史试题_第1页
1/16
(浙江专用)高考历史二轮复习 阶段三 现代的中国与西方世界 专题十四 20世纪的两次世界大战(上)-人教版高三全册历史试题_第2页
2/16
(浙江专用)高考历史二轮复习 阶段三 现代的中国与西方世界 专题十四 20世纪的两次世界大战(上)-人教版高三全册历史试题_第3页
3/16
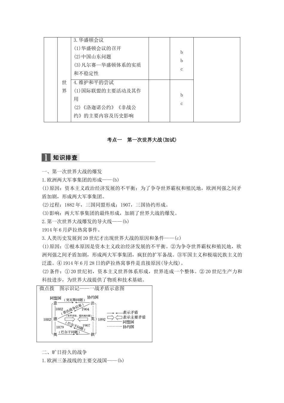
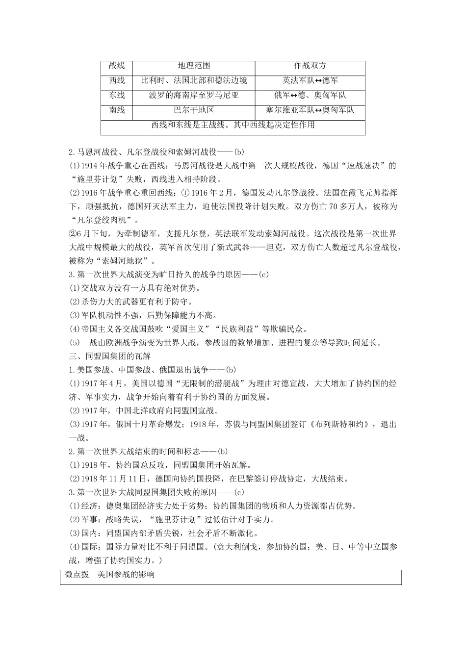
【步步高】(浙江专用)2017届高考历史二轮复习阶段三现代的中国与西方世界专题十四20世纪的两次世界大战(上)专题考试内容考试要求备考指导必考加试20世纪的两次世界大战第一次世界大战1.第一次世界大战的爆发(1)欧洲两大军事集团的形成(2)第一次世界大战爆发的导火线(3)人类历史发展到20世纪才出现世界大战的原因和条件bbc1.已考角度(1)(2016·10月新高考·T29)一战与巴尔干局势(2)(2016·4月新高考·T28)英、德、美经济发展数据曲线图2.预测角度(1)一战前德国的扩军备战(2)一战中美国的参战(3)一战对欧洲、对殖民地、对世界格局的影响2.旷日持久的战争(1)欧洲三条战线的主要交战国(2)马恩河战役、凡尔登战役和索姆河战役(3)第一次世界大战演变为旷日持久的战争的原因bbc3.同盟国集团的瓦解(1)美国参战、中国参战、俄国退出战争(2)第一次世界大战结束的时间和标志(3)第一次世界大战同盟国集团失败的原因bbc4.第一次世界大战的后果(1)第一次世界大战造成的后果(2)第一次世界大战的性质及其影响cd凡尔赛|华盛顿体系下的1.巴黎和会(1)巴黎和会的召开及美、英、法、日等国的图谋(2)巴黎和会与中国五四运动的关系(3)《凡尔赛和约》的主要内容、客观作用和局限性bcc2.凡尔赛体系与国际联盟(1)凡尔赛体系及其实质(2)国际联盟的建立、主要机构及其盟约cb世界3.华盛顿会议(1)华盛顿会议的召开(2)中国山东问题(3)凡尔赛—华盛顿体系的实质和不稳定性bbc4.维护和平的尝试(1)国际联盟的主要活动及其作用(2)《洛迦诺公约》《非战公约》的主要内容及历史影响bc考点一第一次世界大战(加试)一、第一次世界大战的爆发1.欧洲两大军事集团的形成——(b)(1)原因:资本主义政治经济发展的不平衡;为了争夺世界霸权和殖民地,欧洲列强之间矛盾加剧,形成两大军事集团。(2)过程:1882年,三国同盟形成;1907,三国协约形成。(3)影响:两大军事集团的最终形成,加剧了世界大战的爆发。2.第一次世界大战爆发的导火线——(b)1914年6月萨拉热窝事件。3.人类历史发展到20世纪才出现世界大战的原因和条件——(c)(1)原因:①根本原因是资本主义政治经济发展的不平衡。②为争夺世界霸权和殖民地,欧洲列强之间矛盾加剧,形成两大军事集团,疯狂的扩军备战。③军国主义和极端民族主义的泛滥。④1914年6月28日的萨拉热窝事件是直接原因(导火线)。(2)条件:①20世纪初,资本主义世界体系形成,世界连成一个整体。②20世纪生产力和科技进步,为世界大战提供了物质和技术基础。微点拨图示识记——一战矛盾示意图二、旷日持久的战争1.欧洲三条战线的主要交战国——(b)战线地理范围作战双方西线比利时、法国北部和德法边境英法军队德军↔东线波罗的海南岸至罗马尼亚俄军德、奥匈军队↔南线巴尔干地区塞尔维亚军队奥匈军队↔西线和东线是主战线。其中西线起决定性作用2.马恩河战役、凡尔登战役和索姆河战役——(b)(1)1914年战争重心在西线:马恩河战役是大战中第一次大规模战役,德国“速战速决”的“施里芬计划”失败,西线进入相持阶段。(2)1916年战争重心重回西线:①1916年2月,德国发动凡尔登战役。法国在霞飞元帅指挥下,顽强抵抗,德国歼灭法军主力,迫使法国投降计划失败。双方伤亡70多万人,被称为“凡尔登绞肉机”。②6月下旬,为牵制德军,支援凡尔登,英法联军发动索姆河战役。这次战役是第一次世界大战中规模最大的战役,英军首次使用了新式武器——坦克,双方伤亡人数超过凡尔登战役,被称为“索姆河地狱”。3.第一次世界大战演变为旷日持久的战争的原因——(c)(1)交战双方没有一方具有绝对优势。(2)杀伤力大的武器更有利于防守。(3)军队机动性不强,后勤保障能力不高。(4)帝国主义各交战国鼓吹“爱国主义”“民族利益”等欺骗民众。(5)一战由欧洲战争演变为世界大战,参战国的数量增加、进程的复杂等导致时间延长。三、同盟国集团的瓦解1.美国参战、中国参战、俄国退出战争——(b)(1)1917年4月,美国以德国“无限制的潜艇战”为理由对德宣战,大大增加了协约国的经济、军事实力,战争开始向着有利于协约国的方面发展。(2)1917年,中国北洋政府向同盟国宣战。(3)1917年,俄国十月革命爆发;1918年,苏俄与同...

1、当您付费下载文档后,您只拥有了使用权限,并不意味着购买了版权,文档只能用于自身使用,不得用于其他商业用途(如 [转卖]进行直接盈利或[编辑后售卖]进行间接盈利)。
2、本站所有内容均由合作方或网友上传,本站不对文档的完整性、权威性及其观点立场正确性做任何保证或承诺!文档内容仅供研究参考,付费前请自行鉴别。
3、如文档内容存在违规,或者侵犯商业秘密、侵犯著作权等,请点击“违规举报”。

碎片内容

(浙江专用)高考历史二轮复习 阶段三 现代的中国与西方世界 专题十四 20世纪的两次世界大战(上)-人教版高三全册历史试题

确认删除?
VIP
微信客服
  • 扫码咨询
会员Q群
  • 会员专属群点击这里加入QQ群
客服邮箱
回到顶部