各大主流浏览器的区别 一.IE内核浏览器: 1. IE速度慢,安全性低,一般不用; 2. TT用过一段时间,速度不快,感觉不是很好; 3. 世...
精品文档---下载后可任意编辑IP 机顶盒浏览器多某体组件系统的设计与实现的开题报告一、选题的背景和意义现在网络电视已经成为人们生活中...
精品文档---下载后可任意编辑Firefox 浏览器安全机制讨论与改进的开题报告一、题目Firefox 浏览器安全机制讨论与改进二、讨论背景网络攻...
精品文档---下载后可任意编辑Firefox 浏览器中 HTML5 视频播放插件的设计与实现的开题报告开题报告一、选题背景随着互联网的普及和带宽...
精品文档---下载后可任意编辑Android 系统浏览器对 WML 标签语言支持的实现的开题报告一、选题背景及讨论意义随着移动互联网的兴起,人...
精品文档---下载后可任意编辑Android 浏览器插件宿主技术的讨论与实现的开题报告摘要:随着智能移动设备的普及,移动互联网已成为人们生活...
允许浏览器弹出窗口的设置方法 如果您希望浏览器允许弹出窗口,请参考如下方法: 用ie 或者360 浏览器打开网站,首先请尝试 左手点住...
像火狐浏览器的Tab Control 控件 爱国者发表于2007 年09 月09 日 查看(1936)|评论(1) 文章收录于:【翻译】像火狐浏览器的Tab Con...
浏览器的设置 首先将世界之窗(TheWorld)浏览器设置位默认浏览器。如图所示。 步骤: 依次点击“工具”“默认浏览器”“使用世界之窗(...
下载后可任意编辑 实 验 报 告学年学期:课程名称:移动互联网指导老师:学 院:计算机学院班 级:学 号:姓 名: 湖 南 工 业...
前言 在使用 Java 开发客户端程序时,有时会需要在界面中使用网页浏览器组件,用来显示一段 HTML 或者一个特定的网址。本文将介绍在界...
IE 浏览器故障及其解决办法大全 网页的过程中,出现“Microsoft Internet Explorer遇到问题需要关闭„„”的信息提示。此时,如果单击...
IE 浏览器收藏夹与360 安全浏览器收藏夹的互导 (附图) 在360 安全浏览器没有出来之前,大多数时候都是使用IE 浏览器,而360 浏览...
IE 浏览器打开网页速度慢的解决方法(强) 影响网页打开速度的因素主要有如下几方面: 1、网络防火墙的设置不允许多线程访问,例如目前...
IE 安全选项的注册表键值 通过Total Uninstall 5 的帮助,一次一次对比快照总结出IE 安全选项对应的注册表键值,分享一下。基于Win+I...
按Ctrl + N 打开一个新窗口。 的 Ctrl + T 打开一个新标签。 按Ctrl + Shift + N的 隐身模式中打开一个新窗口。 按 按Ctrl...
ES 浏览器技巧 一、长按按钮功能 在ES文件浏览器的默认界面中,工具栏会显示出收藏、选择、搜索、向上、应用、列表这六个按钮。除了表面...
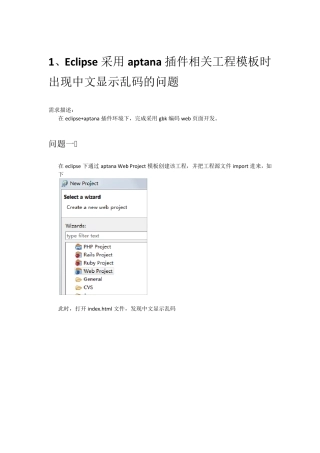
1、Eclipse 采用 aptana 插件相关工程模板时出现中文显示乱码的问题 需求描述: 在 eclipse+aptana 插件环境下,完成采用 gbk 编...
浏览器的设计与实现 —界面设计学生姓名:陈璐 指导老师:蔡碧野 龙际珍摘 要 本课程设计主要运用 java 语言在 Eclipse 编程环境...
div+css 兼容 ie6 ie7 ie8 ie9 和 FireFox Chrome 等浏览器方法 1.DOCTYPE 影响 CSS 处理 2.FF: div 设置 margin-left, ...

