英语题号一二三四五六总分分数评卷人PartIVocabularyandStructure(40pionts)Directions:Thereare40incompletesentencesinthispart.Foreachs...
专升本英语-名词(总分:74.00,做题时间:90分钟)一、单项选择题(总题数:74,分数:74.00)1.TheUnitedStatesofAmerica______oneofthemostd...
1.Ableabilityenablecapablebeabletodo…可以做havetheabilitytodo可以做,…有能力做:Hehastheabilitytomakeverygoodboat.enablesbtodo……...
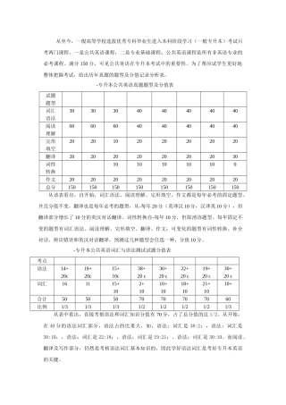
从至今,一般高等学校选拔优秀专科毕业生进入本科阶段学习(一般专升本)考试只考两门课程,一是公共英语课程,二是专业基础课程;公共英语...
成人高等学校专升本招生全国统一考试医学综合一、A型题:1~84小题,每题1.25分,共105分。在每题给出的A、B、C、D、E五个选项中,请选出一...
专升本协议班《学前教育》入学考试考试时长:120分钟(共75小题,合计150分)您的姓名:[填空题]*_________________________________班级:...
土木工程专业综合一试卷本试卷共8页。满分100分,考试时间180分钟。考试结束后,将本试卷交回。答题前考生务必将自己的姓名、准考证号、座...
1.1数据库系统概述1.1.1数据、数据库、数据库管理系统、数据库系统数据、数据库、数据库管理系统和数据库系统是与数据库技术亲密有关的四个...
专升本解剖学答案【篇一:专升本解剖复习题】s=txt>1、壁胸膜下界在腋中线与下列哪项相交处()a第6肋b第8肋c第10肋d第11肋2、血液中的单核...
成人高考教育理论教育学试题及答案一一、成人高考教育理论教育学试题-选择题:1~12个小题,每题2分,共24分。在每题给出的四个选项中。只...
专升本教育理论考试大纲总要求教育学部分1.理解与识记教育学的基础知识。2.理解和掌握教育学的基本概念、基本理论以及教学工作、德育工作...
[试题分类]:专升本《计算机网络》_08001450[题型]:单项选择[分数]:21.内部网关协议RIP的中文含义是()。A.传播控制协议B.路由信息协议C.开...
专升本计算机题库复习资料(含答案)1、世界上第一台电子计算机诞生于_A__。A.20世纪40年代B.19世纪C.20世纪80年代D.1950年2、世界上第...
专升本计算机考试题型导语:专升本考试是大学专科层次学生进入本科层次阶段学习的选拔考试的简称,是中国大陆教育体制大专层次学生升入本科...
专升本《基础会计》真题(1)一、单项选择题1、划分一次凭证和合计凭证的重要根据是()A、凭证的来源B、凭证填制的人员C、凭证填制的手续D、...
机械设计基础专升本复习题(一)Sunnysmile一、判断题:对的的打符号√,错误的打符号×1.在实际生产中,有时也运用机构的"死点"位置夹紧...
机械设计基础专升本复习题(一)Sunnysmile一、判断题:对的的打符号√,错误的打符号×1.在实际生产中,有时也运用机构的"死点"位置夹紧...
练习题(第一章~第四章)一、单项选择题(在每题的四个备选答案中,选出一种对的的答案,并将其代码填入题干后的括号内。)1.根据共价键...
[试题分类]:专升本《国际贸易学》_0450[题型]:单项选择[分数]:21.用于解释国家间商品互换比价确定的原理是()。A.互相需求原理;B.比较成...
[试题分类]:专升本《国际贸易实务》_0250[题型]:单项选择[分数]:21.信用证和货品协议的关系是()A.货品协议是信用证的一部分B.信用证附属...

