范文 范例指导参考word 版 整理智能化工程设计取费计算式工程设计收费 =(工程设计收费基价×专业调整系数×工程复杂程度调整系数×附加...
智能化工程设计取费计算式工程设计收费 =(工程设计收费基价×专业调整系数×工程复杂程度调整系数×附加调整系数 +其他设计收费 )×(1±...
1 火力发电工程建设预算编制与计算规定(2013 年版) ——建设预算取费参数 中国电力出版社 2 0 1 6 年0 7 月 目 录 火力发...
工程类别2010计价办法2014计价办法建筑工程33.3 23.34装饰装修工程 32.226.81安装工程37.9 29.34园林(景观)绿化工程28.6 20.15仿古建筑...
规定及说明 一、《湖北省建筑安装工程费用定额(2008)年》(以下简称本定额)是根据国家标准《建设工程工程量计价规范》(GB50500—2008...
新版工程勘察设计取费标准 为了贯彻落实《国务院办公厅转发建设部等部门关于工程勘察设计单位体制改革若干意见的通知》,调整工程勘察设计...
下载后可任意编辑安全防护、文明施工措施费取费表及意外损害费京建施(2024)802 号关于《建筑工程安全防护、文明施工措施费用及使用管理...
下载后可任意编辑关于执行《高危行业企业安全生产费用财务管理暂行办法》有关问题的通知铁建设[2024]139 号 各铁路局,各铁路公司 (筹备...
安 徽 省 费用定额 建设工程清单计价取费费率 第一节 建筑工程取费费率 一、建筑工程施工技术措施费 建筑工程施工技术措施费按建筑...
第一章 建设工程施工费用计算规则 第一节建设工程费用组成; 建设工程费用由直接费、间接费、利润和税金组成(见附表) 一、直接费 直...
2009 年《石油化工检修工程预算定额》 检修工程费项目组成及取费规定 一、直接费包括直接工程费和措施费。 (一) 直接工程费:指检修施...
建筑、安装、市政、装饰装修工程 及其包工不包料工程费用标准 一、建筑工程费用标准 (一)费用标准适用范围 1.一般建筑工程费用标准:...
附件一:建设工程施工取费费率表一、建筑工程施工取费费率1.建筑工程施工组织措施费费率定额编号项目名称计算基数费率( %)下限中值上限...
工程前期及其他费用取费标准摘录(0502 版)一、可行性研究费依据《国家计委关于印发建设项目前期工作咨询收费暂行规定的通知》(计价格【...
工程勘察设计取费标准2002 为了贯彻落实《国务院办公厅转发建设部等部门关于工程勘察设计单位体制改革若干意见的通知》,调整工程勘察设计...
工程勘察设计取费标准2002 新版工程勘察设计取费标准 为了贯彻落实《国务院办公厅转发建设部等部门关于工程勘察设计单位体制改革若干意见...
建筑工程分类取费标准建筑工程中的划分标准为一类工程 1 )跨度 30 米以上的单层工业厂房;建筑面积 9000 平方米以上的多层工业厂房...
火电工程项目费率表直接工程费措施费规费社会保障费取费基数abca+b+ca+b+ca+b+ca+b+ca+b+ca+b+ca+b+ca+b+ca+b+ca+b+ca+b+ca+b+ca+b+ca+b+ca...
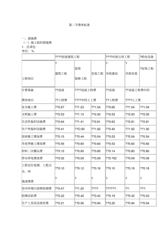
第二节 费率标准 一、措施费 (一)施工组织措施费 1.总承包 单位:% 房屋建筑工程 市政公用工程 机电设备 工程项目 建筑工程 ...
第二节 费率标准 一、措施费 (一)施工组织措施费 1.总承包 单位:% 房屋建筑工程 市政公用工程 机电设备 工程项目 建筑工程 ...

