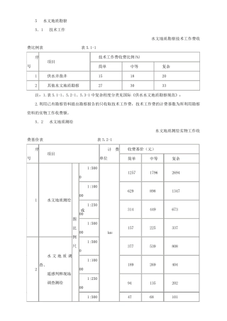
附件二:建设工程概算取费费率表一、建设工程概算综合费率定额编号项目名称计算基数费率(%)一类二类三类FA建筑工程FA—1工业与民用建筑工...
工程规费是“建筑安装工程费用”中“间接费”的组成部分。建筑安装工程费用=直接费+间接费+利润+税金 直接费=直接工程费 + 措施费 直接...
建筑工程取费表变量名称计算公式或基数费率金额(元)一直接费直接工程费+措施费1、直接工程费①+②+③①人工费②材料费③施工机械使用费2、...
建筑工程分类取费标准建筑工程中的划分标准为一类工程 1)跨度 30 米以上的单层工业厂房;建筑面积 9000 平方米以上的多层工业厂房。...
目 录工程前期及其他费用取费标准摘录 2一、可行性讨论费 1 二、工程勘察费 2 三、工程设计费 2 四、工程保险费 3 五、工程招标...
市政工程取费费率一、 市政工程施工技术措施费市政工程施工技术措施费按市政工程计价法律规范和市政工程消耗量定额规定执行。二、 市政工...
市政工程取费费率一、 市政工程施工技术措施费市政工程施工技术措施费按市政工程计价法律规范和市政工程消耗量定额规定执行。二、 市政工...
市政工程取费工程类别划分标准一、 市政工程取费工程类别划分表类别工程一类二类三类土石方工程-挖或填土石方量〉3000m3且≤5000m3挖 或...
一、企业管理费 返回(一)建筑工程、市政工程(不含市政给水、燃气、给排水机械设备安装、路灯工程)、仿古及园林工程.项 目计算基础企业...
建筑安装工程费由直接费、间接费、利润和税金组成一、 直接费=直接工程费+措施费二、 措施费=直接工程费 X 措施费费率三、 间接费=直...
工程项目管理服务取费调研及建议高水平的工程项目管理,是高效率、高质量地实现工程项目投资建设目标的基本手段。工程项目管理服务取费,又...
2.1 建筑工程取费程序及标准费率表序 号项 目 名 称标 准 费 率计 算 公 式二类工程三类工程一分部分项费用1.人工费计价表消耗...
工程监理费取费标准及组成部分工程监理费是指委托工程监理单位对工程实施建立工作所需的费用,不同工程,工程监理费取费标准不同。计算公式...
费率标准一、措施费(一)施工组织措施费1。总承包单位:% 房屋建筑工程 市政公用工程 机电设备 工程项目 计费基础费用项目 建筑工...
工程勘察设计取费标准 2024新版工程勘察设计取费标准为了贯彻落实《国务院办公厅转发建设部等部门关于工程勘察设计单位体制改革若干意见的...
工程前期及其他费用取费标准工程前期及其他费用取费标准摘录(0502 版)一、可行性讨论费依 据 《 国 家 计 委 关 于 印 发 建...
一、一、安装工程取费工程类别划分表 类型工程一类二类三类机械设备安装工程1。台重 30t 以上各类机械设备安 装;2。起重量 20t 以上...
安徽省建筑工程取费工程类别划分标准一、工程类别划分说明1.建筑工程类别是根据单位工程的规模、高度、跨度、层数和施工技术难易程度来划...
工程设计收费标准1.0.1 工程设计收费是指设计人根据发包人的委托,提供编制建设项目初步设计文件、施工图设计文件、非标准设备设计文件、...
2024 年消耗量定额历年来价目表调整相关文件序号文号文件精神主要内容备注14鲁建标字 [2024]12 号2024 年 5 月 16 日执行定额人工...

