精品文档---下载后可任意编辑BPI 条件基因打靶小鼠的研制的开题报告标题:BPI 条件基因打靶小鼠的研制背景和意义:BPI(bactericidal/per...
精品文档---下载后可任意编辑Bnp 中 α 阶双全纯凸映照的判定条件的开题报告开题报告课题名称:Bnp 中 α 阶双全纯凸映照的判定条件...
1江西省农业产业化省级龙头企业认定和运行监测管理办法第一章总则第一条为进一步规范农业产业化省级龙头企业的认定和运行监测工作,加强对...
申办社会福利机构的认定条件和审批程序 民办幼儿园审批程序及应提供的材料 一、审批流程 1.申办者按申请规定的内容写好申请报告提交到本...
设立条件和审批程序永州畜牧水产局 XX 省畜牧水产局 关于进一步明确全省生猪定点屠宰厂(场) 设立条件和审批程序的通知 各市州畜牧水...
1 医院岗位任职条件和职责一览表 岗位名称 副主任医师 设置数量 1 岗位类别 专业技术 岗位等级 五级 工作项目 1 、负责指导本...
关于住房公积金提取条件的规定 住房公积金的提取是指缴存住房公积金的职工按照规定把自己住房公积金帐户内的存储余额取出来,从而实现住房...
- 1 - 第二节 共点力平衡条件的应用 一、教材与学情分析: 1.教材分析 ( 1) 教 学 内 容 《共点力平衡条件的应用》是人民教...
六氟化硫断路器通用技术条件 ZBK43001-88 本标准适用于额定电压3~500kV,频率50Hz的户内,户外六氟化硫断路器。 除本标准规定外,六氟...
精品文档---下载后可任意编辑Amenable 群作用动力系统的拓扑条件熵和自共形测度发散点的维数的开题报告Title: Topological entropy and...
精品文档---下载后可任意编辑300kA 铝电解槽工艺技术条件优化与新控制技术开发的开题报告一、选题背景铝电解槽是铝电解工业的核心设备,其...
精品文档---下载后可任意编辑3-羟基丁酮高产菌的选育及发酵条件的讨论的开题报告一、讨论背景3-羟基丁酮是一种重要的有机合成中间体,广泛...
不锈钢门通用技术条件1、范围本标准规定了不锈钢门的通用技术要求、试验方法和检验规则,是设计、制造、检测、验收和认证评价不锈钢门的技术...
—1—附件 1市(区、县、市)创业孵化基地认定条件和程序(参考)一、基本条件对具备本意见第二部分所列主要功能(即孵化场地保障、创业培...
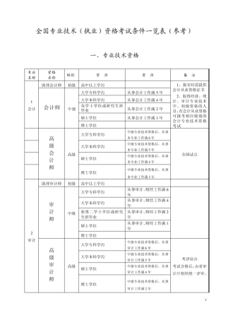
1 全国专业技术(执业)资格考试条件一览表(参考) 一、专业技术资格 专业名称 资格 名称 级别 学 历 资 历 备 注 1 会计 ...
充分条件与必要条件 一、教案背景 1.面向学生:高中 学科:数学 2.课时:1 3.学生课前准备: (1)自学教材; (2)理解充分条件与...
1 §1 .1 .2 充分条件和必要条件(1 ) 教学目标: 1.理解必要条件、充分条件与充要条件的意义; 2.结合具体命题,学会判断充分...
例1 已知p:x1,x2 是方程x2+5x-6=0 的两根,q:x1+x2=-5,则p 是q 的 [ ] A.充分但不必要条件 B.必要但不充分条件 C....
学科:数学 教学内容:充分条件与必要条件 【基础知识精讲】 1.对充要条件的理解 对于命题“若p 则 q”,即p 是条件,q 为结论. (...
充 分 条 件 与必要条 件 一、教学内容分析 “充分条件与必要条件”是高中人教 A 版《数学》选修 2-1 第一章常用逻辑用语第二节...

