潜孔钻工安全操作规程1基本规定⑴司钻人员必须了解本机构造和机械性能,熟知本机的安全操作规程,方准进行操作。⑵放炮时应将设备撤退到安...
1判断题1、井控就是采用一定的方法平衡地层孔隙压力,即油气井的压力控制技术。丁2、一次井控是指靠钻井液密度来控制地层压力,使得没有地...
工程地质工程施工钻工题库一判断题1、原位测试是指在施工现场(或钻孔内)对接近岩土的天然产状所进行的野外试验。(√)2、卡钻事故处理常...
打钻工安全技术要求(采掘)一、基本要求1、打钻工必须熟记煤矿安全规程规定和打钻工操作规程2、打钻工必须掌握煤与瓦斯突出预兆。3、打钻工...
打钻工安全技术要求(抽放)解析一、液压钻机安设(ZY-750D型为例)1.根据孔位先树立一根立柱在顶底板之间,调节立柱套管使立柱长度接近顶底...
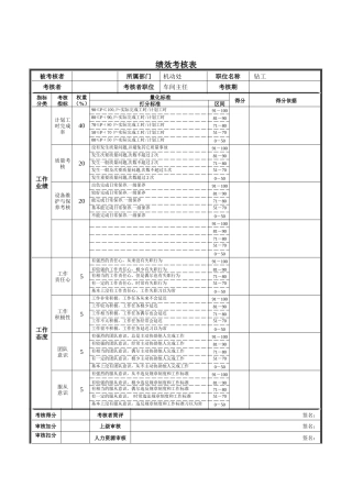
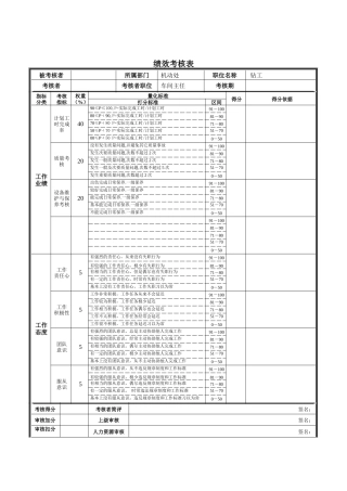
绩效考核表被考核者所属部门机动处职位名称钻工考核者考核者职位车间主任考核期指标分类考核指标权重(%)量化标准得分得分依据打分标准区...
打钻工安全技术要求(地质)一、一般规定第1条井下钻探施工都要遵守本操作规程的有关规定。第2条本操作规程适用于地质孔的施工。其它用途的钻...
打钻工安全操作技术要求(岩巷)一、钻探范围岩巷队负责施工正常掘进及贯通超前探测钻孔,地质钻孔、探放水钻孔由各矿地测部门负责。二、基...
打钻工安全技术要求(抽放)一、液压钻机安设(ZY-750D型为例)1.根据孔位先树立一根立柱在顶底板之间,调节立柱套管使立柱长度接近顶底板高...
瓦斯抽放工(钻工)技术安全操作规程第1条必须持有效证件上岗。第2条必须掌握各种钻机的操作要领、维护保养、排除故障及各种钻孔的施工方式...
电煤钻工操作规程(一)装备与检查工作1、使用前检查电煤钻外壳有无裂纹式破裂,螺丝、缧帽是否松动,插销是否完整。2、电缆接头要严密结实,...
www.glzy8.com海量免费资料尽在此绩效考核表被考核者所属部门机动处职位名称钻工考核者考核者职位车间主任考核期指标分类考核指标权重(%)...
绩效考核表被考核者所属部门机动处职位名称钻工考核者考核者职位车间主任考核期指标分类考核指标权重(%)量化标准得分得分依据打分标准区...
www.glzy8.com海量免费资料尽在此绩效考核表被考核者所属部门机动处职位名称钻工考核者考核者职位车间主任考核期指标分类考核指标权重(%)...
钻工工作总结范文一、主要工作内容1、维护保养工作的指导与监督,进行润滑油和备品备件统计。根据签订的技术协议以及相关设备的使用说明书...
钻工演讲稿奉献海洋尊敬的各位领导、各位评委、同事们,大家好!我是来自胜利三号平台的黄建平,首先非常感谢各位给予了我这次“挑战自我”...
钻工职业危害告知书[推荐]同志:根据《中华人民共和国职业病防治法》的规定,我公司将工作过程中可能接触的职业病危害因素、可能产生的职业...

