实 验 七 地层油高压物性测定 班级:石工 08-08 姓名:韩凯 学号:08021358 时间:2010.10.13 同组者:谢菲、王莹、于晓林、裴婷...
I 实测地层剖面实测地层剖面 目 录 1 1 实测地层剖面的意义实测地层剖面的意义实测地层剖面的意义 ..................................
精品文档---下载后可任意编辑非均匀复杂地层随钻电磁波测井响应讨论的开题报告题目:非均匀复杂地层随钻电磁波测井响应讨论一、选题背景:...
精品文档---下载后可任意编辑静力压桩在复杂地层中应用的讨论的开题报告一、讨论背景及意义钢筋混凝土静力压桩作为一种常见的桩基处理技术...
精品文档---下载后可任意编辑靖边气田地层压力系统讨论的开题报告一、讨论背景和意义靖边气田位于陕西省靖边县,地质年代为侏罗系,主要含...
精品文档---下载后可任意编辑青东地区新生代地层格架及展布特征的开题报告一、选题的背景和意义1.讨论地层及展布特征,有助于深化了解地质...
精品文档---下载后可任意编辑隧道施工引起地层移动的半解析方法讨论的开题报告开题报告论文题目:隧道施工引起地层移动的半解析方法讨论讨...
精品文档---下载后可任意编辑隧道开挖引起的地层沉降及对近接桥桩的影响的开题报告一、讨论背景随着城市化进程的加快,城市交通建设逐渐进...
精品文档---下载后可任意编辑隧道开挖引起的地层位移分析的开题报告一、选题背景:近年来,地下开挖技术在城市建设中越来越受到重视,可以...
精品文档---下载后可任意编辑随钻环境下脉冲中子测量地层密度的理论基础讨论的开题报告1.讨论背景随钻环境下地层密度的测量一直是石油勘探...
精品文档---下载后可任意编辑陕南镇巴地区南华系-震旦系岩石地层划分与区域对比的开题报告题目:陕南镇巴地区南华系-震旦系岩石地层划分与...
精品文档---下载后可任意编辑陆相盆地层序地层有机地球化学讨论——以百色盆地第三系烃源层为例的开题报告一、讨论背景陆相盆地的沉积层序...
精品文档---下载后可任意编辑阿尔及利亚 HEB-A-1 井泥页岩地层井壁稳定性讨论的开题报告一、讨论背景和意义阿尔及利亚 HEB-A-1 井位于...
精品文档---下载后可任意编辑长江源各拉丹冬地区晚三叠世地层及沉积演化的开题报告本讨论旨在对长江源各拉丹冬地区晚三叠世地层及沉积演化...
精品文档---下载后可任意编辑长江三峡库区玉溪遗址地层古洪水沉积的判定讨论的开题报告一、课题背景长江三峡库区是我国重要的水利工程,而...
精品文档---下载后可任意编辑铀、锶在浅地层处置场土壤中的吸附迁移讨论的开题报告一、讨论背景随着核能在能源领域中的应用,放射性物质的...
精品文档---下载后可任意编辑列车振动荷载作用下地层动力响应分析高玄涛(中铁第一勘察设计院集团有限公司,西安 710043)摘要:文章以某...
精品文档---下载后可任意编辑云南墨江县坝溜地区晚三叠世地层划分及沉积环境分析的开题报告1. 讨论背景云南省墨江县坝溜地区地层发育丰富...
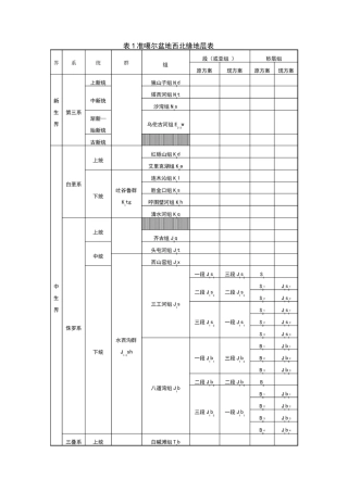
精品文档---下载后可任意编辑乌尔逊凹陷下白垩统层序地层及沉积相讨论的开题报告一、选题背景及意义乌尔逊凹陷是中国北方主要的油气勘探开...
表 1 准噶尔盆地西北缘地层表中统克拉玛依组 T2k上亚组Tk22上亚组Tk22STkiSTk2S2Tk23Tk4Tk5TV.下亚组下亚组6Tk21Tk21S8下统百口泉组 Ti...

