中国人民公安大学本科学生违纪处分规定第一章 总 则第一条 为维护学校正常的教学秩序和生活秩序,维护学生合法权益,努力培育“忠诚可靠...
摘要 : 通过对陕西省 5 所高校公共管理类本科人才培育现状的问卷调查,利用教学活动满意度评价量表、实践活动满意度评价量表以及学生...
健康服务与管理专业本科人才培育方案一、培育目标本专业培育德、智、体、美全面进展,适应地方经济进展需要,系统掌握现代健康管理理论和专...
信 息 管 理 与 信 息 系 统 专 业 本 科 培 育 方 案学科门类: 管理学 专业大类: 管理科学与工程类 专业名称: 信...
自考本科毕业论文 考 籍 号: 专 业: 人力资源管理 姓 名: 指导老师: 题 目: 浅谈员工忠诚度 联系地址: 联系电话: 目 ...
职务说明书的编写有哪些误区呢?1、功能错位2、责任不清3、职责重叠4、闭门造车5、不成体系编写职务说明书时,应遵循哪些原则?1、简明清楚2...
青 岛 科 技 大 学本 科 毕 业 设 计 (论 文)题 目 __________________________________指导老师________________________...
中南大学本科生毕业论文(设计)题 目: 论 企业员工忠诚度的提升 学生姓名: XXXXX指导老师: XXXXXX 学 院: XXXXXXXXXX专业班级...
人力资源管理本科实践课报告 姓名:李蓓蓓案例一:问题:1、该企业公关部经理招聘面试过程中出现的问题有哪些?答:1、人力行政部 HR 无根...
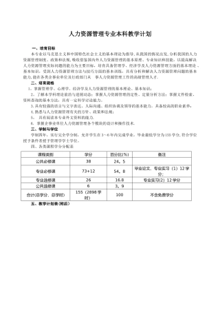
人力资源管理专业本科教学计划 一、培育目标本专业以马克思主义和中国特色社会主义的基本理论为指导,从我国的情况出发,分析我国的人力资源...
人力资源管理专业本科人才培育方案一、培育目标本专业培育德、智、体、美全面进展,适应地方经济进展需要,系统掌握人力资源管理专业的理论...
西北民族大学内科学理论课教案临床医学专业西北民族大学内科学理论课教案教学课题 第一篇内科学绪论、第二篇、第一章、呼吸系统疾病总论课...
网络教育学院本 科 生 毕 业 论 文(设 计)题 目:中小企业财务管理讨论学习中心: 层 次: 专科起点本科 专 业: 会计学 ...
xxxx 大学学士学位论文 学号:xxxxxxx浅谈中小企业的税收筹划Introduction to small and medium—sized Enterprise Tax Planning学...
东南大学本科直博讨论生申请-考核表申请者姓名申请直博院系申请直博专业申请直博导师本科学校及院系本科专业英语水平CET—6:IELTS:TOEFL:...
东北师范大学本科学分制教学管理暂行办法东师校发字[2025]38 号第一章总 则第一条 贯彻“宽口径、厚基础、精专业、多出路”的培育思路,...
自我鉴定,以自己的视角来鉴定自己,这是不容易的,想要写好,可以好好地参考一些这些优秀的范文。下面是由中国人才网整理的业余本科大学毕...
《现代企业管理学》大学本科高等教育讲义宁 凌 博士目 录第一章 企业概述(4)第一节企业的概念与企业分类第二节企业内部的结构与功能...
《护理管理学》复习题选择题1.管理对象是组织所拥有的资源,包括的内容有( D )A.财、物、资料、信息、空间和时间 B。人、财、物、信息、...
2025 级市场营销专业本科人才培育方案 [专业代码:110202 ] 一、培育目标市场营销专业主要培育市场营销事业进展急需的,掌握管理、经...

