第1页共14页编号:时间:2021年x月x日书山有路勤为径,学海无涯苦作舟页码:第1页共14页利润表一、销售费用(sellingexpenses)企业在销售...
第1页共8页编号:时间:2021年x月x日书山有路勤为径,学海无涯苦作舟页码:第1页共8页2010-2011年第二学期《财务报表分析》科目考察卷专业...
第1页共7页编号:时间:2021年x月x日书山有路勤为径,学海无涯苦作舟页码:第1页共7页资产负债表的填例说明资产负债表的各项目,都列有“年...
报表日期2010-06-302009-06-302008-06-302007-06-30流动资产货币资金461,724,000714,862,000567,046,000元207,045,000元结算备付金0--拆出...
第1页共16页编号:时间:2021年x月x日书山有路勤为径,学海无涯苦作舟页码:第1页共16页什么是利润表(损益表、收益表)2008-9-0114:49来源...
25万份精华管理资料,2万多集管理视频讲座导言本书介绍的是职业经理人财务素养训练——非财务人员的财务管理。本课程的基本定位是基于以下...
利润表一、销售费用(sellingexpenses)企业在销售产品、自制半成品和提供劳务等过程中发生的费用,包括由企业负担的包装费、运输费、广告...
第1页共5页编号:时间:2021年x月x日书山有路勤为径,学海无涯苦作舟页码:第1页共5页第十讲利润表(上)一、利润表简介资产负债表的设计原...
第1页共9页编号:时间:2021年x月x日书山有路勤为径,学海无涯苦作舟页码:第1页共9页利润表会企02表编制单位:年月单位:元项目本期金额上...
第1页共20页编号:时间:2021年x月x日书山有路勤为径,学海无涯苦作舟页码:第1页共20页第5章利润表分析一、单项选择题1.反映企业全部财务...
第二节资产负债表一、资产负债表的含义和性质1、概念:是反映企业某一特定日期(月\季\年)财务状况即全部资产、负债和所有者权益情况的报表...
第1页共17页编号:时间:2021年x月x日书山有路勤为径,学海无涯苦作舟页码:第1页共17页利润表的阅读(1)主营业务收入。"主营业务收入"是...
第1页共85页编号:时间:2021年x月x日书山有路勤为径,学海无涯苦作舟页码:第1页共85页企业利润表及企业盈利能力分析本章提要盈利能力分析...
第1页共7页编号:时间:2021年x月x日书山有路勤为径,学海无涯苦作舟页码:第1页共7页第二十章财务报表第一节财务报表概述一、财务报表的概...
第1页共41页编号:时间:2021年x月x日书山有路勤为径,学海无涯苦作舟页码:第1页共41页第二节资产负债表一、资产负债表的含义和性质1、概...
第1页共3页编号:时间:2021年x月x日书山有路勤为径,学海无涯苦作舟页码:第1页共3页东方公司的利润表及现金流量表的结构分析表可见表5-2...
第1页共15页编号:时间:2021年x月x日书山有路勤为径,学海无涯苦作舟页码:第1页共15页什么是利润表(损益表、收益表)2008-9-0114:49来源...
第1页共12页编号:时间:2021年x月x日书山有路勤为径,学海无涯苦作舟页码:第1页共12页第十七章利润表【教学目的】本章的教学内容主要包括...
第1页共10页编号:时间:2021年x月x日书山有路勤为径,学海无涯苦作舟页码:第1页共10页会计报表中英文对照第2页共10页第1页共10页编号:...
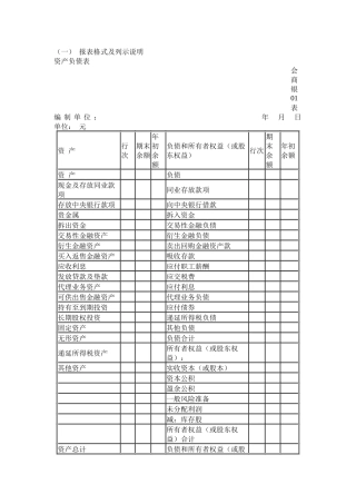
保险公司资产负债表、利润表、所有者权益变动表格式资产负债表会保01表编制单位:年月日单位:元资产期末余额年初余额负债和所有者权益(或...

