电脑桌面
添加小米粒文库到电脑桌面
安装后可以在桌面快捷访问

高考地理大一轮复习 第1部分 第4单元 从人地关系看资源与环境 第1讲 自然资源与人类 自然灾害与人类教学案 鲁教版-鲁教版高三全册地理教学案

高考地理大一轮复习 第1部分 第4单元 从人地关系看资源与环境 第1讲 自然资源与人类 自然灾害与人类教学案 鲁教版-鲁教版高三全册地理教学案_第1页
1/12
高考地理大一轮复习 第1部分 第4单元 从人地关系看资源与环境 第1讲 自然资源与人类 自然灾害与人类教学案 鲁教版-鲁教版高三全册地理教学案_第2页
2/12
高考地理大一轮复习 第1部分 第4单元 从人地关系看资源与环境 第1讲 自然资源与人类 自然灾害与人类教学案 鲁教版-鲁教版高三全册地理教学案_第3页
3/12
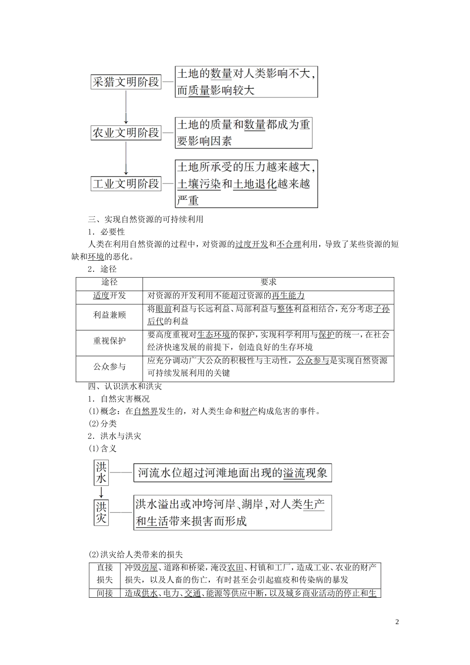
第一讲 自然资源与人类 自然灾害与人类考纲考点知识细化能力要求应用实践自然资源对人类生存与发展的意义;自然灾害发生的原因及危害水资源的合理利用水资源的分布与短缺原因系统分析短缺原因实例探究水资源问题成因及对策水资源问题表现与对策会分析水利工程建设的意义能源的合理开发利用能源的分布与短缺原因系统分析短缺原因实例探究能源资源问题成因及对策能源问题表现与对策会分析能源开发与利用重大自然灾害的原因及危害重大自然灾害发生的原因、产生的危害及防治措施会分析产生的原因、危害,提出解决措施案例探究某自然灾害的成因和防御措施一、认识自然资源1.概念人类直接从自然界获得,并用于生产和生活的物质与能量,它是自然环境的重要组成部分。2.分类(1)可再生资源:如土地资源、水资源、生物资源和气候资源等。(2)不可再生资源:如矿产资源。3.自然资源的共性特征(1)分布的不平衡性(2)资源间的联系性:可再生资源之间表现尤为突出。(3)数量的有限性:在一定的地区、一定时间内,资源的数量总是有限的。(4)利用的发展性:对自然资源的利用范围和利用途径将进一步拓展。二、土地资源与人类1.土地资源的重要性:是人类生存与发展的物质基础。2.不同社会发展阶段,土地资源对人类的影响1三、实现自然资源的可持续利用1.必要性人类在利用自然资源的过程中,对资源的过度开发和不合理利用,导致了某些资源的短缺和环境的恶化。2.途径途径要求适度开发对资源的开发利用不能超过资源的再生能力利益兼顾将眼前利益与长远利益、局部利益与整体利益相结合,充分考虑子孙后代的利益重视保护要高度重视对生态环境的保护,实现科学利用与保护的统一,在社会经济快速发展的前提下,创造良好的生存环境公众参与应充分调动广大公众的积极性与主动性,公众参与是实现自然资源可持续发展利用的关键四、认识洪水和洪灾1.自然灾害概况(1)概念:在自然界发生的,对人类生命和财产构成危害的事件。(2)分类2.洪水与洪灾(1)含义(2)洪灾给人类带来的损失直接损失冲毁房屋、道路和桥梁,淹没农田、村镇和工厂,造成工业、农业的财产损失,以及人畜的伤亡,有时甚至会引起瘟疫和传染病的暴发间接造成供水、电力、交通、能源等供应中断,以及城乡商业活动的停止和生2损失活秩序的紊乱等五、洪灾的形成原因原因表现自然原因气象因素强降雨、冰雪融化河湖因素冰凌堵塞河道,滑坡、泥石流堵塞河道,堤坝溃决流域汇水速度地面坡度越大,土壤含水率越高,植...

1、当您付费下载文档后,您只拥有了使用权限,并不意味着购买了版权,文档只能用于自身使用,不得用于其他商业用途(如 [转卖]进行直接盈利或[编辑后售卖]进行间接盈利)。
2、本站所有内容均由合作方或网友上传,本站不对文档的完整性、权威性及其观点立场正确性做任何保证或承诺!文档内容仅供研究参考,付费前请自行鉴别。
3、如文档内容存在违规,或者侵犯商业秘密、侵犯著作权等,请点击“违规举报”。

碎片内容

高考地理大一轮复习 第1部分 第4单元 从人地关系看资源与环境 第1讲 自然资源与人类 自然灾害与人类教学案 鲁教版-鲁教版高三全册地理教学案

您可能关注的文档

文章天下+ 关注
实名认证
内容提供者

各种文档应有尽有

确认删除?
VIP
微信客服
  • 扫码咨询
会员Q群
  • 会员专属群点击这里加入QQ群
客服邮箱
回到顶部