电脑桌面
添加小米粒文库到电脑桌面
安装后可以在桌面快捷访问

细胞膜的渗透性实验报告

细胞膜的渗透性实验报告_第1页
1/4
细胞膜的渗透性实验报告_第2页
2/4
细胞膜的渗透性实验报告_第3页
3/4
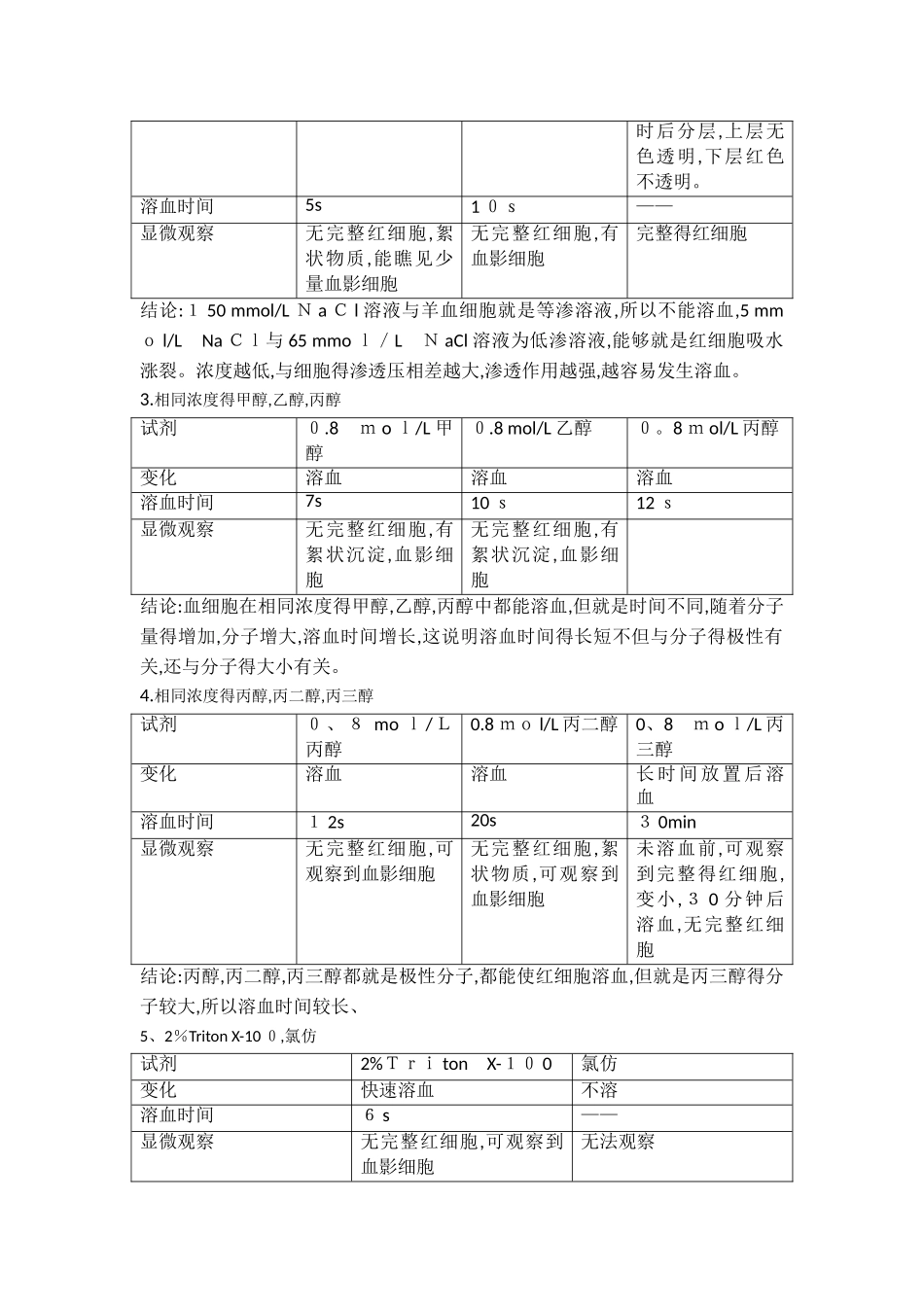
细胞膜得渗透性实验报告一、实验目得: 1。 了解细胞膜得渗透性 2 。了解各种小分子物质跨膜进入红细胞得速度二、实验原理:1、 细胞膜具有对物质选择透过得生理功能。脂溶性越高通透性越大,水溶性越高通透性越小;非极性分子比极性容易透过,小分子比大分子容易透过。水分子可通过由膜脂运动而产生得间隙。非极性得小分子如 O 2、CO2、N2可以很快透过脂双层,不带电荷得极性小分子,如尿素、甘油等也可以透过人工脂双层,尽管速度较慢,分子量略大一点得葡萄糖、蔗糖则很难透过,而膜对带电荷得物质如:H+、N a+、K+、Cl–、HCO 3 –就是高度不通透得。2.he mo lysis(溶血现象):渗入红细胞得溶质能提高红细胞得渗透压,使水进入细胞,引起细胞吸水胀破;即红细胞膜破裂,血红蛋白从红细胞中逸出得现象称为溶血现象。3。i soto ni c so lution(等渗溶液):渗透压与血浆渗透压相等得溶液称为等渗 溶液、4。Hy p erton i c soluti on(高渗溶液):渗透压高于血浆渗透压得溶液称为高渗溶液。5、H y pot onic s olut i on(低渗溶液):渗透压低于血浆渗透压得溶液称为低渗溶液。6.semi p erme a b l e(半透性):膜或膜状结构只允许溶剂(通常就是水)或部分溶质(一般为小分子物质)透过,而不允许其她溶质(一般为大分子物质)透过得特性。 7、o s mo s is(渗透作用):膜两侧溶液浓度存在差异,造成化学势能差,在势能差得驱动下,溶剂穿过对溶质不透膜得过程。三、实验材料及作用:1 5 0 mmol/L NaC l , 蒸馏水,5 mmol/L N a Cl,65 m mol/L Na C l,0。8 mo l/L 甲醇,0。8 m o l/L 乙醇,0。8 mol/L丙醇,0、8 mol/L乙二醇,0。8 mol/L丙三醇,2%Tr i ton X—100,氯仿(三氯甲烷)。1、Na C l 得作用:将正常红细胞悬浮于不同浓度得 N a C I溶液中:等渗溶液中得红细胞保持正常大小与双凹圆碟形;渗透压递减得一系列溶液中,红细胞逐步胀大并双侧凸起,当体积增加3 0%时成为球形;体积增加 45%~60%则细胞膜损伤而发生溶血,这时血红蛋白逸出细胞外,仅留下一个双凹圆碟形细胞膜空壳,称为血影细胞(gh o st cel l)。正常人得红细胞一般在 0。42%N a C I 溶液中时开始出 现溶血,在0、3 5%N aCI 溶液中时完全溶血。 2、甲醇:小分子、亲脂性得非极性分子甲醇为低渗溶液,容易溶解于脂双层,并迅速透过,提高红细胞得渗透压,促使水分进入细...

1、当您付费下载文档后,您只拥有了使用权限,并不意味着购买了版权,文档只能用于自身使用,不得用于其他商业用途(如 [转卖]进行直接盈利或[编辑后售卖]进行间接盈利)。
2、本站所有内容均由合作方或网友上传,本站不对文档的完整性、权威性及其观点立场正确性做任何保证或承诺!文档内容仅供研究参考,付费前请自行鉴别。
3、如文档内容存在违规,或者侵犯商业秘密、侵犯著作权等,请点击“违规举报”。

碎片内容

细胞膜的渗透性实验报告

范哲铺+ 关注
实名认证
内容提供者

想你所想,急你所急,你需要的都在店铺里可以找到。

确认删除?
VIP
微信客服
  • 扫码咨询
会员Q群
  • 会员专属群点击这里加入QQ群
客服邮箱
回到顶部