电脑桌面
添加小米粒文库到电脑桌面
安装后可以在桌面快捷访问

(通用版)高考物理大一轮复习 第1章 运动的描述 匀变速直线运动 实验1 研究匀变速直线运动教学案-人教版高三全册物理教学案

(通用版)高考物理大一轮复习 第1章 运动的描述 匀变速直线运动 实验1 研究匀变速直线运动教学案-人教版高三全册物理教学案_第1页
1/8
(通用版)高考物理大一轮复习 第1章 运动的描述 匀变速直线运动 实验1 研究匀变速直线运动教学案-人教版高三全册物理教学案_第2页
2/8
(通用版)高考物理大一轮复习 第1章 运动的描述 匀变速直线运动 实验1 研究匀变速直线运动教学案-人教版高三全册物理教学案_第3页
3/8
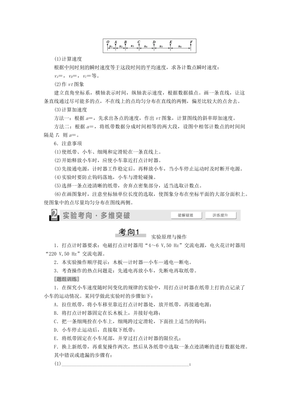
实验一 研究匀变速直线运动1.实验目的(1)练习正确使用打点计时器,学会利用打上点的纸带研究物体的运动。(2)掌握判断物体是否做匀变速直线运动的方法(Δx=aT2)。(3)测定匀变速直线运动的加速度。2.实验原理(1)打点计时器① 作用:计时仪器,当所用交流电源的频率 f = 50 Hz 时,每隔 0.02 s 打一次点 。② 工作条件③ 处理纸带数据时区分计时点和计数点:计时点是指打点计时器在纸带上打下的点。计数点是指测量和计算时在纸带上所选取的点,要注意“每 5 个点取一个计数点”与“每 隔 4 个点取一个计数点”取点方法是一样的,时间间隔均为 0.1 s 。 (2)匀变速直线运动的判断① 沿直线运动的物体在连续相等时间 T 内的位移分别为 x1、x2、x3、x4…,若 Δx=x2-x1=x3-x2=x4-x3…,则说明物体在做匀变速直线运动,且 Δ x = aT 2 。② 利用“平均速度法”确定多个点的瞬时速度,作出物体运动的 vt 图象。若 v t 图象 是一条倾斜的直线,则说明物体的速度随时间均匀变化,即做匀变速直线运动。3.实验器材电磁打点计时器(或电火花计时器)、一端附有滑轮的长木板、小车、纸带、细绳、钩码、刻度尺、导线、交流电源、复写纸片。4.实验步骤(1)放长木板:把带有滑轮的长木板平放在实验桌上(如图所示)。(2)定打点计时器:把打点计时器固定在长木板的一端,将纸带穿过打点计时器限位孔。(3)挂钩码:将小车停在靠近打点计时器的位置,用细绳一端连小车,另一端挂上适当的钩码。(4)打点:先接通电源,后释放小车,让小车拖着纸带运动打点,小车停止运动后立即关闭电源。(5)重复:换上新的纸带,重复实验两次。5.数据处理(1)计算速度根据中间时刻的瞬时速度等于这段时间的平均速度,求各计数点瞬时速度:vA=,vB=,vC=等。(2)作 vt 图象建立直角坐标系,横轴表示时间,纵轴表示速度,根据数据描点。画一条直线,让这条直线通过尽可能多的点,不在线上的点均匀分布在直线的两侧,偏差比较大的点舍去。(3)计算加速度方法一:根据 a=,先求出各点的速度,作出 vt 图象,计算图线的斜率即加速度。方法二:根据 a=,将纸带数据分成时间相等的两大段,设图中相邻计数点的时间间隔是 T,则 a=。6.注意事项(1)使纸带、小车、细绳和定滑轮在一条直线上。(2)开始释放小车时,应使小车靠近打点计时器。(3)先接通电源,计时器工作稳定后,再释放小车,当小车停止运动时及时断开电源。(4)实验时要防止钩...

1、当您付费下载文档后,您只拥有了使用权限,并不意味着购买了版权,文档只能用于自身使用,不得用于其他商业用途(如 [转卖]进行直接盈利或[编辑后售卖]进行间接盈利)。
2、本站所有内容均由合作方或网友上传,本站不对文档的完整性、权威性及其观点立场正确性做任何保证或承诺!文档内容仅供研究参考,付费前请自行鉴别。
3、如文档内容存在违规,或者侵犯商业秘密、侵犯著作权等,请点击“违规举报”。

碎片内容

(通用版)高考物理大一轮复习 第1章 运动的描述 匀变速直线运动 实验1 研究匀变速直线运动教学案-人教版高三全册物理教学案

您可能关注的文档

文章天下+ 关注
实名认证
内容提供者

各种文档应有尽有

确认删除?
VIP
微信客服
  • 扫码咨询
会员Q群
  • 会员专属群点击这里加入QQ群
客服邮箱
回到顶部