电脑桌面
添加小米粒文库到电脑桌面
安装后可以在桌面快捷访问

市政公用工程注册建造师签署文件目录与填写要求及表格格式VIP免费

市政公用工程注册建造师签署文件目录与填写要求及表格格式_第1页
1/8
市政公用工程注册建造师签署文件目录与填写要求及表格格式_第2页
2/8
市政公用工程注册建造师签署文件目录与填写要求及表格格式_第3页
3/8
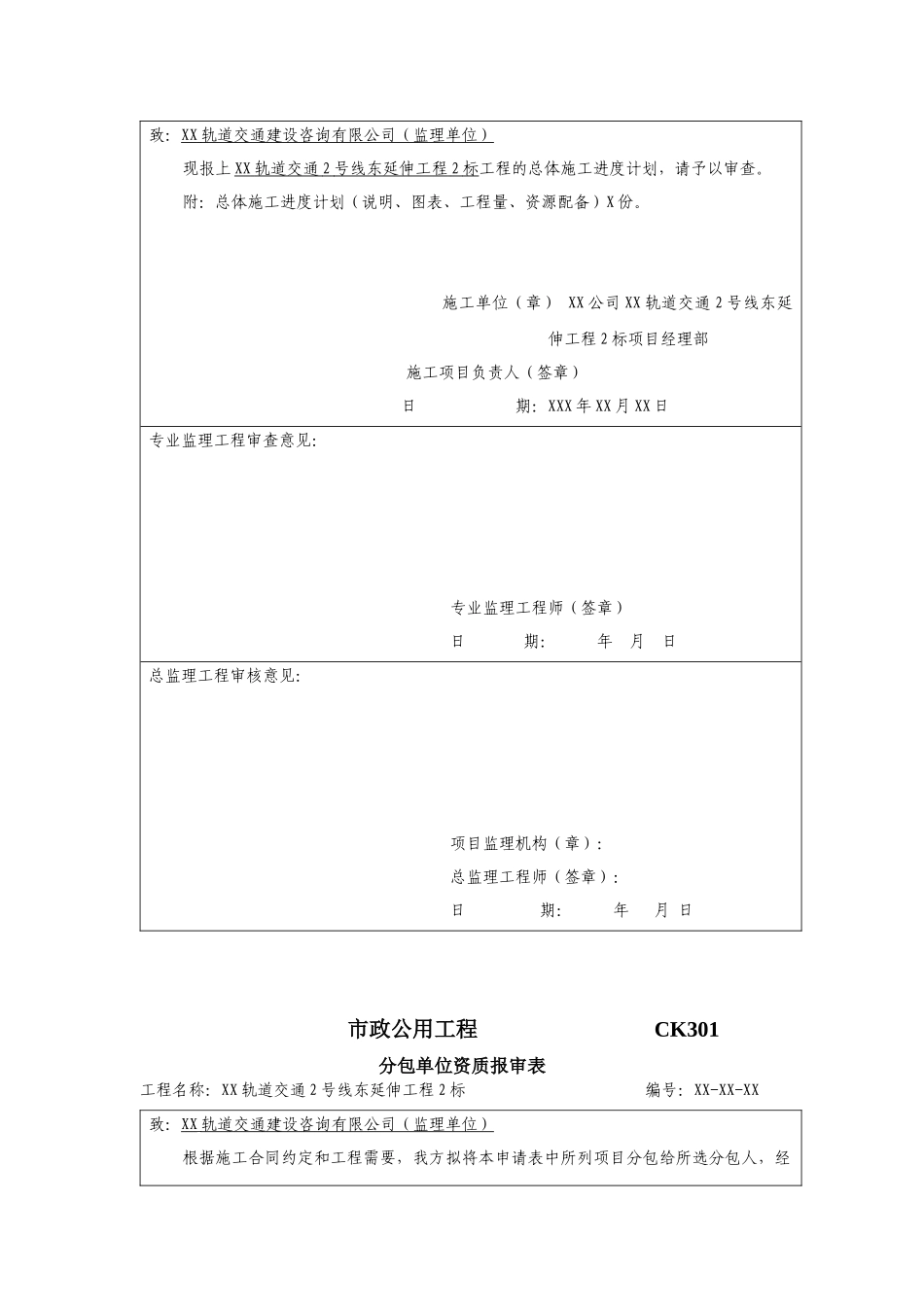
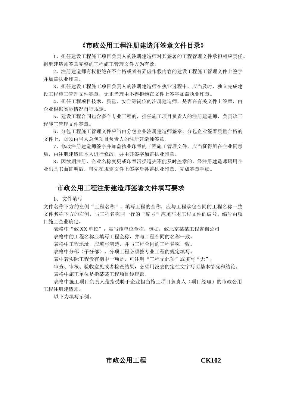
《市政公用工程注册建造师签章文件目录》1、担任建设工程施工项目负责人的注册建造师对其签署的工程管理文件承担相应责任。祖册建造师签章完整的工程施工管理文件方为有效。2、注册建造师有权拒绝在不合格或者有弄虚作假内容的建设工程施工管理文件上签字并加盖执业印章。3、担任建设工程施工项目负责人的注册建造师在执业过程中,应当及时、独立完成建设工程施工管理文件签章,无正当理由不得拒绝在文件上签字加盖执业印章。4、担任工程项目技术、质量、安全等岗位的注册建造师,是否在有关文件上签章,由企业根据实际情况自行规定。5、建设工程合同包含多个专业工程的,担任施工项目负责人的注册建造师,负责该工程施工管理文件签章。6、分包工程施工管理文件应当由分包企业注册建造师签章。分包企业签署质量合格的文件上,必须由当人总包项目负责人的注册建造师签章。7、修改注册建造师签字并加盖执业印章的工程施工管理文件,应当征得所在企业同意后,由注册建造师本人进行修改,并由其签字加盖执业印章。8、因续期注册、企业名称变更或印章污损遗失不能及时盖章的,经注册建造师聘用企业出具书面证明后,可先在规定文件上签字后补盖执业印章,完成签章手续。市政公用工程注册建造师签署文件填写要求1、文件填写文件名称下方的左侧“工程名称”,填写工程的全称,应与工程承包合同的工程名称一致文件名称下方的右侧,与工程名称同一行的“编号”应填写本工程文件的编号。编号由项目施工企业确定。表格中“致XX单位”,赢写该单位全称,例如:致北京某某工程咨询公司表格中的工程名称应填写工程全称,并与工程合同的名称一致。表格中工程地址,应填写清楚,并与工程合同的工程名称一致。表格中分部(子分部)、分项工程必须按专业工程的规定填写。表中若实际工程没有期中一项是,可注明“工程无此项”或填写“无”。审查、审核、验收意见或者检查结果,必须用没去的定性文字写明基本情况和结论。表格中施工单位是指某某工程项目经理部。表格中施工项目负责人是指受聘于企业担当施工项目负责人(项目经理)的市政公用工程注册建造师。以下为填写示例。市政公用工程CK102施工组织设计报审表工程名称:XX轨道交通2号线东延伸工程2标编号:XX-XX-XX致:XX轨道交通建设咨询有限公司(监理单位)我方已根据施工合同的有关规定完成了XX轨道交通2号线东延伸工程2标工程施工组织设计(方案),并经我单位上级技术负责人审查批准,请予以审查。附:XX轨道交通2号线东延伸工程2标工程施工组织上级(方案)施工单位(章)XX公司XX轨道交通2号线东延伸工程2标项目经理部施工项目负责人(签章)日期:XXX年XX月XX日专业监理工程审查意见:专业监理工程师(签章)日期:年月日总监理工程审核意见:项目监理机构(章):总监理工程师(签章):日期:年月日注:本表也用作施工方案报审表。市政公用工程CK201工程总体施工进度计划报审表工程名称:XX轨道交通2号线东延伸工程2标编号:XX-XX-XX致:XX轨道交通建设咨询有限公司(监理单位)现报上XX轨道交通2号线东延伸工程2标工程的总体施工进度计划,请予以审查。附:总体施工进度计划(说明、图表、工程量、资源配备)X份。施工单位(章)XX公司XX轨道交通2号线东延伸工程2标项目经理部施工项目负责人(签章)日期:XXX年XX月XX日专业监理工程审查意见:专业监理工程师(签章)日期:年月日总监理工程审核意见:项目监理机构(章):总监理工程师(签章):日期:年月日市政公用工程CK301分包单位资质报审表工程名称:XX轨道交通2号线东延伸工程2标编号:XX-XX-XX致:XX轨道交通建设咨询有限公司(监理单位)根据施工合同约定和工程需要,我方拟将本申请表中所列项目分包给所选分包人,经考察,所选分包人具备按照合同要求完成所分包工程的资质、经验、技术和管理水平、资源和财务能力,并具有良好的业绩和信誉,请贵方审核。分包人名称XX造船厂分包工程编号分包工程名称单位数量单价分包金额(万元)占合同总金额的(%)XXXXXX钢筋梁制作安装1120200002405附近:分包人简况(包括分包人资质、经验、能力、信誉、主要人员经历等资料)施工单位(...

1、当您付费下载文档后,您只拥有了使用权限,并不意味着购买了版权,文档只能用于自身使用,不得用于其他商业用途(如 [转卖]进行直接盈利或[编辑后售卖]进行间接盈利)。
2、本站所有内容均由合作方或网友上传,本站不对文档的完整性、权威性及其观点立场正确性做任何保证或承诺!文档内容仅供研究参考,付费前请自行鉴别。
3、如文档内容存在违规,或者侵犯商业秘密、侵犯著作权等,请点击“违规举报”。

碎片内容

市政公用工程注册建造师签署文件目录与填写要求及表格格式

确认删除?
VIP
微信客服
  • 扫码咨询
会员Q群
  • 会员专属群点击这里加入QQ群
客服邮箱
回到顶部