电脑桌面
添加小米粒文库到电脑桌面
安装后可以在桌面快捷访问

WEB调度自动化系统关键问题探讨VIP免费

WEB调度自动化系统关键问题探讨_第1页
1/6
WEB调度自动化系统关键问题探讨_第2页
2/6
WEB调度自动化系统关键问题探讨_第3页
3/6
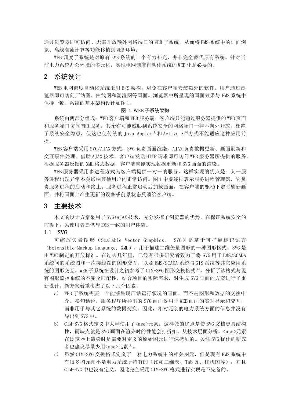
更多企业学院:《中小企业管理全能版》183套讲座+89700份资料《总经理、高层管理》49套讲座+16388份资料《中层管理学院》46套讲座+6020份资料《国学智慧、易经》46套讲座《人力资源学院》56套讲座+27123份资料《各阶段员工培训学院》77套讲座+324份资料《员工管理企业学院》67套讲座+8720份资料《工厂生产管理学院》52套讲座+13920份资料《财务管理学院》53套讲座+17945份资料《销售经理学院》56套讲座+14350份资料《销售人员培训学院》72套讲座+4879份资料WEB调度自动化系统关键问题研究卞瑞祥[1],曾坚永[2],王炎初[1],徐展强[2],唐晓莉[1],谢善益[2]([1]南京南瑞继保电气有限公司,江苏省南京市211102)([2]广东电网公司电力调度通信中心,广东省广州市510600)摘要:本文介绍了WEB电网调度自动化系统的设计和实现,对实践中存在的关键问题进行了深入研究。本文描述了WEB子系统的架构设计,对主要技术(SVG和AJAX)的合理使用进行了剖析,分析了WEB子系统在画面导出和数据刷新时遇到的性能瓶颈问题,并对WEB画面的用户交互性和动画效果这两个实践性问题进行了研究。关键词:WEB调度自动化系统;SVG优化;AJAX0引言网络数字化为电网调度自动化系统提供了方便快捷的手段,同时也是当前电网调度自动化的发展方向。为了确保电网运行的安全和稳定,电力部门需要及时了解电网的运行状况,掌握当前电力负荷分布,发现潜在的安全隐患,加快故障信息的获取和分析。目前,电力调度部门需要一种通过办公网络就能直接监测电网运行状况的系统,但同时该系统必须不能影响到电力系统的安全性。以WEB浏览方式获取电网运行数据,通过浏览器直接呈现厂站等画面的运行状况,这样的方案比较好的满足了快捷性和安全性两大要求[1]。由此,一种将传统工作站环境下运行的调度自动化系统移植到WEB环境的方案应运而生。在结合广东备调WEB子系统的设计开发基础上,本文概述了一个WEB电网调度自动化系统的设计方案,介绍了实现时采用的主要技术,重点论述了实践过程中遇到的有关SVG性能的优化、用户交互的处理和动画效果的实现等关键问题,并给出了解决方案。1调度系统WEB化的必要性能量管理系统(EMS)在电网调度自动化方面发挥了重要作用。调度员登录实时控制区(即安全区Ⅰ)的工作站就能全面了解电网的运行情况。为确保安全性,Ⅰ区与办公网所处的生产管理区(即安全区Ⅲ)之间设置了隔离装置。这样做一方面保证了Ⅰ区不会遭受来自外部环境的非法侵入,另一方面也极大的限制了办公网用户及时掌握电网运行信息。另外,即使一般用户能够访问Ⅰ区,由于EMS系统功能过于复杂,操作时难免存在误操作,影响电网的正常运行。除此之外,虽然EMS系统能够在多种操作系统平台上运行,但是为办公网内多台机器部署EMS系统的工作量比较大,实践中不可行。由于EMS系统存在上述固有问题,因此本文提出了一种基于B/S架构的设计方案,借助目前比较成熟的可缩放矢量图形[2](ScalableVectorGraphics,SVG)和AJAX[3](AsynchronousJavaScriptandXML)技术,实现了一个画面呈现与EMS系统保持一致、通过浏览器即可访问、无需开放额外网络端口的WEB子系统,从而将EMS系统中的画面浏览、离线潮流计算等功能移植到WEB环境。WEB调度子系统是对原有EMS系统的一个有力补充,并非完全替代原有系统。针对当前电力系统办公环境的多元化,实现电网调度自动化系统的WEB化是必要的。2系统设计WEB电网调度自动化系统采用B/S架构,避免在客户端安装额外的软件。用户通过浏览器即可访问厂站图、曲线图和潮流图等画面。浏览器中所呈现的画面效果与EMS系统中保持一致。系统的基本架构设计如图1。图1WEB子系统架构系统由两部分组成:WEB客户端和WEB服务端。客户端只能通过服务器提供的WEB页面和服务端口访问WEB服务,其余有可能威胁到系统安全的网络端口一律不向外开放,杜绝了系统安全隐患,但这也使传统的JavaApplet[4]和ActiveX[5]方式不能适应这种应用前提。WEB客户端采用SVG/AJAX方式,SVG负责画面渲染,AJAX负责数据更新、画面刷新和交互事件处理。借助AJAX技术,客户端发送HTTP请求即可访问WEB服务器所提供的服务。根据服务器反馈的...

1、当您付费下载文档后,您只拥有了使用权限,并不意味着购买了版权,文档只能用于自身使用,不得用于其他商业用途(如 [转卖]进行直接盈利或[编辑后售卖]进行间接盈利)。
2、本站所有内容均由合作方或网友上传,本站不对文档的完整性、权威性及其观点立场正确性做任何保证或承诺!文档内容仅供研究参考,付费前请自行鉴别。
3、如文档内容存在违规,或者侵犯商业秘密、侵犯著作权等,请点击“违规举报”。

碎片内容

WEB调度自动化系统关键问题探讨

确认删除?
VIP
微信客服
  • 扫码咨询
会员Q群
  • 会员专属群点击这里加入QQ群
客服邮箱
回到顶部