电脑桌面
添加小米粒文库到电脑桌面
安装后可以在桌面快捷访问

网站建设策划书(doc 5页)VIP免费

网站建设策划书(doc 5页)_第1页
1/5
网站建设策划书(doc 5页)_第2页
2/5
网站建设策划书(doc 5页)_第3页
3/5
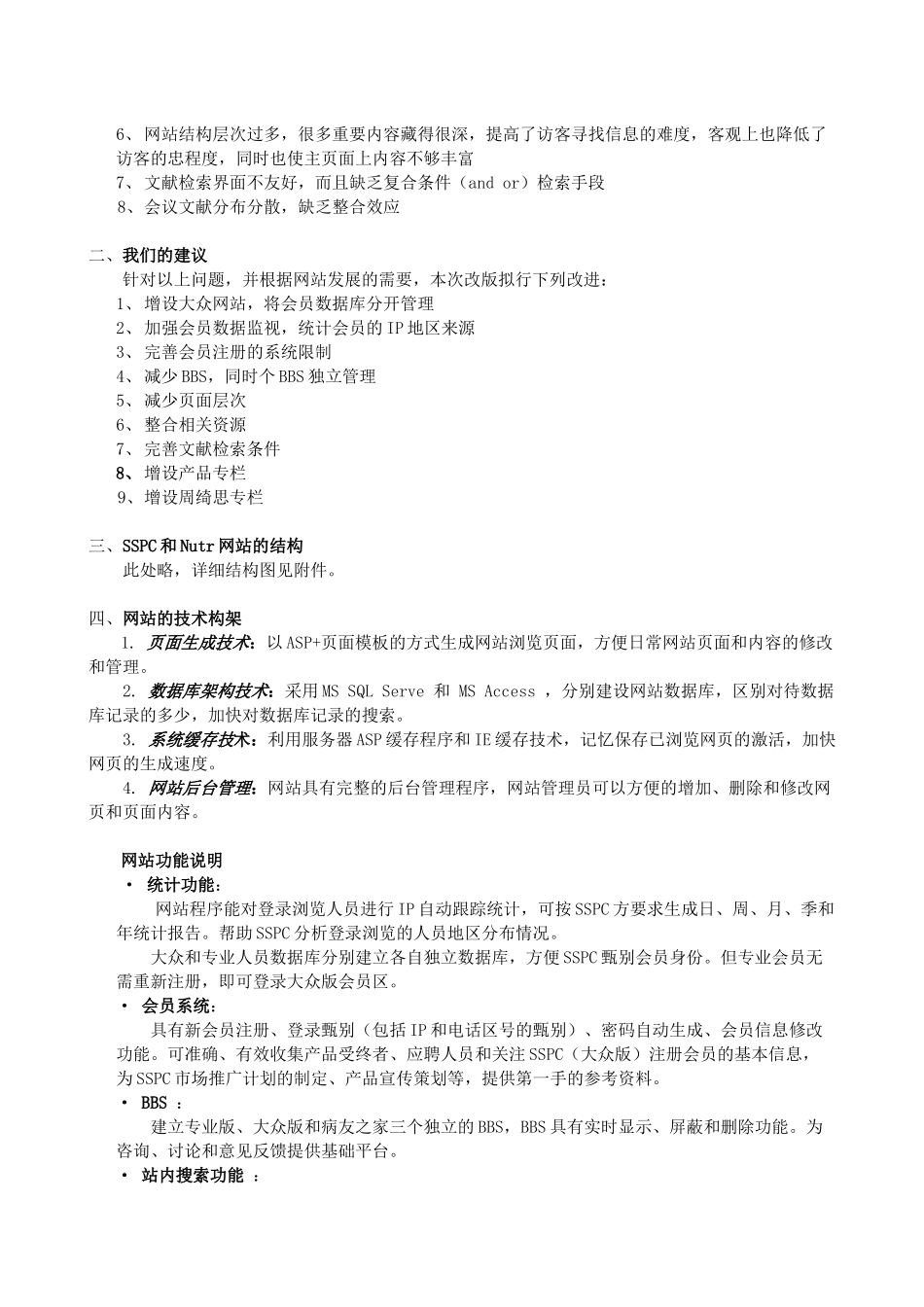
华瑞制药SSPC网站(专业版)改版及Nutr网站(大众版)建设计划建议书内容提要1.我们对SSPC改版和Nutr网站建设的理解2.我们的建议3.SSPC和Nutr网站的结构4.网站的技术构架和技术说明5.项目实施的进程6.项目费用核算7.后期服务保障和承诺一、我们对SSPC改版和Nutr网站建设的理解SSPC网站的现状分析:SSPC网站运行一年多,目前已经拥有注册用户620名,其中有真实E-mail地址者将近300人。主页的日访问人数也由去年五月的118人次上升到230人次左右。每月的访问量稳定在7000人次左右。网站现有临床营养相关外文文献近12万篇,且每月更新,新闻也达到每周更新。现在会员专区开发了OnlineTraining,配合人事、销售部门开展网上的员工培训。目前SSPC网站访问量主要集中在华瑞新闻(28.00%)、产品介绍(12.19%)、产品问与答(10.82%)、文献检索(10.34%)、产品推广(6.59%)、基础知识(6.23%)、群星荟萃(3.94%)。SSPC网站目前所需解决的问题:1、会员身份辨别不清,由于网站中专业板块和大众板块在同一个网站,所以会员注册不能把大众和医生区分开,造成甄别会员身份的难度2、网站来访者来源不明,由于没有建立IP监视机制,所以来访者所在的地区不明,造成数据样本的地域分析困难3、用户注册过程中系统限制不够,导致很多类似于“aaa”、“bbb”也能注册会员资格4、大众板块和专业板块在同一个网站,造成网站专业程度下降,同时也产生浏览量重叠和分流的现象5、BBS过多,造成来访者不知所措,反而导致BBS使用量无法提升0200040006000800010000华瑞新闻产品介绍产品问答文献检索产品推广基础知识群星荟萃6、网站结构层次过多,很多重要内容藏得很深,提高了访客寻找信息的难度,客观上也降低了访客的忠程度,同时也使主页面上内容不够丰富7、文献检索界面不友好,而且缺乏复合条件(andor)检索手段8、会议文献分布分散,缺乏整合效应二、我们的建议针对以上问题,并根据网站发展的需要,本次改版拟行下列改进:1、增设大众网站,将会员数据库分开管理2、加强会员数据监视,统计会员的IP地区来源3、完善会员注册的系统限制4、减少BBS,同时个BBS独立管理5、减少页面层次6、整合相关资源7、完善文献检索条件8、增设产品专栏9、增设周绮思专栏三、SSPC和Nutr网站的结构此处略,详细结构图见附件。四、网站的技术构架1.页面生成技术:以ASP+页面模板的方式生成网站浏览页面,方便日常网站页面和内容的修改和管理。2.数据库架构技术:采用MSSQLServe和MSAccess,分别建设网站数据库,区别对待数据库记录的多少,加快对数据库记录的搜索。3.系统缓存技术:利用服务器ASP缓存程序和IE缓存技术,记忆保存已浏览网页的激活,加快网页的生成速度。4.网站后台管理:网站具有完整的后台管理程序,网站管理员可以方便的增加、删除和修改网页和页面内容。网站功能说明·统计功能:网站程序能对登录浏览人员进行IP自动跟踪统计,可按SSPC方要求生成日、周、月、季和年统计报告。帮助SSPC分析登录浏览的人员地区分布情况。大众和专业人员数据库分别建立各自独立数据库,方便SSPC甄别会员身份。但专业会员无需重新注册,即可登录大众版会员区。·会员系统:具有新会员注册、登录甄别(包括IP和电话区号的甄别)、密码自动生成、会员信息修改功能。可准确、有效收集产品受终者、应聘人员和关注SSPC(大众版)注册会员的基本信息,为SSPC市场推广计划的制定、产品宣传策划等,提供第一手的参考资料。·BBS:建立专业版、大众版和病友之家三个独立的BBS,BBS具有实时显示、屏蔽和删除功能。为咨询、讨论和意见反馈提供基础平台。·站内搜索功能:具有网站内文献检索(可允许使用AND和OR功能)的自动搜索功能,可使浏览者快速搜索所需信息。·后台管理系统:功能强大的后台管理系统,网站管理员对整个网站内容、注册会员和BBS等,增加、删除和修改,管理员只需一次登录就可以方便地进行一站式管理。五、项目实施的进程1、制定实施计划,确立项目执行;2、设计工作流程,组织网站内容;3、编写技术程序,设计页面模板;4、上线测试修改,交付正式开通。整个项目完成所需时间为:45工作日。项目将分四个步骤进行:项目完成进程表:上海师联文化发展有限公司2002年7月22日

1、当您付费下载文档后,您只拥有了使用权限,并不意味着购买了版权,文档只能用于自身使用,不得用于其他商业用途(如 [转卖]进行直接盈利或[编辑后售卖]进行间接盈利)。
2、本站所有内容均由合作方或网友上传,本站不对文档的完整性、权威性及其观点立场正确性做任何保证或承诺!文档内容仅供研究参考,付费前请自行鉴别。
3、如文档内容存在违规,或者侵犯商业秘密、侵犯著作权等,请点击“违规举报”。

碎片内容

网站建设策划书(doc 5页)

您可能关注的文档

确认删除?
VIP
微信客服
  • 扫码咨询
会员Q群
  • 会员专属群点击这里加入QQ群
客服邮箱
回到顶部