电脑桌面
添加小米粒文库到电脑桌面
安装后可以在桌面快捷访问

某广告装潢公司网站建设方案VIP免费

某广告装潢公司网站建设方案_第1页
1/20
某广告装潢公司网站建设方案_第2页
2/20
某广告装潢公司网站建设方案_第3页
3/20
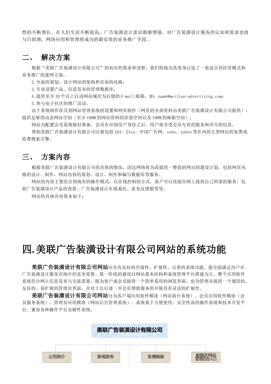
目录一、概述﹒﹒﹒﹒﹒﹒﹒﹒﹒﹒﹒﹒﹒﹒﹒﹒﹒﹒﹒﹒﹒﹒﹒﹒﹒﹒﹒3二、解决方案﹒﹒﹒﹒﹒﹒﹒﹒﹒﹒﹒﹒﹒﹒﹒﹒﹒﹒﹒﹒﹒﹒﹒﹒﹒3三、方案内容﹒﹒﹒﹒﹒﹒﹒﹒﹒﹒﹒﹒﹒﹒﹒﹒﹒﹒﹒﹒﹒﹒﹒﹒﹒3四、美联广告装潢设计有限公司网站的系统功能﹒﹒﹒﹒﹒﹒﹒﹒4五、系统功能详细描述﹒﹒﹒﹒﹒﹒﹒﹒﹒﹒﹒﹒﹒﹒﹒﹒﹒﹒﹒﹒﹒51.客户端应用软件模块(网站前台系统)﹒﹒﹒﹒﹒﹒﹒﹒﹒﹒﹒52.管理员应用软件模块(网站后台管理系统)﹒﹒﹒﹒﹒﹒﹒﹒﹒7六、美联广告装潢设计有限公司网站应用实施重点﹒﹒﹒﹒﹒﹒8Ⅰ、会员注册流程图﹒﹒﹒﹒﹒﹒﹒﹒﹒﹒﹒﹒﹒﹒﹒﹒﹒﹒﹒﹒8Ⅱ、网站管理后台系统流程图﹒﹒﹒﹒﹒﹒﹒﹒﹒﹒﹒﹒﹒﹒﹒9Ⅲ、一卡通网上支付流程图﹒﹒﹒﹒﹒﹒﹒﹒﹒﹒﹒﹒﹒﹒﹒﹒10七、网站管理﹒﹒﹒﹒﹒﹒﹒﹒﹒﹒﹒﹒﹒﹒﹒﹒﹒﹒﹒﹒﹒﹒﹒﹒﹒11八、实施办法﹒﹒﹒﹒﹒﹒﹒﹒﹒﹒﹒﹒﹒﹒﹒﹒﹒﹒﹒﹒﹒﹒﹒﹒﹒11九、方案实施流程及实施时间表﹒﹒﹒﹒﹒﹒﹒﹒﹒﹒﹒﹒﹒﹒﹒﹒11十、售后服务及相关培训﹒﹒﹒﹒﹒﹒﹒﹒﹒﹒﹒﹒﹒﹒﹒﹒﹒﹒﹒﹒12一、概述美联广告装潢设计有限公司为省、市内外的企业及个人提供着全面的广告装潢设计服务。在现今信息时代的大潮之下,为把广告装潢设计服务的方式和层面做的更为全面,将服务推向千家万户,互联网为其提供了良好的环境。届时,人们只要登陆互联网,随时随地都可以方便地了解到所需的广告装潢设计信息。广告装潢设计服务所更可以通过该渠道得到不同需求和不同地域的客户,大大的扩展了服务覆盖面,业务就很自然的不断增长。在人们生活不断提高,广告装潢设计意识渐渐增强,对广告装潢设计服务的认知和需求也将与日俱增,网络应用和管理将成为的最实效的业务推广手段。二、解决方案根据“美联广告装潢设计有限公司”的初步的要求和设想,我们特地为其度身订造了一套适合其经营模式和业务推广的建网方案:2.全面的策划、设计网站的架构和页面的风格;3.专业设置产品、信息发布的管理数据库;4.提供至少10个以上以该网站域名为后缀的E-mail邮箱,如:name@meilian-advertising.com;5.参与电子社区的推广活动。由于系统制作涉及到网站管理系统的设置和网页制作(网页的全部资料由美联广告装潢设计有限公司提供),提供足够的动态网站空间(至少100M的网站资料的存放空间以及100M的邮箱空间);网站为配置会员系统做好准备,会员在识别用户身份之后,用户将享受会员专有的服务和详尽的信息。帮助美联广告装潢设计有限公司注册包括163、21cn、中国广告网、sohu、yahoo等在内的大型网站的免费或收费搜索引擎。三、方案内容根据美联广告装潢设计有限公司的具体的情况,因达网络将为其提供一整套的网站的建设计划,包括网页风格的设计、制作,网站内容的策划、设计、制作和编写数据库等服务。网站的内容主要结合到现有的操作模式,以在线控制的方式,客户可以直接在网上找到自己所需的服务,包括广告装潢设计产品的查看、广告装潢设计在线委托、意见反馈箱等等。网站的具体内容基本如下:四.美联广告装潢设计有限公司网站的系统功能美联广告装潢设计有限公司网站应具有良好的开放性、扩展性、完善的系统功能,能全面满足用户在广告装潢设计服务市场中的竞争需要。第一阶段的建设以网站基本结构和系统管理平台搭建为主,整个应用软件系统符合网上信息发布与交流需要,既为客户或会员提供一个简单易用的浏览界面,也为管理员提供一个通用的、友好的、易扩展的管理员界面,并对于以后进一步会员增值服务的开展具有灵活的扩展性。美联广告装潢设计有限公司网站分为客户端应用软件模块(网站前台系统)、会员应用软件模块(会员服务系统)、管理员应用模块(网站后台管理系统)。系统基于方便使用、安全性高的操作系统和技术开发平台、兼容各种操作平台及硬件系统。美联广告装潢设计有限公司公司简介友情链接邮箱及网站管理后台入口新闻发布五、系统功能详细描述1.客户端应用软件模块(网站前台系统)首页首页是浏览者上网之后所看到的第一个内容,它是网站的门面。一个好的首页会给访问者留下很深刻的印...

1、当您付费下载文档后,您只拥有了使用权限,并不意味着购买了版权,文档只能用于自身使用,不得用于其他商业用途(如 [转卖]进行直接盈利或[编辑后售卖]进行间接盈利)。
2、本站所有内容均由合作方或网友上传,本站不对文档的完整性、权威性及其观点立场正确性做任何保证或承诺!文档内容仅供研究参考,付费前请自行鉴别。
3、如文档内容存在违规,或者侵犯商业秘密、侵犯著作权等,请点击“违规举报”。

碎片内容

某广告装潢公司网站建设方案

您可能关注的文档

确认删除?
VIP
微信客服
  • 扫码咨询
会员Q群
  • 会员专属群点击这里加入QQ群
客服邮箱
回到顶部