电脑桌面
添加小米粒文库到电脑桌面
安装后可以在桌面快捷访问

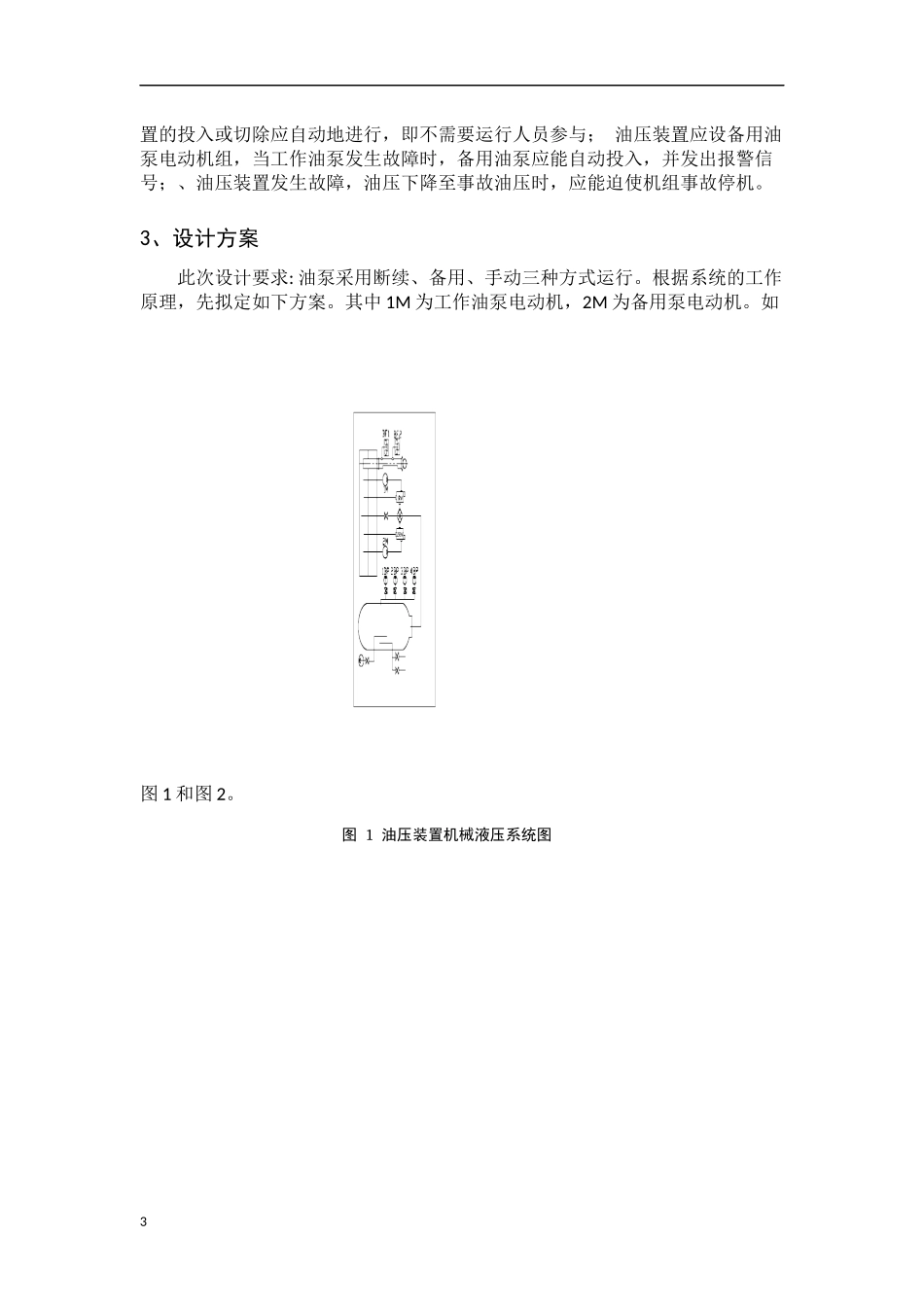
水电站自动化设计VIP免费

水电站自动化设计_第1页
1/12
水电站自动化设计_第2页
2/12
水电站自动化设计_第3页
3/12
目录摘要..............................................................................................................................2引言..............................................................................................................................3任务与分析..................................................................................................................3电站所给资料..............................................................................................................3一、电站油系统油压装置的自动控制.......................................................................31、油压装置的作用....................................................................................................32、油压装置自动控制应满足的要求........................................................................43、设计方案................................................................................................................43.1油压装置的断续运行....................................................................................63.2油压装置的备用泵投入.................................................................................63.3油压装置的手动操作....................................................................................63.4油压装置的其他操作....................................................................................6二、电站低压气系统压缩空气装置的自动控制.......................................................61、低压气系统装置的作用........................................................................................62、低压气系统空气压缩装置的自动控制应满足的要求.........................................63、设计方案................................................................................................................73.1自动操作......................................................................................................103.2备用投入......................................................................................................103.3手动操作......................................................................................................103.4其他操作......................................................................................................10三、电站排水装置的自动控制................................................................................101、水电站的排水装置的作用..................................................................................102、油压装置自动控制应满足的要求.......................................................................103、设计方案..............................................................................................................113.1自动操作......................................................................................................113.2备用投入......................................................................................................133.3手动操作......................................................................................................13结论............................................................................................................................14参考文献....................................................................................................................14课程设计成绩评定...

1、当您付费下载文档后,您只拥有了使用权限,并不意味着购买了版权,文档只能用于自身使用,不得用于其他商业用途(如 [转卖]进行直接盈利或[编辑后售卖]进行间接盈利)。
2、本站所有内容均由合作方或网友上传,本站不对文档的完整性、权威性及其观点立场正确性做任何保证或承诺!文档内容仅供研究参考,付费前请自行鉴别。
3、如文档内容存在违规,或者侵犯商业秘密、侵犯著作权等,请点击“违规举报”。

碎片内容

水电站自动化设计

确认删除?
VIP
微信客服
  • 扫码咨询
会员Q群
  • 会员专属群点击这里加入QQ群
客服邮箱
回到顶部