电脑桌面
添加小米粒文库到电脑桌面
安装后可以在桌面快捷访问

电脑主板故障DEBUG代码介绍VIP免费

电脑主板故障DEBUG代码介绍_第1页
1/8
电脑主板故障DEBUG代码介绍_第2页
2/8
电脑主板故障DEBUG代码介绍_第3页
3/8
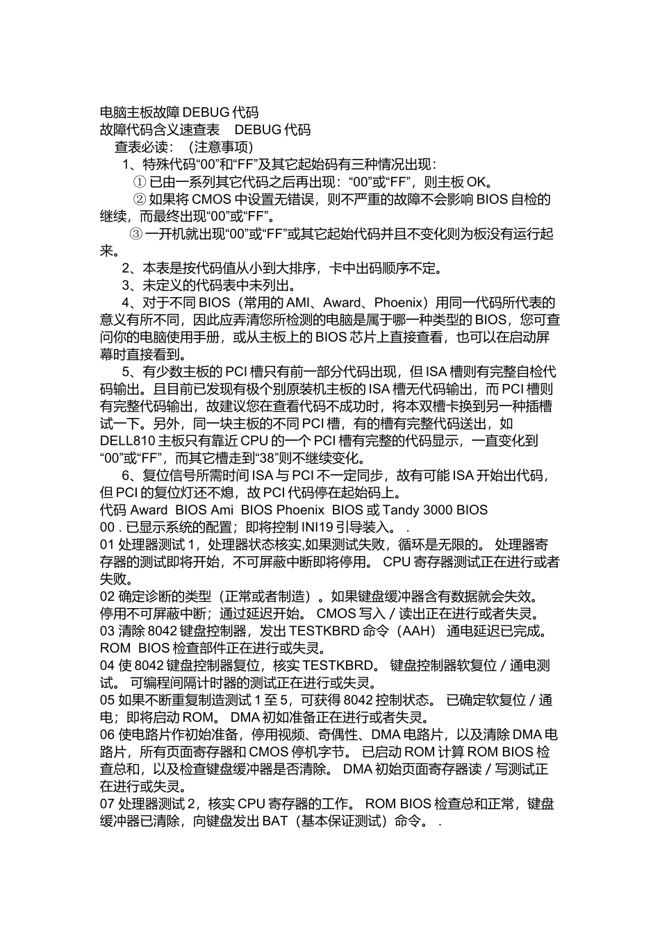
电脑主板故障DEBUG代码故障代码含义速查表DEBUG代码查表必读:(注意事项)1“、特殊代码00”“和FF”及其它起始码有三种情况出现:①“已由一系列其它代码之后再出现:00”“或FF”,则主板OK。②如果将CMOS中设置无错误,则不严重的故障不会影响BIOS自检的“继续,而最终出现00”“或FF”。③“一开机就出现00”“或FF”或其它起始代码并且不变化则为板没有运行起来。2、本表是按代码值从小到大排序,卡中出码顺序不定。3、未定义的代码表中未列出。4、对于不同BIOS(常用的AMI、Award、Phoenix)用同一代码所代表的意义有所不同,因此应弄清您所检测的电脑是属于哪一种类型的BIOS,您可查问你的电脑使用手册,或从主板上的BIOS芯片上直接查看,也可以在启动屏幕时直接看到。5、有少数主板的PCI槽只有前一部分代码出现,但ISA槽则有完整自检代码输出。且目前已发现有极个别原装机主板的ISA槽无代码输出,而PCI槽则有完整代码输出,故建议您在查看代码不成功时,将本双槽卡换到另一种插槽试一下。另外,同一块主板的不同PCI槽,有的槽有完整代码送出,如DELL810主板只有靠近CPU的一个PCI槽有完整的代码显示,一直变化到“00”“或FF”“,而其它槽走到38”则不继续变化。6、复位信号所需时间ISA与PCI不一定同步,故有可能ISA开始出代码,但PCI的复位灯还不熄,故PCI代码停在起始码上。代码AwardBIOSAmiBIOSPhoenixBIOS或Tandy3000BIOS00.已显示系统的配置;即将控制INI19引导装入。.01处理器测试1,处理器状态核实,如果测试失败,循环是无限的。处理器寄存器的测试即将开始,不可屏蔽中断即将停用。CPU寄存器测试正在进行或者失败。02确定诊断的类型(正常或者制造)。如果键盘缓冲器含有数据就会失效。停用不可屏蔽中断;通过延迟开始。CMOS写入/读出正在进行或者失灵。03清除8042键盘控制器,发出TESTKBRD命令(AAH)通电延迟已完成。ROMBIOS检查部件正在进行或失灵。04使8042键盘控制器复位,核实TESTKBRD。键盘控制器软复位/通电测试。可编程间隔计时器的测试正在进行或失灵。05如果不断重复制造测试1至5,可获得8042控制状态。已确定软复位/通电;即将启动ROM。DMA初如准备正在进行或者失灵。06使电路片作初始准备,停用视频、奇偶性、DMA电路片,以及清除DMA电路片,所有页面寄存器和CMOS停机字节。已启动ROM计算ROMBIOS检查总和,以及检查键盘缓冲器是否清除。DMA初始页面寄存器读/写测试正在进行或失灵。07处理器测试2,核实CPU寄存器的工作。ROMBIOS检查总和正常,键盘缓冲器已清除,向键盘发出BAT(基本保证测试)命令。.08使CMOS计时器作初始准备,正常的更新计时器的循环。已向键盘发出BAT命令,即将写入BAT命令。RAM更新检验正在进行或失灵。09EPROM检查总和且必须等于零才通过。核实键盘的基本保证测试,接着核实键盘命令字节。第一个64KRAM测试正在进行。0A使视频接口作初始准备。发出键盘命令字节代码,即将写入命令字节数据。第一个64KRAM芯片或数据线失灵,移位。0B测试8254通道0。写入键盘控制器命令字节,即将发出引脚23和24的封锁/解锁命令。第一个64KRAM奇/偶逻辑失灵。0C测试8254通道1。键盘控制器引脚23、24已封锁/解锁;已发出NOP命令。第一个64KRAN的地址线故障。0D1、检查CPU速度是否与系统时钟相匹配。2、检查控制芯片已编程值是否符合初设置。3、视频通道测试,如果失败,则鸣喇叭。已处理NOP命令;接着测试CMOS停开寄存器。第一个64KRAM的奇偶性失灵0E测试CMOS停机字节。CMOS停开寄存器读/写测试;将计算CMOS检查总和。初始化输入/输出端口地址。0F测试扩展的CMOS。已计算CMOS检查总和写入诊断字节;CMOS开始初始准备。.10测试DMA通道0。CMOS已作初始准备,CMOS状态寄存器即将为日期和时间作初始准备。第一个64KRAM第0位故障。11测试DMA通道1。CMOS状态寄存器已作初始准备,即将停用DMA和中断控制器。第一个64DKRAM第1位故障。12测试DMA页面寄存器。停用DMA控制器1以及中断控制器1和2;即将视频显示器并使端口B作初始准备。第一个64DKRAM第2位故障。13测试8741键盘控制器接口。视频显示器已停用,端口B已作初始准备;即将开始电路片初始化...

1、当您付费下载文档后,您只拥有了使用权限,并不意味着购买了版权,文档只能用于自身使用,不得用于其他商业用途(如 [转卖]进行直接盈利或[编辑后售卖]进行间接盈利)。
2、本站所有内容均由合作方或网友上传,本站不对文档的完整性、权威性及其观点立场正确性做任何保证或承诺!文档内容仅供研究参考,付费前请自行鉴别。
3、如文档内容存在违规,或者侵犯商业秘密、侵犯著作权等,请点击“违规举报”。

碎片内容

电脑主板故障DEBUG代码介绍

您可能关注的文档

确认删除?
VIP
微信客服
  • 扫码咨询
会员Q群
  • 会员专属群点击这里加入QQ群
客服邮箱
回到顶部