电脑桌面
添加小米粒文库到电脑桌面
安装后可以在桌面快捷访问

机器人大赛规则VIP免费

机器人大赛规则_第1页
1/8
机器人大赛规则_第2页
2/8
机器人大赛规则_第3页
3/8
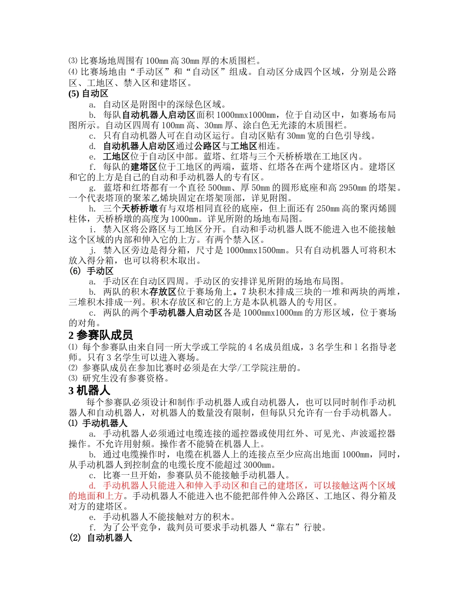
中央电视台大学生机器人电视大赛2006北京主题与规则2005年10月20日中央电视台大学生机器人电视大赛主题与规则本届机器人大赛的目的是自行设计和制作机器人使之适合如下的比赛主题。修建双子高塔88层、高452m的PETRONAS双子塔楼(KLCC)是当今世界上最高的双子塔,是最著名的吉隆坡市政中心标志性建筑。这个位于有活力的吉隆坡市中心的大型钢铁、玻璃结构立刻成为游客必须参观的地方。有趣的是,两个塔楼用天桥连接在一起,方便了游客鸟瞰吉隆坡。双子塔于1995年建成,是马来西亚迈向2020美景的里程碑之一。塔楼中有PETRONAS公司总部和办事处。SuriaMega购物中是零售和娱乐总汇。Dewan交响乐团的倾情奉献增添了双子塔中活动的迷幻色彩。规划完善的停车场、绿地和了望台反映出设计所能达到的自然与钢铁的和谐。本届大赛的意图是以一组机器人用聚苯乙烯积木模仿建造双子塔及其周边建筑。首先建成双塔之一和两个“天桥”桥墩的参赛队,实现了“竣工”,将获得胜利。比赛的时间为3分钟。1比赛场地⑴比赛场地为13000mm×13000mm的正方形区域。⑵赛场地面用2mm厚的聚乙烯地板革铺设。聚乙烯地板革将用无光泽的聚乙烯带连接。⑶比赛场地周围有100mm高30mm厚的木质围栏。⑷比赛场地由“手动区”和“自动区”组成。自动区分成四个区域,分别是公路区、工地区、禁入区和建塔区。(5)自动区a.自动区是附图中的深绿色区域。b.每队自动机器人启动区面积1000mmx1000mm,位于自动区中,如赛场布局图所示。自动区四周有100mm高、30mm厚、涂白色无光漆的木质围栏。c.只有自动机器人可在自动区运行。自动区贴有30mm宽的白色引导线。d.自动机器人启动区通过公路区与工地区相连。e.工地区位于自动区中部。蓝塔、红塔与三个天桥桥墩在工地区內。f.每队的建塔区位于工地区的两端,蓝塔、红塔各在两个建塔区内。建塔区和它的上方是自己的自动和手动机器人的专有区。g.蓝塔和红塔都有一个直径500mm、厚50mm的圆形底座和高2950mm的塔架。一个代表塔顶的聚苯乙烯块固定在塔架顶部,详见附图。h.三个天桥桥墩有与双塔相同直径的底座,但上面还有250mm高的聚丙烯圆柱体,天桥桥墩的高度为1000mm。详见所附的场地布局图。i.禁入区将公路区与工地区分开。自动和手动机器人既不能进入也不能接触这个区域的内部和伸入它的上方。有两个禁入区。j.禁入区旁边是得分箱,尺寸是1000mmx1500mm。只有自动机器人可将积木放入得分箱,也可以将积木取出。(6)手动区a.手动区在自动区四周。手动区的安排详见所附的场地布局图。b.两队的积木存放区位于赛场角上。7块积木排成三块的一堆和两块的两堆,三堆积木排成一列。积木存放区和它的上方是本队机器人的专用区。c.两队的两个手动机器人启动区各是1000mmx1000mm的方形区域,位于赛场的对角。2参赛队成员⑴每个参赛队由来自同一所大学或工学院的4名成员组成,3名学生和l名指导老师。只有3名学生可以进入赛场。⑵参赛队成员在参加比赛时必须是在大学/工学院注册的。⑶研究生没有参赛资格。3机器人每个参赛队必须设计和制作手动机器人或自动机器人,也可以同时制作手动机器人和自动机器人,对机器人的数量没有限制,但每队只允许有一台手动机器人。⑴手动机器人a.手动机器人必须通过电缆连接的遥控器或使用红外、可见光、声波遥控器操作。不允许用射频。操作者不能骑在机器人上。b.通过电缆操作时,电缆在机器人上的连接点至少应高出地面1000mm,同时,从手动机器人到控制盒的电缆长度不能超过3000mm。c.比赛一旦开始,参赛队员不能接触手动机器人。d.手动机器人只能进入和伸入手动区和自己的建塔区,可以接触这两个区域的地面和上方。手动机器人不能进入也不能把部件伸入公路区、工地区、得分箱及对方的建塔区。e.手动机器人不能接触对方的积木。f.为了公平竞争,裁判员可要求手动机器人“靠右”行驶。(2)自动机器人a.自动机器人必须是自主的。b.由一台自动机器人分离出来的每一件物品均被认为是另一台自动机器人,所以,它必须能像自动机器人一样工作。c.比赛开始前,每队的所有自动机器人总共可预装6块积木。d.每台自动机器人必须一次操作启动。e.自动机器人可以进入除对方建塔区和...

1、当您付费下载文档后,您只拥有了使用权限,并不意味着购买了版权,文档只能用于自身使用,不得用于其他商业用途(如 [转卖]进行直接盈利或[编辑后售卖]进行间接盈利)。
2、本站所有内容均由合作方或网友上传,本站不对文档的完整性、权威性及其观点立场正确性做任何保证或承诺!文档内容仅供研究参考,付费前请自行鉴别。
3、如文档内容存在违规,或者侵犯商业秘密、侵犯著作权等,请点击“违规举报”。

碎片内容

机器人大赛规则

您可能关注的文档

确认删除?
VIP
微信客服
  • 扫码咨询
会员Q群
  • 会员专属群点击这里加入QQ群
客服邮箱
回到顶部