电脑桌面
添加小米粒文库到电脑桌面
安装后可以在桌面快捷访问

一卡通各类设备编码规则VIP免费

一卡通各类设备编码规则_第1页
1/14
一卡通各类设备编码规则_第2页
2/14
一卡通各类设备编码规则_第3页
3/14
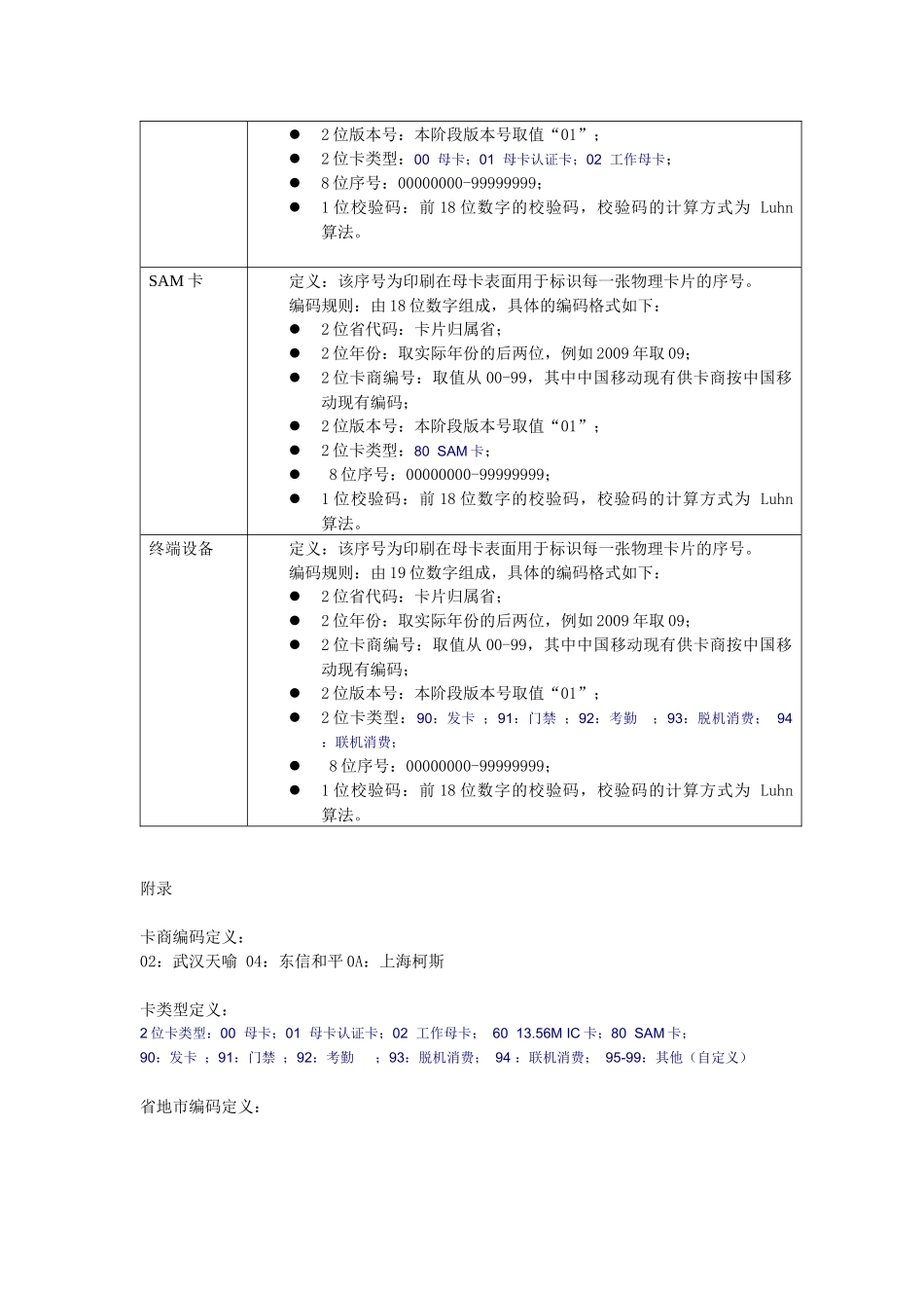
一卡通各类设备编码及编码规则类型规则描述一卡通应用序列号省(CMCC自行编码,1byte,2BCD)+卡属性(1.5bytes,3BCD)+流水号(5bytes,10位数字)+校验位(0.5byte,1BCD)其中,省代码如附录A所示,卡属性定义:000表示2.4G的RF-SIM卡,001表示13.56M的IC卡。一卡通企业ID省代码(1byte,BCD)+流水号(5bytes,BCD)一卡通子应用索引号子应用索引号长度为1byte。当子应用索引号为全零时,子应用索引号表示的应用为主控子应用;当子应用索引号为非零时,子应用索引号表示的应用为非主控子应用,具体索引号由一卡通业务前置机自定义产生,在创建非主控子应用时通知一卡通服务系统记录。一卡通业务前置机IDE+厂商代码(2位数字)+省代码(2位数字)+地市代码(2位)+前置机ID流水号(7位)短彩信接入码服务代码:106572000。服务代码为基本接入码,后面可扩展5位,最长14位。企业代码:400299。IC卡定义:该序号为印刷在IC卡表面用于标识每一张物理卡片的序号。编码规则:由19位数字组成,具体的编码格式如下:2位省代码:卡片归属省;2位年份:取实际年份的后两位,例如2009年取09;2位卡商编号:取值从00-99,其中中国移动现有供卡商按中国移动现有编码;2位版本号:本阶段版本号取值“01”;2位卡类型:6013.56MIC卡;8位序号:00000000-99999999;1位校验码:前18位数字的校验码,校验码的计算方式为Luhn算法。母卡定义:该序号为印刷在母卡表面用于标识每一张物理卡片的序号。编码规则:由19位数字组成,具体的编码格式如下:2位省代码:卡片归属省;2位年份:取实际年份的后两位,例如2009年取09;2位卡商编号:取值从00-99,其中中国移动现有供卡商按中国移动现有编码;2位版本号:本阶段版本号取值“01”;2位卡类型:00母卡;01母卡认证卡;02工作母卡;8位序号:00000000-99999999;1位校验码:前18位数字的校验码,校验码的计算方式为Luhn算法。SAM卡定义:该序号为印刷在母卡表面用于标识每一张物理卡片的序号。编码规则:由18位数字组成,具体的编码格式如下:2位省代码:卡片归属省;2位年份:取实际年份的后两位,例如2009年取09;2位卡商编号:取值从00-99,其中中国移动现有供卡商按中国移动现有编码;2位版本号:本阶段版本号取值“01”;2位卡类型:80SAM卡;8位序号:00000000-99999999;1位校验码:前18位数字的校验码,校验码的计算方式为Luhn算法。终端设备定义:该序号为印刷在母卡表面用于标识每一张物理卡片的序号。编码规则:由19位数字组成,具体的编码格式如下:2位省代码:卡片归属省;2位年份:取实际年份的后两位,例如2009年取09;2位卡商编号:取值从00-99,其中中国移动现有供卡商按中国移动现有编码;2位版本号:本阶段版本号取值“01”;2位卡类型:90:发卡;91:门禁;92:考勤;93:脱机消费;94:联机消费;8位序号:00000000-99999999;1位校验码:前18位数字的校验码,校验码的计算方式为Luhn算法。附录卡商编码定义:02:武汉天喻04:东信和平0A:上海柯斯卡类型定义:2位卡类型:00母卡;01母卡认证卡;02工作母卡;6013.56MIC卡;80SAM卡;90:发卡;91:门禁;92:考勤;93:脱机消费;94:联机消费;95-99:其他(自定义)省地市编码定义:省区市代码省区市代码北京01河南16天津02湖北17河北03湖南18山西04广东19内蒙古05广西20辽宁06海南21吉林07四川22黑龙江08贵州23上海09云南24江苏10西藏25浙江11陕西26安徽12甘肃27福建13青海28江西14宁夏29山东15新疆30重庆31省公司城市城市编码安徽合肥01芜湖02蚌埠03淮南04马鞍山05淮北06铜陵07安庆08黄山09阜阳10宿州11滁州12六安13宣城14巢湖15池州16亳州17北京集团客户部01中心区分公司02朝阳分公司03海淀分公司04西区分公司05南区分公司06通州分公司07顺义分公司08昌平分公司09怀柔分公司10密云分公司11平谷分公司12延庆分公司13大兴分公司14房山分公司15重庆集团客户中心01城区一分公司02城区二分公司03城区三分公司04万州分公司05黔江分公司06涪陵分公司07北碚分公司08万盛分公司09渝北分公司10巴南分公司11江津分...

1、当您付费下载文档后,您只拥有了使用权限,并不意味着购买了版权,文档只能用于自身使用,不得用于其他商业用途(如 [转卖]进行直接盈利或[编辑后售卖]进行间接盈利)。
2、本站所有内容均由合作方或网友上传,本站不对文档的完整性、权威性及其观点立场正确性做任何保证或承诺!文档内容仅供研究参考,付费前请自行鉴别。
3、如文档内容存在违规,或者侵犯商业秘密、侵犯著作权等,请点击“违规举报”。

碎片内容

一卡通各类设备编码规则

您可能关注的文档

确认删除?
VIP
微信客服
  • 扫码咨询
会员Q群
  • 会员专属群点击这里加入QQ群
客服邮箱
回到顶部