电脑桌面
添加小米粒文库到电脑桌面
安装后可以在桌面快捷访问

广东南方制碱有限公司生产工艺流程简介VIP免费

广东南方制碱有限公司生产工艺流程简介_第1页
1/4
广东南方制碱有限公司生产工艺流程简介_第2页
2/4
广东南方制碱有限公司生产工艺流程简介_第3页
3/4
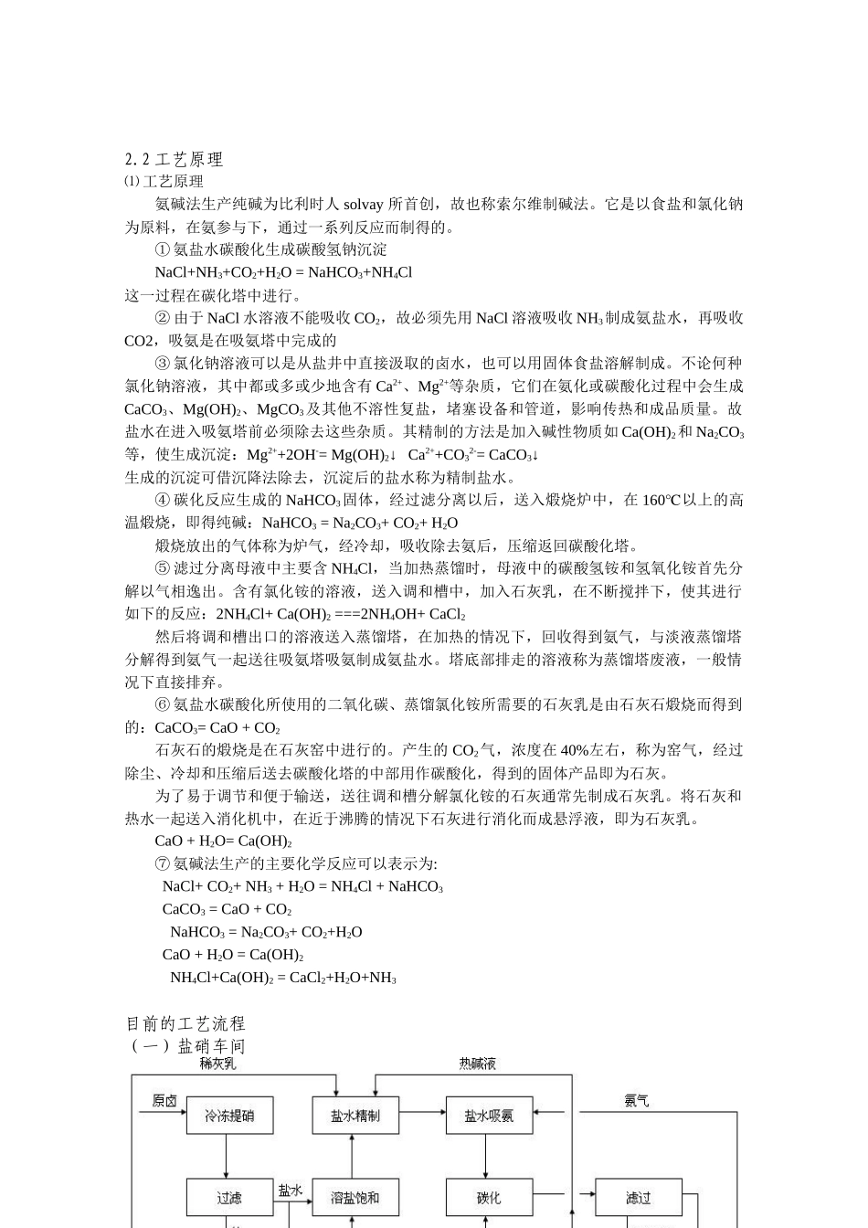
广东南方制碱有限公司生产工艺流程简介一、南碱公司概况广东南方制碱有限公司分为厂区和矿区,厂区位于广州市东部黄埔区南岗,北接广深公路和高速公路,南濒东江,水陆交通便利,占地面积17.22万平方米,该地区是广东省规划的经济技术发展区,目前已具规模,有多个世界著名企业在此投资建厂,仅玻璃行业就有八条生产线投入运行。矿区位于广州市北郊龙归镇,占地面积3.75万平方米,通过46公里的输卤管道与厂区连接。公司自有盐矿、4个500吨级泊位码头、热电装置和完善的基础设施。南碱公司纯碱工程是广州市“八五”计划重点建设项目之一,设计生产规模为年产纯碱15万吨、芒硝5.6万吨,概算总投资7.84亿元人民币,是华南地区唯一的大、中型化工原材料生产企业,全国十大纯碱生产企业之一,现为广州市国际信托投资公司(广州国际集团有限公司)直属企业。纯碱装置于91年1月开工建设,94年2月一次投料试车成功,97年生产纯碱20万吨,达到设计生产能力,97年9月正式竣工验收。硝盐矿区位于西郊白云区龙归镇,矿产丰富,具有每年开采160万立方米卤水的能力。南碱公司纯碱生产采用氨碱法工艺,引进比利时索尔维公司具有世界先进水平的工艺技术和部分国外先进的单机设备及检测仪表,综合了国内制碱行业的先进技术;自备热电站、能源运用合理,曾被广州外经贸委评为“先进技术企业”。南碱公司产品有轻质纯碱、重质纯碱、食品纯碱和付产品芒硝。公司在广东省内已建立拥有两百多家厂商的销售网络,并在努力开拓国外销售市场。经过十余年的不断改造和调整,南碱公司目前纯碱生产装置能力已达30万吨/年,芒硝8万吨/年。公司现有职工1028余人,各类专业技术人员170人,拥有固定资产7.6亿元,连续多年盈利。2006年销售收入3.2亿元,实现利税3000万元,企业发展面临较好的内、外部环境。二、南碱工艺选择2.1南碱工艺路线确定的原则和依据目前我国纯碱生产主要采用氨碱法和联碱法两种生产工艺,少量以天然碱为原料加工制作。氨碱法因不需要配套合成氨装置,纯碱产品质量优异而备受欢迎,目前国内大规模的纯碱生产装置仍以氨碱法为主。氨碱法与联合制碱法相互比较⑴氨碱法生产纯碱以合成氨作为中间媒介始终在系统中循环利用,联合制碱法是将中间产物氯化铵作为产品分离出来。⑵氨碱法是传统的生产工艺,已有百余年的历史,工艺成熟可靠,产品质量优异,远远优于联碱法产品质量。⑶氨碱法产品品种专一,中间媒介合成氨是严格控制指标,由于全系统处于常温常压状态,工艺过程控制方便单一,安全稳妥可靠。⑷氨碱法需要对母液蒸馏回收氨气,能够充分利用低位能源,在能源利用平衡方面占有优势,缺点是大量废渣排除堆放不雅观。广东南方制碱有限公司原有装置以粗盐水、石灰石、氨及无烟煤为原料,采用氨碱法生产轻质纯碱,以固相水合法生产重质纯碱。2.2工艺原理⑴工艺原理氨碱法生产纯碱为比利时人solvay所首创,故也称索尔维制碱法。它是以食盐和氯化钠为原料,在氨参与下,通过一系列反应而制得的。①氨盐水碳酸化生成碳酸氢钠沉淀NaCl+NH3+CO2+H2O=NaHCO3+NH4Cl这一过程在碳化塔中进行。②由于NaCl水溶液不能吸收CO2,故必须先用NaCl溶液吸收NH3制成氨盐水,再吸收CO2,吸氨是在吸氨塔中完成的③氯化钠溶液可以是从盐井中直接汲取的卤水,也可以用固体食盐溶解制成。不论何种氯化钠溶液,其中都或多或少地含有Ca2+、Mg2+等杂质,它们在氨化或碳酸化过程中会生成CaCO3、Mg(OH)2、MgCO3及其他不溶性复盐,堵塞设备和管道,影响传热和成品质量。故盐水在进入吸氨塔前必须除去这些杂质。其精制的方法是加入碱性物质如Ca(OH)2和Na2CO3等,使生成沉淀:Mg2++2OH-=Mg(OH)2↓Ca2++CO32-=CaCO3↓生成的沉淀可借沉降法除去,沉淀后的盐水称为精制盐水。④碳化反应生成的NaHCO3固体,经过滤分离以后,送入煅烧炉中,在160℃以上的高温煅烧,即得纯碱:NaHCO3=Na2CO3+CO2+H2O煅烧放出的气体称为炉气,经冷却,吸收除去氨后,压缩返回碳酸化塔。⑤滤过分离母液中主要含NH4Cl,当加热蒸馏时,母液中的碳酸氢铵和氢氧化铵首先分解以气相逸出。含有氯化铵的溶液,送入调和槽中,加入石灰乳,在不断搅拌下,使其进行...

1、当您付费下载文档后,您只拥有了使用权限,并不意味着购买了版权,文档只能用于自身使用,不得用于其他商业用途(如 [转卖]进行直接盈利或[编辑后售卖]进行间接盈利)。
2、本站所有内容均由合作方或网友上传,本站不对文档的完整性、权威性及其观点立场正确性做任何保证或承诺!文档内容仅供研究参考,付费前请自行鉴别。
3、如文档内容存在违规,或者侵犯商业秘密、侵犯著作权等,请点击“违规举报”。

碎片内容

广东南方制碱有限公司生产工艺流程简介

您可能关注的文档

状元书阁+ 关注
实名认证
内容提供者

爱好英语教学和互联网行业,热爱教育事业,兢兢业业

确认删除?
VIP
微信客服
  • 扫码咨询
会员Q群
  • 会员专属群点击这里加入QQ群
客服邮箱
回到顶部