电脑桌面
添加小米粒文库到电脑桌面
安装后可以在桌面快捷访问

建筑技术交底--墙面水刷石VIP免费

建筑技术交底--墙面水刷石_第1页
1/6
建筑技术交底--墙面水刷石_第2页
2/6
建筑技术交底--墙面水刷石_第3页
3/6
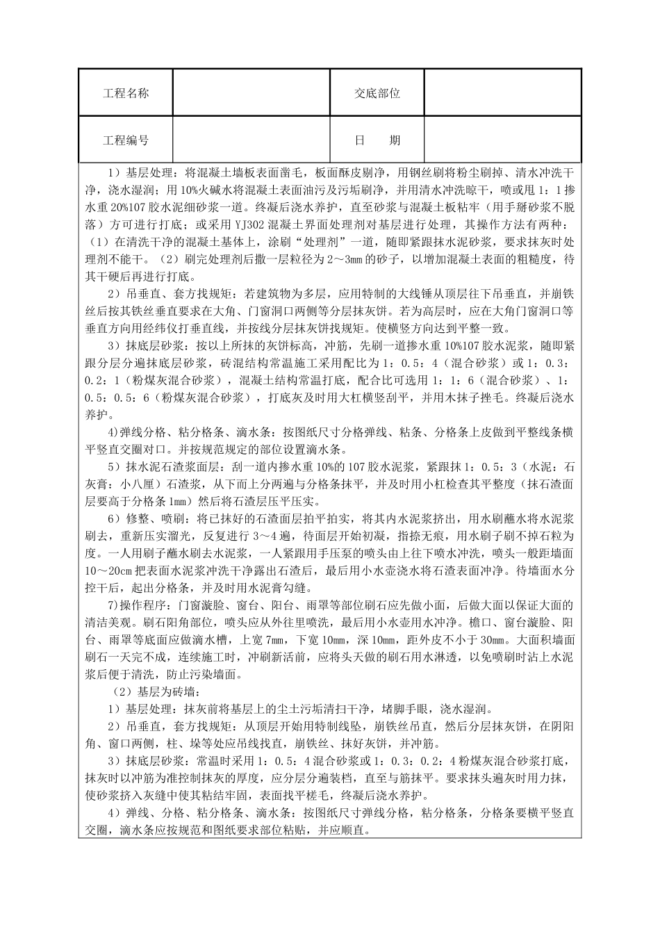
建筑施工企业中的技术交底,是在某一单位工程开工前,或一个分项工程施工前,由主管技术领导向参与施工的人员进行的技术性交待,其目的是使施工人员对工程特点、技术质量要求、施工方法与措施等方面有一个较详细的了解,以便于科学地组织施工,避免技术质量等事故的发生。各项技术交底记录也是工程技术档案资料中不可缺少的部分。技术交底一般包括下列几种:1、设计交底,即设计图纸交底。这是在建设单位主持下,由设计单位向各施工单位(土建施工单位与各设备专业施工单位)进行的交底,主要交待建筑物的功能与特点、设计意图与要求等。2、施工设计交底。工程名称交底部位工程编号日期交底内容:墙面水刷石本技术交底适用于一般工业与民用建筑墙面水刷石、水刷豆石施工。1.材料要求(1)水泥:325号及其以上矿渣水泥或普通硅酸盐水泥,颜色一致,应采用同一批产品。(2)砂:中砂。使用前应过5mm孔径的筛子。(3)石渣:颗粒坚实,不得含有粘土及其它有机物等有害物质。石渣规格应符合规范要求,级配应符合设计要求,中八厘为6mm,小八厘为4mm,使用前应用水洗净,按规格、颜色不同分堆晾干,堆放时苫布盖好待用。要求同品种石渣颜色一致,宜一次到货。小豆石:粒径以5~8mm为宜,含泥量不大于1%,用前过二遍筛,用水冲净备用。(4)石灰膏:使用前一个月将生石灰过3mm筛子淋成石灰膏,用时灰膏内不应含有未熟化的颗粒及其它杂质。(5)生石灰粉:使用前一周用水将其焖透使其充分熟化,使用时不得含有未熟化的颗粒。(6)其它材料:107胶,YJ302界面处理剂,粉煤灰等。颜料:应用耐碱性和耐光性好的矿物质颜料。2.主要机具应备有手压泵2~3台(根据刷石量多少及施工人员数量决定),木抹子、大杠、小杠、靠尺、方尺铁抹子、小压子、浆壶、大,小水桶、软硬毛刷子、筷子笔、米厘条等。抹灰工一般常用工具如小车、灰勺、小灰桶、铁板等。3.作业条件(1)结构工程经过验收合格。(2)按施工要求准备好双排外架子,或吊篮、桥式架子。架子的站杆应离开墙面20cm以保证操作。墙上最好不留脚手眼,防止二次修补,造成墙面有花感。(3)外墙预留孔洞及埋管等处理完毕。外墙空腔防水做完并经淋水试验无渗漏检验合格。门窗安装固定好,并用1:3水泥砂浆将缝隙堵塞严实。(4)墙面清理干净,脚手眼堵好,墙面上凸起的混凝土应剔平。凹处用1:3水泥砂浆分层补平。(5)水刷石大面积施工前应先做样板,确定配合比和施工工艺,责成专人统一配料并把好配比关。4.操作工艺工艺流程:门窗口四周堵缝(预制混凝土外墙板空腔板缝的处理)→墙面清理→→浇水湿润墙面(墙板空腔缝淋水试验)→吊垂直套方、找规矩、抹灰饼冲筋→→分层抹底层砂浆→弹线→粘分格条、滴水条→抹石渣浆→反复揉压冲刷拍实→→铁抹子压光压实→用手压泵冲洗刷石→用浆壶自上而下冲洗→起分格条滴水条→→水泥膏勾缝(1)基层为混凝土外墙板:工程名称交底部位工程编号日期1)基层处理:将混凝土墙板表面凿毛,板面酥皮剔净,用钢丝刷将粉尘刷掉、清水冲洗干净,浇水湿润;用10%火碱水将混凝土表面油污及污垢刷净,并用清水冲洗晾干,喷或甩1:1掺水重20%107胶水泥细砂浆一道。终凝后浇水养护,直至砂浆与混凝土板粘牢(用手掰砂浆不脱落)方可进行打底;或采用YJ302混凝土界面处理剂对基层进行处理,其操作方法有两种:(1)在清洗干净的混凝土基体上,涂刷“处理剂”一道,随即紧跟抹水泥砂浆,要求抹灰时处理剂不能干。(2)刷完处理剂后撒一层粒径为2~3mm的砂子,以增加混凝土表面的粗糙度,待其干硬后再进行打底。2)吊垂直、套方找规矩:若建筑物为多层,应用特制的大线锤从顶层往下吊垂直,并崩铁丝后按其铁丝垂直要求在大角、门窗洞口两侧等分层抹灰饼。若为高层时,应在大角门窗洞口等垂直方向用经纬仪打垂直线,并按线分层抹灰饼找规矩。使横竖方向达到平整一致。3)抹底层砂浆:按以上所抹的灰饼标高,冲筋,先刷一道掺水重10%107胶水泥浆,随即紧跟分层分遍抹底层砂浆,砖混结构常温施工采用配比为1:0.5:4(混合砂浆)或1:0.3:0.2:1(粉煤灰混合砂浆),混凝土结构常温打底,配合比可选用1:1:6(混合...

1、当您付费下载文档后,您只拥有了使用权限,并不意味着购买了版权,文档只能用于自身使用,不得用于其他商业用途(如 [转卖]进行直接盈利或[编辑后售卖]进行间接盈利)。
2、本站所有内容均由合作方或网友上传,本站不对文档的完整性、权威性及其观点立场正确性做任何保证或承诺!文档内容仅供研究参考,付费前请自行鉴别。
3、如文档内容存在违规,或者侵犯商业秘密、侵犯著作权等,请点击“违规举报”。

碎片内容

建筑技术交底--墙面水刷石

状元书阁+ 关注
实名认证
内容提供者

爱好英语教学和互联网行业,热爱教育事业,兢兢业业

确认删除?
VIP
微信客服
  • 扫码咨询
会员Q群
  • 会员专属群点击这里加入QQ群
客服邮箱
回到顶部