电脑桌面
添加小米粒文库到电脑桌面
安装后可以在桌面快捷访问

设备维护检修规程VIP免费

设备维护检修规程_第1页
1/35
设备维护检修规程_第2页
2/35
设备维护检修规程_第3页
3/35
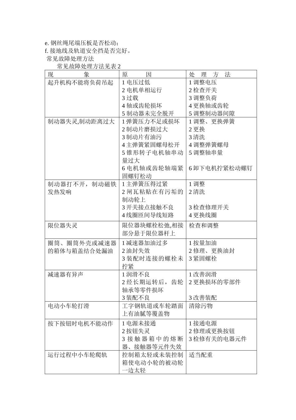
目录电动葫芦维护检修规程·······································································2压力容器维护检修规程·······································································8天然气管道阀门维护检修规程························································24MRS型天然气撬装门站维护检修规程········································31MAS-2000阴极保护设备维护检修规程····································36电动葫芦维护检修规程1总则1.1适用范围本规程适用CD、MD型电动葫芦(包括防爆电动葫芦)的维护检修。1.2结构简述电动葫芦由减速器、卷筒、钢丝绳、导绳器、起重电机(CD型)或双速电机组(MD型)、吊钩、电动小车等部件组成,在工字钢轨道上运行起重。2完好标准2.1零、部件2.1.1主、辅机的零、部件完整齐全,质量符合要求。2.1.2轨道稳固可靠,终点有安全挡。全部连接件及机座螺栓齐全、紧固。,2.1.3设备铭牌完整、清晰。2.2运行性能2.2.1润滑良好,实行“五定”、“三级过滤”。2.2.2运行平稳无杂音、无颠簸现象。2.2.3电动葫芦电气绝缘良好,运行速度和吊钩升降速度均符合要求。2.2.4起重能力达到铭牌或查定能力。2.3技术资料2.3.1质量合格证、安装和使用说明书等出厂技术资料器齐全。2.3.2有设备履历卡。2.3.3有检修和试验记录。2.3.4有易损零配件图。、2.4设备及环境2.4.1电动葫芦运行空间应无障碍物,轨道平整清洁,机体防腐油漆良好。2.4.2减速器无漏油现象。3设备的维护3.1日常维护3.1.1严格执行巡回检查制度,每班检查升降行走开关、钢丝绳、吊钩、制动器等,发现故障及时处理。3.1.2保持设备整洁,保持设备润滑良好。3.1.3电动葫芦停止工作时,严禁将重物悬在空中。3.2定期检查3.2.1对电动葫芦的检查每月不少于一次,发现故障应及时采取措施解决。3.2.2检查内容如下:a.吊钩、钢丝绳有无磨损和腐蚀。b.制动器和限位器是否灵敏可靠;c.减速器有无异声、过热等异常现象,润滑油位是否正常;d.各连接螺栓有无松动;e.钢丝绳尾端压板是否松动;f.接地线及轨道安全挡是否完好。常见故障处理方法常见故障处理方法见表2现象原因处理方法起升机构不能将负荷吊起1电压过低2电机单相运行3过载4轴或齿轮损坏5制动器未完全脱开1调整电压2检查开关3调整负荷4更换轴或齿轮5调整制动器间隙制动器失灵,制动距离过大1弹簧压力不足或损坏2制动片磨损过大3制动片有油污4主弹簧紧固螺母松开5锥形转子电机轴串动量过大6电机轴或齿轮轴端紧固螺钉松动1调整、更换弹簧2更换3清洗4调整弹簧螺母5调整轴串量6卸下电机拧紧松动螺钉制动器打不开,制动磁铁发热发响1主弹簧压得过紧2闸瓦粘贴在有污垢的制动轮上3开关接点接触不良4线圈匝间导线短路1调整2清洗3检查修理开关4更换线圈限位器失灵限位器块螺栓松弛,相接部分悬于限位器杆上检查和调整圈筒、圈筒外壳或减速器的箱体与箱盖结合处漏油1减速器加油过多2油封失效3装配时连接的螺栓未拧紧1按量加油2修理、更换油封3紧固螺栓减速器有异声1润滑不良2经长期运转后,齿轮轴承等零件损坏3装配不良1改善润滑2更换损坏的零部件3改善装配电动小车轮打滑工字钢轨道或车轮踏面上有油腻等覆盖物清除污物按下按钮时电机不能动作1电源未接通2按钮失灵3接触器箱中的熔断器、接触器等元件失效1接通电源2修理或更换按钮3检修有关的电器元件运行过程中小车轮爬轨控制箱太轻或未装控制箱使电动小轮的被动轮一边太轻适当配重3.4紧急情况停车遇到下列情况之一,应紧急停车;a.钢丝绳断裂;b.轨道严重变形;c.圈筒出现裂纹;d.发现已吊载荷超载。4检修周期和检修内容4.1检修周期检修周期见表3表3检修类别小修中修大修检修周期(月)31224电动葫芦使用环境腐蚀严重时,检修周期可适当缩短。4.2检修内容4.2.1小修4.2.1.1调整和修...

1、当您付费下载文档后,您只拥有了使用权限,并不意味着购买了版权,文档只能用于自身使用,不得用于其他商业用途(如 [转卖]进行直接盈利或[编辑后售卖]进行间接盈利)。
2、本站所有内容均由合作方或网友上传,本站不对文档的完整性、权威性及其观点立场正确性做任何保证或承诺!文档内容仅供研究参考,付费前请自行鉴别。
3、如文档内容存在违规,或者侵犯商业秘密、侵犯著作权等,请点击“违规举报”。

碎片内容

设备维护检修规程

确认删除?
VIP
微信客服
  • 扫码咨询
会员Q群
  • 会员专属群点击这里加入QQ群
客服邮箱
回到顶部