电脑桌面
添加小米粒文库到电脑桌面
安装后可以在桌面快捷访问

道路工程技术网上辅导材料5VIP免费

道路工程技术网上辅导材料5_第1页
1/10
道路工程技术网上辅导材料5_第2页
2/10
道路工程技术网上辅导材料5_第3页
3/10
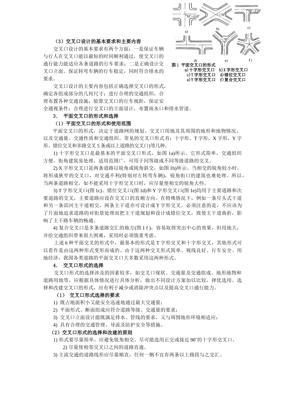
道路工程技术网上辅导材料5第5章道路交叉口设计【教学基本要求】通过本章内容的学习了解平面交叉口的基本要求、交叉口的交通分析、交叉口类型及其适用范围,立交的组成和类型;理解环形交叉的设计内容并掌握平面交叉立面设计方法。【学习重点】1.环形交叉的各项设计内容及基本要求2.平面交叉口立面设计的几种方法【内容提要和学习指导】5.1道路平面交叉口类型1.道路交叉口设计的意义在交叉口上,由于不同方向的车流和行人要汇集、通过或转向而相互影响和干扰,不但会使车速降低影响通行能力,而且也容易发生交通事故。据统计,道路交通事故半数以上就发生在交叉口,在城市中这一比例高达60%以上,另外半数以上的行车时间延误也发生在交叉口的附近。因此,正确设计交叉口,合理组织交通,对于提高道路通行能力、减少交通事故、避免交通阻塞,具有重要意义。2.平面交叉口的交通分析(1)平面交叉口的交错点进出交叉口的车辆,由于行驶方向的不同,车辆与车辆之间的交错方式也不尽相同,可能产生的交错点(存在碰撞可能的点)的性质也不一样。同一行驶方向的车辆向不同方向分离行驶的地点称为分流点;来自不同行驶方向的车辆以较小的角度,向同一方向汇合行驶的地点称为合流点;来自不同行驶方向的车辆以较大的角度相互交叉的地点称为冲突点。此三类交错点都存在相互挤撞或碰撞的可能,是影响交叉口行驶速度、通行能力和发生交通事故的主要原因。分析后可知:1)直行与直行、左转与左转以及直行与左转车辆之间所产生的冲突点对交通的干扰和行车的安全影响最大,其次是合流点,再次是分流点。而且产生冲突点最多的是左转弯车辆。因此,在交叉口设计时,应尽量采取措施减少冲突点和合流点,尤其要减少或消灭冲突点。2)在无交通管制的交叉口,交错点随相交道路条数的增加而增加,其中增加最快的为冲突点。(2)减少或消灭冲突点的措施1)实行交通管制。在交叉口设置交通信号灯或由交通警指挥,使发生冲突的车流从通行时间上错开。2)采用渠化交通。在交叉口内合理布置交通岛、交通标志和标线或增设车道等,引导各方向车流沿一定路线行驶,减少车辆之间的相互干扰。如环形平面交叉可消灭冲突点。3)修建立体交叉。将相互冲突的车流从空间上分开,各行其道使其互不干扰。这是解决交叉口交通问题最彻底的办法。(3)交叉口设计的基本要求和主要内容交叉口设计的基本要求有两个方面:一是保证车辆与行人在交叉口能以最短的时间顺利通过,使交叉口的通行能力能适应各条道路的行车要求;二是正确设计交叉口立面,保证转弯车辆的行车稳定,同时符合排水的要求。交叉口设计的主要内容包括正确选择交叉口的形式,确定各组成部分的几何尺寸;进行合理的交通组织,合理布置各种交通设施;验算交叉口的行车视距,保证安全通视条件;合理进行交叉口的立面设计,布置雨水口和排水管道。3.平面交叉口的形式和选择(1)平面交叉口的形式和使用范围平面交叉口的形式,决定于道路网的规划、交叉口用地及其周围的地形和地物情况,以及交通量、交通性质和交通组织。常见的交叉口形式有:十字形、T字形、X字形、Y字形、错位交叉和多路交叉5条或以上道路的交叉口)等几种。1)十字形交叉口是最基本的平面交叉口形式,如图1a)所示。它形式简单,交通组织方便,街角建筑易处理,适用范围广,可用于同等级或不同等级道路的交叉。2)X字形交叉口是两条道路以锐角或钝角斜交,如图1b)所示。当相交的锐角较小时,将形成狭窄的交叉口,对交通不利(特别对左转弯车辆),锐角街口的建筑也难处理。所以,当两条道路相交,如不能采用十字形交叉口时,应尽量使相交的锐角大些。3)T字形交叉口(图1c)、错位交叉口(图1d)和Y字形交叉口(图1e)均用于主要道路和次要道路的交叉,主要道路应设在交叉口的直顺方向。在特殊情况下,例如一条尽头式干道和另一条滨河主干道相交,两条主干道亦可设计成T字形交叉。必须注意的是,不应该为了片面地追求道路的对街景处理而把主干道规划和设计成错位交叉,致使主干道曲折,影响了主干路车辆的畅通。4)复合交叉口是多条道路交汇的地方(图1f),容易取得突出中心的效果,但用地大,并给交通组织带来很...

1、当您付费下载文档后,您只拥有了使用权限,并不意味着购买了版权,文档只能用于自身使用,不得用于其他商业用途(如 [转卖]进行直接盈利或[编辑后售卖]进行间接盈利)。
2、本站所有内容均由合作方或网友上传,本站不对文档的完整性、权威性及其观点立场正确性做任何保证或承诺!文档内容仅供研究参考,付费前请自行鉴别。
3、如文档内容存在违规,或者侵犯商业秘密、侵犯著作权等,请点击“违规举报”。

碎片内容

道路工程技术网上辅导材料5

确认删除?
VIP
微信客服
  • 扫码咨询
会员Q群
  • 会员专属群点击这里加入QQ群
客服邮箱
回到顶部