电脑桌面
添加小米粒文库到电脑桌面
安装后可以在桌面快捷访问

游泳池设备设备造型设计手册1-1-游泳池设备设备造VIP免费

游泳池设备设备造型设计手册1-1-游泳池设备设备造_第1页
1/7
游泳池设备设备造型设计手册1-1-游泳池设备设备造_第2页
2/7
游泳池设备设备造型设计手册1-1-游泳池设备设备造_第3页
3/7
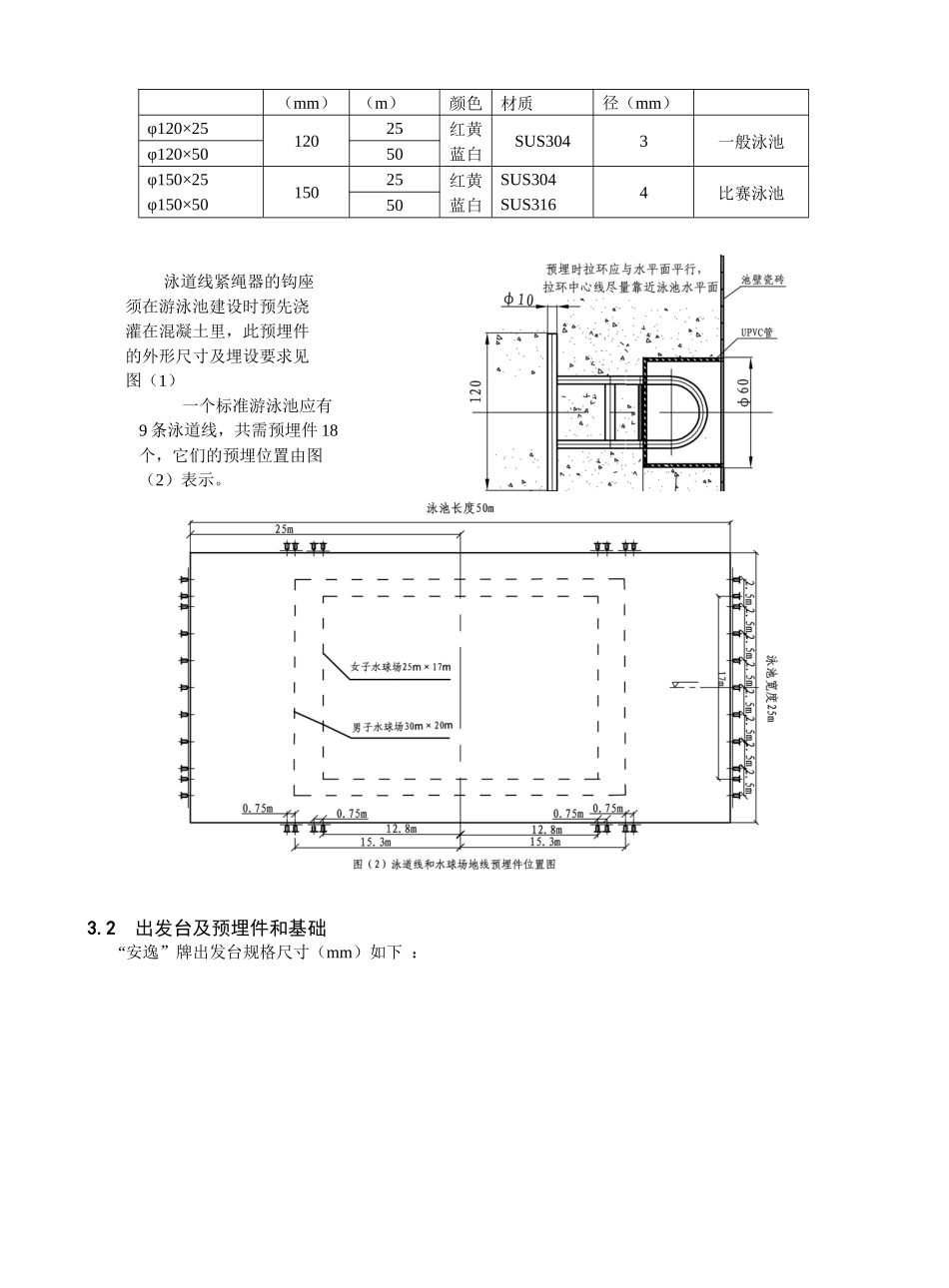
目录1公司简介———————————————————————————————22阮志坤研究员在游泳装备领域的研究成果—————————————————23游泳、水球比赛设备——————————————————————————33.1泳道线及预埋件———————————————————————————33.2出发台及预埋件和基础————————————————————————43.3抢跳召回线及预埋件—————————————————————————43.4仰泳转身标志线及预埋件———————————————————————53.5水球门———————————————————————————————53.6水球场地线及预埋件—————————————————————————53.7水球发球装置及预埋件————————————————————————63.8水球缓冲器及预埋件—————————————————————————64游泳池附属设备————————————————————————————64.1扶手及预埋件————————————————————————————64.2扶梯及预埋件————————————————————————————74.3溢流水槽格栅————————————————————————————74.4救生椅具——————————————————————————————74.5绕线车———————————————————————————————74.6泳池吸污机—————————————————————————————75游泳池水处理设备———————————————————————————85.1循环方式与设备总表—————————————————————————85.2循环管路与管件(给水口、回水口等)—————————————————95.3毛发聚集器—————————————————————————————105.4泳池循环泵—————————————————————————————115.5过滤器———————————————————————————————125.6消毒设备——————————————————————————————135.7加热换热设备————————————————————————————146附录6.1论文一我国游泳池高能耗的原因及降耗对策—————————————176.2论文二泳池循环泵选型设计与节能运行———————————————246.3作者简介——————————————————————————————291公司简介北京泳环环保科技有限公司是北京世纪三源电子(集团)公司的全资子公司,注册于北京中关村科技园区的高新技术企业,也是中国游泳运动协会游泳装备委员会的会员单位。公司专业从事“安逸”牌游泳池设备、水处理设备及油田用泵的技术开发、产品制造和销售服务,并拥有多项获国际国内金奖的专利产品。目前公司正在进行ISO9001质量体系认证工作。本公司总工程师阮志坤(公司前任总经理)是中科院研究员、国家有突出贡献的流体机械专家,在他的带领下,一批教授、高级工程师组成了科研开发队伍,成为公司的中坚力量。公司从事科研开发、市场营销和管理工作的员工中,85%具有大学本科学历。公司自98年成立以来至今,生产的产品已经遍布全国各地,受到了用户的一致好评,由泳环公司研制的“安逸”牌泳道线、水球门、吸污机等一系列产品为二十一届世界大运会、九届全运会服务,充分展示了我公司在泳池设备生产方面的技术力量,助两会取得了圆满成功,也为北京申奥做出了贡献,近期公司还承接了一系列泳池场馆的比赛设备。泳环公司现任总经理刘占平提出了公司要发展就必须注重产品质量,还要注重产品的不断创新和领先,公司将不断加大科技投入,确保产品质量,迎接2008年的奥运会召开。“靠品质创造品牌,凭服务赢得信赖”,是泳环公司经营理念,我们将以精湛的技术、优质的服务、现代的管理,赢得用户的满意。2阮志坤研究员在游泳装备领域的研究成果阮志坤研究员曾在中科院有关研究所从事实验空气动力学、流体力学、风力发电...

1、当您付费下载文档后,您只拥有了使用权限,并不意味着购买了版权,文档只能用于自身使用,不得用于其他商业用途(如 [转卖]进行直接盈利或[编辑后售卖]进行间接盈利)。
2、本站所有内容均由合作方或网友上传,本站不对文档的完整性、权威性及其观点立场正确性做任何保证或承诺!文档内容仅供研究参考,付费前请自行鉴别。
3、如文档内容存在违规,或者侵犯商业秘密、侵犯著作权等,请点击“违规举报”。

碎片内容

游泳池设备设备造型设计手册1-1-游泳池设备设备造

您可能关注的文档

确认删除?
VIP
微信客服
  • 扫码咨询
会员Q群
  • 会员专属群点击这里加入QQ群
客服邮箱
回到顶部