电脑桌面
添加小米粒文库到电脑桌面
安装后可以在桌面快捷访问

最新版技术操作标准和流程VIP免费

最新版技术操作标准和流程_第1页
1/88
最新版技术操作标准和流程_第2页
2/88
最新版技术操作标准和流程_第3页
3/88
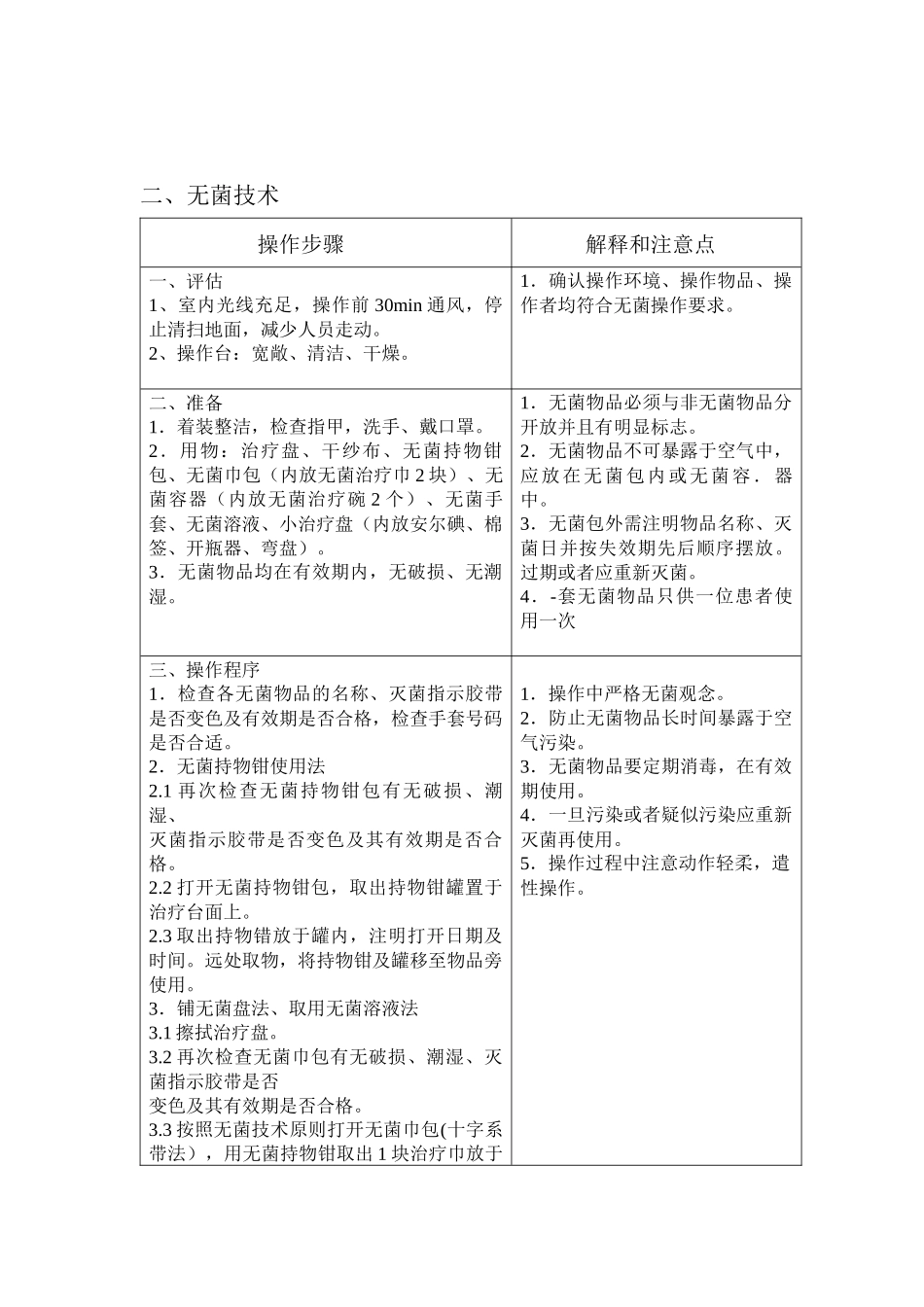
第二章技术操作标准和流程一、手卫生操作步骤解释和注意点一、准备1、着装整洁,取下手表及手部饰物,检查指甲。2、用物:流动水洗手设备、洗手液、纸巾。1.洗手设备最好用感应式或用肘、脚踏、膝控制的开关二、操作程序1、打开水龙头,湿润双手。2、取适量洗手液于手掌表面。3、按顺序搓擦双手(七步)。3.1五指并拢,掌心对掌心搓擦。3.2、手心对手背,五指交叉搓擦,两手交换进行。3.3、手心对手心,五指交叉搓擦。3.4、两手指相横握,搓擦指背,两手交换进行。3.5、一手握另一手的拇指搓擦,两手交换进行。3.6、五指并拢,指尖在另一掌心搓擦,两手交换进行。3.7、一手握另一手的腕部搓擦,两手交换进行。4、冲洗双手,污水应从前臂流向指尖,彻底冲洗双手,并避免溅湿工作服。5、用纸巾擦干双手。6、手未受到患者血液、体液等污物明显污染时,可以使用速干手消毒液消毒双手(同七步洗手法)代替洗手。1.水温、水流适当,避免污染周围环境2.洗手方法正确,注意搓擦掌心、指缝、手背、手指关节、指腹、指尖、拇指和腕部。3.每一步骤搓擦不少于5次,总共洗手时间不少于40~60秒。4.洗手后,手上不能检出致病性微生物。5.速干手消毒液消毒洗手时间不少于20—30秒。二、无菌技术操作步骤解释和注意点一、评估1、室内光线充足,操作前30min通风,停止清扫地面,减少人员走动。2、操作台:宽敞、清洁、干燥。1.确认操作环境、操作物品、操作者均符合无菌操作要求。二、准备1.着装整洁,检查指甲,洗手、戴口罩。2.用物:治疗盘、干纱布、无菌持物钳包、无菌巾包(内放无菌治疗巾2块)、无菌容器(内放无菌治疗碗2个)、无菌手套、无菌溶液、小治疗盘(内放安尔碘、棉签、开瓶器、弯盘)。3.无菌物品均在有效期内,无破损、无潮湿。1.无菌物品必须与非无菌物品分开放并且有明显标志。2.无菌物品不可暴露于空气中,应放在无菌包内或无菌容.器中。3.无菌包外需注明物品名称、灭菌日并按失效期先后顺序摆放。过期或者应重新灭菌。4.-套无菌物品只供一位患者使用一次三、操作程序1.检查各无菌物品的名称、灭菌指示胶带是否变色及有效期是否合格,检查手套号码是否合适。2.无菌持物钳使用法2.1再次检查无菌持物钳包有无破损、潮湿、灭菌指示胶带是否变色及其有效期是否合格。2.2打开无菌持物钳包,取出持物钳罐置于治疗台面上。2.3取出持物错放于罐内,注明打开日期及时间。远处取物,将持物钳及罐移至物品旁使用。3.铺无菌盘法、取用无菌溶液法3.1擦拭治疗盘。3.2再次检查无菌巾包有无破损、潮湿、灭菌指示胶带是否变色及其有效期是否合格。3.3按照无菌技术原则打开无菌巾包(十字系带法),用无菌持物钳取出1块治疗巾放于1.操作中严格无菌观念。2.防止无菌物品长时间暴露于空气污染。3.无菌物品要定期消毒,在有效期使用。4.一旦污染或者疑似污染应重新灭菌再使用。5.操作过程中注意动作轻柔,遣性操作。清洁盘内,剩余无菌巾按原痕折好,一字系带法系好无菌巾包,注明开包日期及时间。3.4双手捏住无菌巾上层两角的外面,轻轻抖开,双折平铺于清洁盘内,上层向远端呈扇行折叠,开口边向外。3.5无菌盘内放治疗碗1个。3.6检查、核对无菌溶液,按照无菌技术原则开启瓶盖。3.7手握标签面,倒少量溶液于弯盘内,再由原处倒所需无菌液体于治疗碗内,塞上橡胶塞,将无菌巾边缘对齐盖好,开口处向上翻折2次,两侧边缘向下翻折1次。3.8、消毒无菌溶液瓶塞边缘,将瓶塞边缘翻下,记录开瓶日期及时间,注明铺无菌盘日期及时间。4、无菌容器使用法4.1、打开无菌容器时,将容器盖内面朝下,拿在手中,取出无菌治疗碗,放在治疗台上面。4.2、手持无菌治疗碗时,应当手托住碗底部。5、带无菌手套法5.1、选择号码合适的无菌手套,检查有无破损、潮湿及有效期。5.2、(取下手表)洗手。5.3、按照无菌技术原则和方法带无菌手套,双手对合交叉调整手套位置,将手套翻边扣套在工作服衣袖外面。5.4、脱手套时,应翻转脱下,避免造成污染;洗手6、整理用物,洗手。三、生命体征测量操作步骤解释和注意点一、评估1.评估患者病情、体位及合作程度。2.评估测量部位和皮肤状况。1.根据患者...

1、当您付费下载文档后,您只拥有了使用权限,并不意味着购买了版权,文档只能用于自身使用,不得用于其他商业用途(如 [转卖]进行直接盈利或[编辑后售卖]进行间接盈利)。
2、本站所有内容均由合作方或网友上传,本站不对文档的完整性、权威性及其观点立场正确性做任何保证或承诺!文档内容仅供研究参考,付费前请自行鉴别。
3、如文档内容存在违规,或者侵犯商业秘密、侵犯著作权等,请点击“违规举报”。

碎片内容

最新版技术操作标准和流程

确认删除?
VIP
微信客服
  • 扫码咨询
会员Q群
  • 会员专属群点击这里加入QQ群
客服邮箱
回到顶部