电脑桌面
添加小米粒文库到电脑桌面
安装后可以在桌面快捷访问

钢筋工程施工技术交底(终)VIP免费

钢筋工程施工技术交底(终)_第1页
1/5
钢筋工程施工技术交底(终)_第2页
2/5
钢筋工程施工技术交底(终)_第3页
3/5
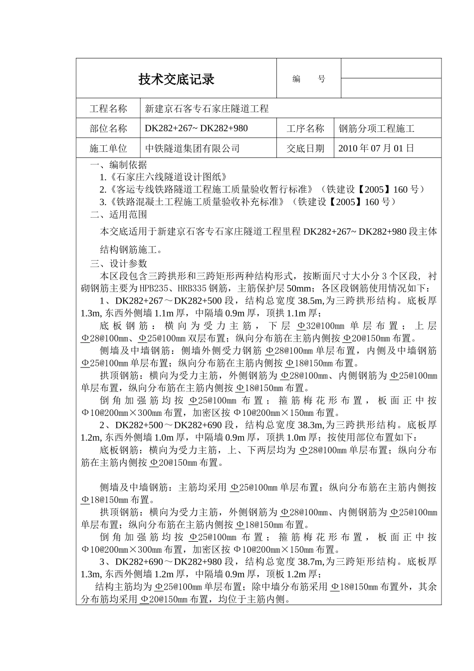
技术交底记录编号工程名称新建京石客专石家庄隧道工程部位名称DK282+267~DK282+980工序名称钢筋分项工程施工施工单位中铁隧道集团有限公司交底日期2010年07月01日一、编制依据1.《石家庄六线隧道设计图纸》2.《客运专线铁路隧道工程施工质量验收暂行标准》(铁建设【2005】160号)3.《铁路混凝土工程施工质量验收补充标准》(铁建设【2005】160号)二、适用范围本交底适用于新建京石客专石家庄隧道工程里程DK282+267~DK282+980段主体结构钢筋施工。三、设计参数本区段包含三跨拱形和三跨矩形两种结构形式,按断面尺寸大小分3个区段,衬砌钢筋主要为HPB235、HRB335钢筋,主筋保护层50mm;各区段钢筋使用情况如下:1、DK282+267~DK282+500段,结构总宽度38.5m,为三跨拱形结构。底板厚1.3m,东西外侧墙1.1m厚,中隔墙0.9m厚,顶拱1.1m厚;底板钢筋:横向为受力主筋,下层Ф32@100mm单层布置;上层Ф28@100mm、Ф25@100mm双层布置;纵向分布筋在主筋内侧按Ф20@150mm布置。侧墙及中墙钢筋:侧墙外侧受力钢筋Ф28@100mm单层布置,内侧及中墙钢筋Ф25@100mm单层布置;纵向分布筋在主筋内侧按Ф18@150mm布置。拱顶钢筋:横向为受力主筋,外侧钢筋为Ф28@100mm、内侧钢筋为Ф25@100mm单层布置,纵向分布筋在主筋内侧按Ф18@150mm布置。倒角加强筋均按Ф25@100mm布置;箍筋梅花形布置,板面正中按Ф10@200mm×300mm布置,加密区按Ф10@200mm×150mm布置。2、DK282+500~DK282+690段,结构总宽度38.3m,为三跨拱形结构。底板厚1.2m,东西外侧墙1.0m厚,中隔墙0.9m厚,顶拱1.0m厚;按使用部位布置如下:底板钢筋:横向为受力主筋,上、下两层均为Ф28@100mm单层布置;纵向分布筋在主筋内侧按Ф20@150mm布置。侧墙及中墙钢筋:主筋均采用Ф25@100mm单层布置;纵向分布筋在主筋内侧按Ф18@150mm布置。拱顶钢筋:横向为受力主筋,外侧钢筋为Ф28@100mm、内侧钢筋为Ф25@100mm单层布置;纵向分布筋在主筋内侧按Ф18@150mm布置。倒角加强筋均按Ф25@100mm布置;箍筋梅花形布置,板面正中按Ф10@200mm×300mm布置,加密区按Ф10@200mm×150mm布置。3、DK282+690~DK282+980段,结构总宽度38.7m,为三跨矩形结构。底板厚1.3m,东西外侧墙1.2m厚,中隔墙0.9m厚,顶板1.2m厚;结构主筋均为Ф25@100mm单层布置;除中墙分布筋采用Ф18@150mm布置外,其余分布筋均采用Ф20@150mm布置,均位于主筋内侧。倒角加强筋均按Ф25@100mm布置;箍筋梅花形布置,板面正中按Ф10@200mm×300mm布置,加密区按Ф10@200mm×150mm布置。四、施工方法本区段结构里程方向自北向南进行施工,环向施工缝底板按18m分段,拱形断面侧墙及拱顶按台车长度9m分段,矩形断面侧墙按照18m分段;拱形断面分底板、侧墙、拱顶三次施工,纵向施工缝分别布置在底板倒角上20cm、拱脚下150cm。如断面图所示。矩形断面分底板、侧墙下部、侧墙上部、拱顶三次施工,纵向施工缝分别布置在底板倒角上20cm、倒角以上5.23m,拱脚下50cm。如断面图所示。Ф32、Ф28、Ф25钢筋采用滚扎直螺纹钢筋连接,Ф20、Ф18钢筋采用滚扎直螺纹钢筋连接和单面搭接焊两种方式。五、施工工艺5.1施工准备⑴新进场的作业人员,必须参加入场安全教育培训,经考试合格后方可上岗;⑵材料进场,对其质量指标进行全面检查并按批抽取试件做屈服强度、抗拉强度、伸长率和冷弯试验,保证质量符合现行国家标准的规定个设计要求;⑶涉及钢筋加工及运输的机械设备和构配件进场报验合格;⑷钢筋加工场地,运输道路,吊装方式完成规划及布置;5.2钢筋加工根据设计图纸制作钢筋加工下料表,考虑施工缝预留,接头设置结构受力较小处。⑴钢筋弯曲要求如下:Ф32钢筋直角形弯钩弯曲直径为16cm;Ф28钢筋直角形弯钩弯曲直径为14cm;Ф25钢筋弯起部位弯曲直径为30cm;Ф10钢筋弯曲直径不小于2.5cm⑵丝头加工钢筋端面平整并与钢筋轴线垂直,不得有马蹄形或扭曲;钢筋端部不得有弯曲,出现弯曲时应调直;丝头加工时使用水性润滑液;丝头加工完毕经检验合格后,立即带上丝头保护帽或拧上连接套筒,防止装卸钢筋时损坏丝头;丝头加工尺寸见表1。5.3钢筋连接直径20mm(含20mm)以上钢筋均采用直螺纹...

1、当您付费下载文档后,您只拥有了使用权限,并不意味着购买了版权,文档只能用于自身使用,不得用于其他商业用途(如 [转卖]进行直接盈利或[编辑后售卖]进行间接盈利)。
2、本站所有内容均由合作方或网友上传,本站不对文档的完整性、权威性及其观点立场正确性做任何保证或承诺!文档内容仅供研究参考,付费前请自行鉴别。
3、如文档内容存在违规,或者侵犯商业秘密、侵犯著作权等,请点击“违规举报”。

碎片内容

钢筋工程施工技术交底(终)

确认删除?
VIP
微信客服
  • 扫码咨询
会员Q群
  • 会员专属群点击这里加入QQ群
客服邮箱
回到顶部