电脑桌面
添加小米粒文库到电脑桌面
安装后可以在桌面快捷访问

滑移技术在跨既有线上钢箱梁施工中的应用(正式修)VIP免费

滑移技术在跨既有线上钢箱梁施工中的应用(正式修)_第1页
1/6
滑移技术在跨既有线上钢箱梁施工中的应用(正式修)_第2页
2/6
滑移技术在跨既有线上钢箱梁施工中的应用(正式修)_第3页
3/6
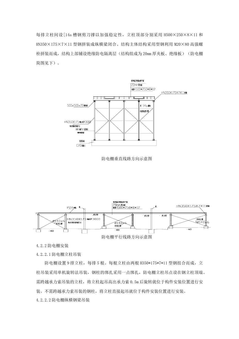
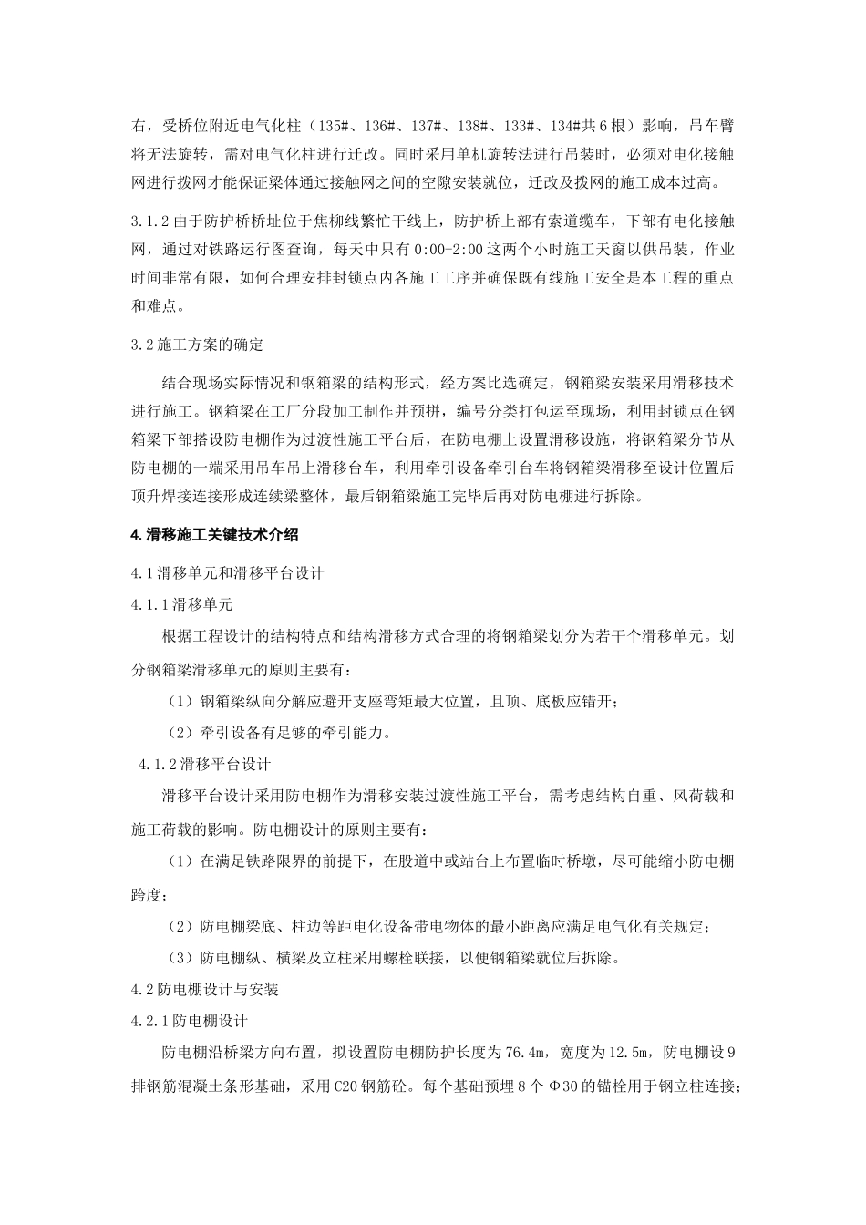
滑移技术在跨既有线钢箱梁施工中的应用.摘要:作者在张家界天门山索道防护桥工程项目中,采用滑移施工技术解决了既有线上跨多股道接触网钢箱梁安装的技术难题。本文结合工程实例,介绍了滑移施工技术在跨既有线钢箱梁施工中的技术特点、施工工艺情况,可为跨既有线同类工程施工组织提供参考。Abstract:IntheprojectofZhangjiajieTianmenshanmountaincablewayprotectivebridgeengineering,slidingconstructiontechniqueisadoptedtosolvetheproblemofinstallationonsteelbeamwhichisinsidetherailwayacrosslanescatenary–。Accordingtoprojectexamples,thispaperintroducesthetechnicalfeaturesandconstructionprocessofslidingconstructiontechniqueusedintheacross-lanessteelboxgirderconstruction.Theintroductionpresentedabovecanprovidereferenceforsimilaracross-lineconsructionorganizations。关键词:滑移技术既有线钢箱梁防电棚顶升1.前言跨既有线钢箱梁安装施工普遍存在施工空间狭小、施工安全压力大及既有线施工封锁时间短的特点,特别是在电化接触网的约束下无法采用常规的大型吊车或架桥机进行钢箱梁吊装就位。采用滑移技术施工,利用防电棚作为滑移安装过渡性施工平台,在防电棚上设置滑移装置,将钢箱梁分段滑移到位后再进行拼装,有效地解决了上述难题。2.工程概况张家界天门山索道防护桥工程位于张家界新客站站台南端,与焦柳线交角为77°,防护桥跨越八股道。防护桥梁体采用连续钢箱梁,全长71m(11.3+27.47+20.93+11.3),桥宽10.5m。整体桥梁由两榀箱梁组成,其中钢箱梁采用等高单箱双室断面,梁高为1m,每榀箱梁每米重约2.1t。防护桥的桥面距上部索道缆车最小2.1米,最大7.2米,桥底部装饰桁架距电化接触网承力索约1米,施工过程中在钢箱梁下部设置防电棚作支撑及焊接平台。3.施工方案的确定3.1工程特点及难点3.1.1,按原设计方案钢箱梁分四节用60T轮式汽车起重机进行吊装,每节长度在20米左右,受桥位附近电气化柱(135#、136#、137#、138#、133#、134#共6根)影响,吊车臂将无法旋转,需对电气化柱进行迁改。同时采用单机旋转法进行吊装时,必须对电化接触网进行拨网才能保证梁体通过接触网之间的空隙安装就位,迁改及拨网的施工成本过高。3.1.2由于防护桥桥址位于焦柳线繁忙干线上,防护桥上部有索道缆车,下部有电化接触网,通过对铁路运行图查询,每天中只有0:00-2:00这两个小时施工天窗以供吊装,作业时间非常有限,如何合理安排封锁点内各施工工序并确保既有线施工安全是本工程的重点和难点。3.2施工方案的确定结合现场实际情况和钢箱梁的结构形式,经方案比选确定,钢箱梁安装采用滑移技术进行施工。钢箱梁在工厂分段加工制作并预拼,编号分类打包运至现场,利用封锁点在钢箱梁下部搭设防电棚作为过渡性施工平台后,在防电棚上设置滑移设施,将钢箱梁分节从防电棚的一端采用吊车吊上滑移台车,利用牵引设备牵引台车将钢箱梁滑移至设计位置后顶升焊接连接形成连续梁整体,最后钢箱梁施工完毕后再对防电棚进行拆除。4.滑移施工关键技术介绍4.1滑移单元和滑移平台设计4.1.1滑移单元根据工程设计的结构特点和结构滑移方式合理的将钢箱梁划分为若干个滑移单元。划分钢箱梁滑移单元的原则主要有:(1)钢箱梁纵向分解应避开支座弯矩最大位置,且顶、底板应错开;(2)牵引设备有足够的牵引能力。4.1.2滑移平台设计滑移平台设计采用防电棚作为滑移安装过渡性施工平台,需考虑结构自重、风荷载和施工荷载的影响。防电棚设计的原则主要有:(1)在满足铁路限界的前提下,在股道中或站台上布置临时桥墩,尽可能缩小防电棚跨度;(2)防电棚梁底、柱边等距电化设备带电物体的最小距离应满足电气化有关规定;(3)防电棚纵、横梁及立柱采用螺栓联接,以便钢箱梁就位后拆除。4.2防电棚设计与安装4.2.1防电棚设计防电棚沿桥梁方向布置,拟设置防电棚防护长度为76.4m,宽度为12.5m,防电棚设9排钢筋混凝土条形基础,采用C20钢筋砼。每个基础预埋8个Φ30的锚栓用于钢立柱连接;每排立柱间设[14a槽钢剪刀撑以加强稳定性,立柱顶部分别采用H500×250×8×11和HN350×1...

1、当您付费下载文档后,您只拥有了使用权限,并不意味着购买了版权,文档只能用于自身使用,不得用于其他商业用途(如 [转卖]进行直接盈利或[编辑后售卖]进行间接盈利)。
2、本站所有内容均由合作方或网友上传,本站不对文档的完整性、权威性及其观点立场正确性做任何保证或承诺!文档内容仅供研究参考,付费前请自行鉴别。
3、如文档内容存在违规,或者侵犯商业秘密、侵犯著作权等,请点击“违规举报”。

碎片内容

滑移技术在跨既有线上钢箱梁施工中的应用(正式修)

您可能关注的文档

确认删除?
VIP
微信客服
  • 扫码咨询
会员Q群
  • 会员专属群点击这里加入QQ群
客服邮箱
回到顶部