电脑桌面
添加小米粒文库到电脑桌面
安装后可以在桌面快捷访问

宁波市危险化学品经营单位安全条-宁波安全生产网VIP免费

宁波市危险化学品经营单位安全条-宁波安全生产网_第1页
1/6
宁波市危险化学品经营单位安全条-宁波安全生产网_第2页
2/6
宁波市危险化学品经营单位安全条-宁波安全生产网_第3页
3/6
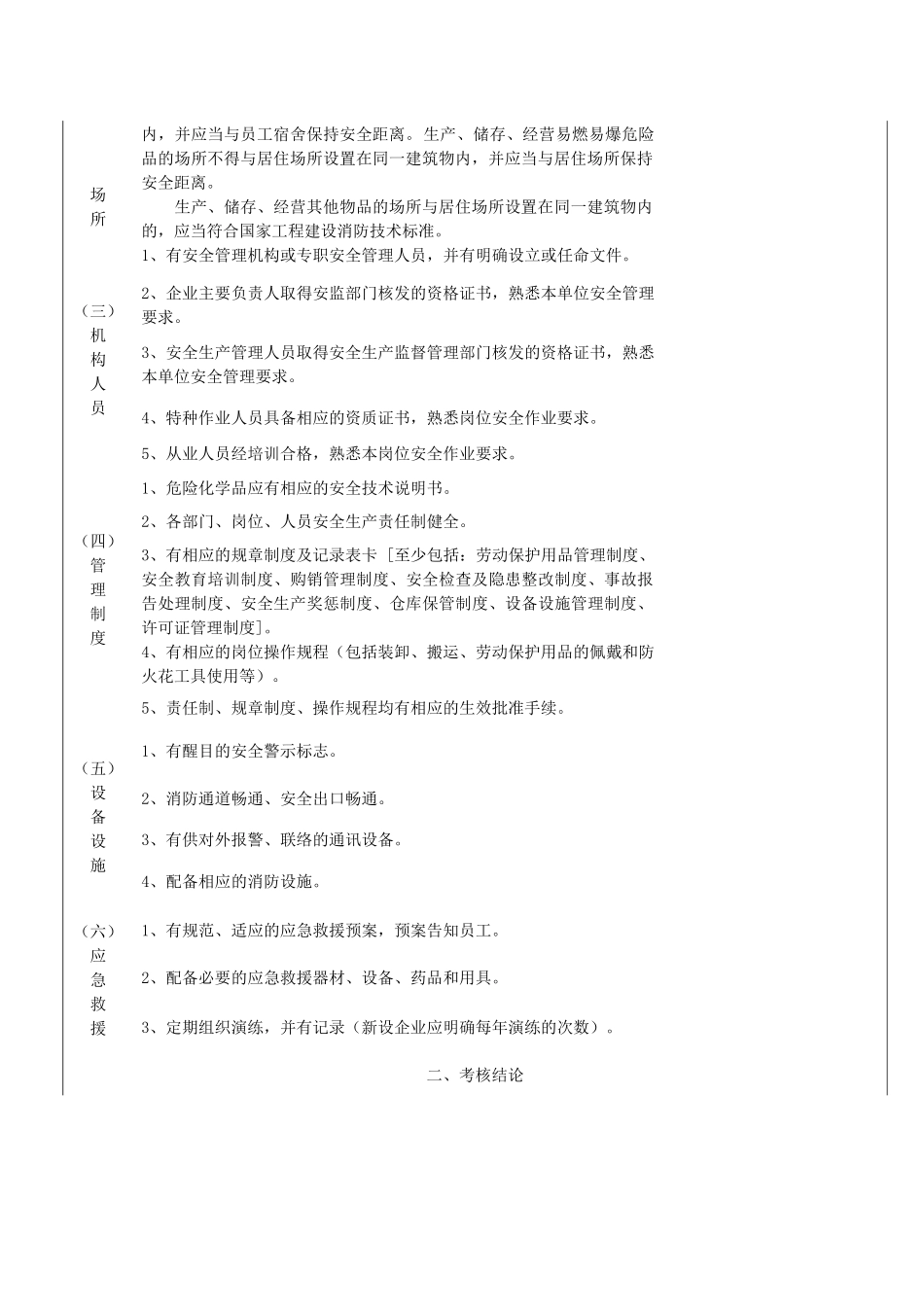
编号:201×—××××宁波市乙种危险化学品经营单位安全条件考核表经营单位:经营地址:储存地址:考核机关:安全生产监督管理局考核日期:年月日宁波市安全生产监督管理局制二〇一〇年七月填写说明1、本表适用于申领乙种危险化学品经营许可证单位(小型仓库)安全经营条件的考核。2、现场考核人员不少于两名。3、审查结果逐一填写,如该项审查内容合格打“√”,不合格打“×”,无此项的打“/”。4、若初查为不合格,考查组应填写《安全生产条件现场检查整改意见通知书》,经营单位整改完成后,填写《危险化学品经营单位整改意见反馈单》作为复查申请,考核机关及时组织复查;复查不合格者,经营单位需重新申请。5、考核表应用碳素墨水填写或打印,字迹清晰,填写工整,“经营单位”用全称且与申请表一致;修改之处应采用“/”杠去,并有修改人签名。6、本考核表各栏目审查结果全部合格,则考核结论为合格;有一个以上(含一个)单项审查结果不合格,则考核结论为不合格。7、《安全生产条件现场检查整改意见通知书》和《危险化学品经营单位整改意见反馈单》作为本考核表附件。8、“初查”合格者,“复查”栏目无需填写。9、“科负责人”在“审核”栏填写“同意”或“不同意”,并签字确认。一、考核记录类别考核内容与要求初查结果复查结果备注(一)安评报告1、安全评价机构资质符合要求。2、评价范围与企业经营许可申报范围一致。3、评价内容全面、结论明确,签章完整。4、评价报告与企业实际状况相符。5、对不符合安全生产条件的经营企业,安评报告中有明确的整改措施,且有整改确认书。(二)经营储存1、实际经营、储存地址与申请地址一致。2、经营面积和储存面积符合有关规定。3、危险化学品的存放布局合理,禁忌物料不混放。4、储存危险物品的车间、商店、仓库不得与员工宿舍在同一座建筑物场所内,并应当与员工宿舍保持安全距离。生产、储存、经营易燃易爆危险品的场所不得与居住场所设置在同一建筑物内,并应当与居住场所保持安全距离。生产、储存、经营其他物品的场所与居住场所设置在同一建筑物内的,应当符合国家工程建设消防技术标准。(三)机构人员1、有安全管理机构或专职安全管理人员,并有明确设立或任命文件。2、企业主要负责人取得安监部门核发的资格证书,熟悉本单位安全管理要求。3、安全生产管理人员取得安全生产监督管理部门核发的资格证书,熟悉本单位安全管理要求。4、特种作业人员具备相应的资质证书,熟悉岗位安全作业要求。5、从业人员经培训合格,熟悉本岗位安全作业要求。(四)管理制度1、危险化学品应有相应的安全技术说明书。2、各部门、岗位、人员安全生产责任制健全。3、有相应的规章制度及记录表卡[至少包括:劳动保护用品管理制度、安全教育培训制度、购销管理制度、安全检查及隐患整改制度、事故报告处理制度、安全生产奖惩制度、仓库保管制度、设备设施管理制度、许可证管理制度]。4、有相应的岗位操作规程(包括装卸、搬运、劳动保护用品的佩戴和防火花工具使用等)。5、责任制、规章制度、操作规程均有相应的生效批准手续。(五)设备设施1、有醒目的安全警示标志。2、消防通道畅通、安全出口畅通。3、有供对外报警、联络的通讯设备。4、配备相应的消防设施。(六)应急救援1、有规范、适应的应急救援预案,预案告知员工。2、配备必要的应急救援器材、设备、药品和用具。3、定期组织演练,并有记录(新设企业应明确每年演练的次数)。二、考核结论依据1、《危险化学品安全管理条例》(国务院令344号)2、转发浙江省安全生产监督管理局关于印发《浙江省危险化学品经营许可证管理实施办法》的通知(甬安监管危化[2006]78号初查我局受宁波市安全生产监督管理局委托对你单位安全条件进行现场考核,结论为如下第条:1、合格2、不合格,整改意见详见《安全生产条件现场检查整改意见通知书》现场考核人(至少两名安监员签名):年月日复查经对《安全生产条件现场检查整改意见通知书》所列问题整改情况进行确认,结论为如下第条:1、整改合格2、整改不合格核查人(签名):年月日审核意见:□同意□不同意科负责人(签名):(盖章)年月日...

1、当您付费下载文档后,您只拥有了使用权限,并不意味着购买了版权,文档只能用于自身使用,不得用于其他商业用途(如 [转卖]进行直接盈利或[编辑后售卖]进行间接盈利)。
2、本站所有内容均由合作方或网友上传,本站不对文档的完整性、权威性及其观点立场正确性做任何保证或承诺!文档内容仅供研究参考,付费前请自行鉴别。
3、如文档内容存在违规,或者侵犯商业秘密、侵犯著作权等,请点击“违规举报”。

碎片内容

宁波市危险化学品经营单位安全条-宁波安全生产网

确认删除?
VIP
微信客服
  • 扫码咨询
会员Q群
  • 会员专属群点击这里加入QQ群
客服邮箱
回到顶部