电脑桌面
添加小米粒文库到电脑桌面
安装后可以在桌面快捷访问

司法局行政处罚自由裁量权实施标准说明VIP免费

司法局行政处罚自由裁量权实施标准说明_第1页
1/31
司法局行政处罚自由裁量权实施标准说明_第2页
2/31
司法局行政处罚自由裁量权实施标准说明_第3页
3/31
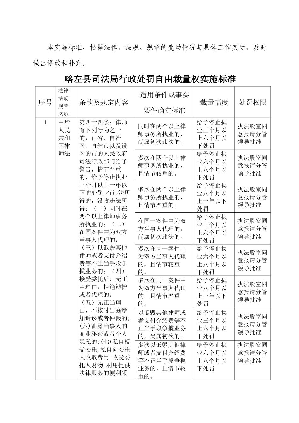
喀左县司法局行政处罚自由裁量权实施标准说明喀左县司法局是主管司法行政工作的县政府工作部门,主要职责是:贯彻实施国家关于司法行政工作的方针、政策和法律、法规、拟定全县司法行政工作规划;制定法制宣传和普及法律常识规划并组织实施、指导各乡镇、各行业依法治理工作;指导监督律师、法律顾问业务活动、综合管理社会法律服务机构;指导监督公证机构及公证业务活动;指导管理、办理法律援助工作;指导管理人民调解工作与司法助理、基层司法所和基层法律服务工作;组织指导刑满释放人员和解除劳动教养人员的安置帮教工作;指导司法鉴定工作;组织实施国家司法考试等工作。依据法律、法规、规章和职能设置,设行政处罚职权执法主体1个。执法依据主要有:《中华人民共和国行政处罚法》、《中华人民共和国行政法》、《中华人民共和国律师法》、《中华人民共和国公证法》、《基层法律服务所管理办法》、《基层法律服务工作者管理办法》、《人民调解组织条例》等法律、法规、规章。其中运用行政处罚自由裁量权标准的法条共6条,细分为56项168档。为进一步贯彻落实国务院《全面推进依法行政实施纲要》(国发[2004]10号)文件精神,进一步规范司法行政执法行为,积极推进行政处罚自由裁量定权改革和优化我县软环境建设,加强对行政处罚自由裁量权运行的约束和监督。形成公正准确、科学详尽、分层、决策和管理落实的行政处罚权机制,依据喀政办发[2008]10号文件,并结合我部门行政处罚执法实际,制定本实施标准汇编。本实施标准,根据法律、法规、规章的变动情况与具体工作实际,及时做出修改和补充。喀左县司法局行政处罚自由裁量权实施标准序号法律法规规章名称条款及规定内容适用条件或事实要件确定标准裁量幅度处罚权限1中华人民共和国律师法第四十四条:律师有下列行为之一的,由省、自治区、直辖市以及设区的市的人民政府司法行政部门给予警告,情节严重的,给予停止执业三个月以上一年以下的处罚,有违法所得的,没收违法所得:(一)同时在两个以上律师事务所执业的;(二)在同案件中为双方当事人代理的;(三)以诋毁其他律师或者支付介绍费等不正当手段争揽业务的;(四)接受委托后,无正当理由,拒绝辩护或者代理的;(五)无正当理由,不按时出庭参加诉讼或者仲裁的;(六)泄露当事人的商业秘密或者个人隐私的;(七)私自授受委托,私自向委托人收取费用,收受委托人财物,利用提供法律服务的便利采同时在两个以上律师事务所执业的,尚属初次违法的。给予停止执业三个月以上六个月以下处罚执法股室同意报请分管领导批准多次在两个以上律师事务所执业的,且情节较重的。给予停止执业六个月以上八个月以下处罚执法股室同意报请分管领导批准多次在两个以上律师事务所执业的,且情节严重的。给予停止执业八个月以上一年以下处罚执法股室同意报请分管领导批准在同一案件中为双方当事人代理的,尚属初次违法的。给予停止执业三个月以上六个月以下处罚执法股室同意报请分管领导批准多次在同一案件中为双方当事人代理的,且情节较重的。给予停止执业六个月以上八个月以下处罚执法股室同意报请分管领导批准多次在同一案件中为双方当事人代理的,且情节严重的。给予停止执业八个月以上一年以下处罚执法股室同意报请分管领导批准以诋毁其他律师或者支付介绍费等不正当手段争揽业务的,尚属初次的。给予停止执业三个月以上六个月以下处罚执法股室同意报请分管领导批准多次以诋毁其他律师或者支付介绍费等不正当手段争揽业务的,且情节较重的。给予停止执业六个月以上八个月以下处罚执法股室同意报请分管领导批准取当事人争论的权益,或者授受对方当事人的财物的;(八)违反规定贪占法官、检查官、仲裁员或者向法官、检察官、仲裁员以及其他有关工作人员多次以诋毁其他律师或者支付介绍费等不正当手段争揽业务的,且情节严重的。给予停止执业八个月以上一年以下处罚执法股室同意报请分管领导批准接受委托后,无正当理由,拒绝辩护或者代理的,尚属初次的。给予停止执业三个月以上六个月以下处罚执法股室同意报请分管领导批准接受委托后,无正当理由,多次拒绝辩护或者代理的,且情节较重的。给予...

1、当您付费下载文档后,您只拥有了使用权限,并不意味着购买了版权,文档只能用于自身使用,不得用于其他商业用途(如 [转卖]进行直接盈利或[编辑后售卖]进行间接盈利)。
2、本站所有内容均由合作方或网友上传,本站不对文档的完整性、权威性及其观点立场正确性做任何保证或承诺!文档内容仅供研究参考,付费前请自行鉴别。
3、如文档内容存在违规,或者侵犯商业秘密、侵犯著作权等,请点击“违规举报”。

碎片内容

司法局行政处罚自由裁量权实施标准说明

确认删除?
VIP
微信客服
  • 扫码咨询
会员Q群
  • 会员专属群点击这里加入QQ群
客服邮箱
回到顶部