电脑桌面
添加小米粒文库到电脑桌面
安装后可以在桌面快捷访问

人事管理-人事测量技术-S04-资料VIP免费

人事管理-人事测量技术-S04-资料_第1页
1/9
人事管理-人事测量技术-S04-资料_第2页
2/9
人事管理-人事测量技术-S04-资料_第3页
3/9
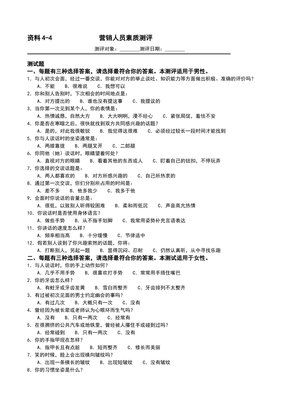
资料4-4营销人员素质测评测评对象:________测评日期:________测试题一、每题有三种选择答案,请选择最符合你的答案。本测评适用于男性。1.与人初次会面,经过一番交谈,你能对对方的举止谈吐、知识能力等方面做出积极、准确的评价吗?A.不能B.很难说C.我想可以2.你和别人告别时,下次相会的时间地点是:A.对方提出的B.谁也没有提这事C.我提议的3.当你第一次见到某个人,你的表情是:A.热情诚恳,自然大方B.大大咧咧,漫不经心C.紧张局促,羞怯不安4.你是否在寒暄之后,很快就找到双方共同感兴趣的话题?A.是的,对此我很敏锐B.我觉得这很难C.必须经过较长一段时间才能找到5.你与人谈话时的坐姿通常是:A.两膝靠拢B.两腿叉开C.二郎腿6.你同他(她)谈话时,眼睛望着何处?A.直视对方的眼睛B.看着其他的东西或人C.盯着自己的钮扣,不停玩弄7.你选择的交谈话题是:A.两人都喜欢的B.对方所感兴趣的C.自己所热衷的8.通过第一次交谈,你们分别所占用的时间是:A.差不多B.他多我少C.我多于他9.会面时你说话的音量总是:A.很低,以致别人听得较困难B.柔和而低沉C.声音高亢热情10.你说话时是否使用身体语言?A.做些手势B.从不指手划脚C.我常用姿势补充言语表达11.你讲话的速度怎么样?A.频率相当高B.十分缓慢C.节律适中12.假若别人谈到了你兴趣索然的话题,你将:A.打断别人,另起一题B.显得沉闷、忍耐C.仍然认真听,从中寻找乐趣二、每题有三种选择答案,请选择最符合你的答案。本测试适用于女性。1.与人说话时,你的手上动作如何?A.几乎不用手势B.很喜欢打手势C.常常用手捂住嘴巴2.你的牙齿怎么样?A.有蛀牙或牙齿发黄B.雪白而整齐C.牙齿排列不太整齐3.有过被初次见面的男士约定幽会的事吗?A.有过几次B.大概只有一次C.没有4.曾经因为被长辈或老师认为心眼坏而生气吗?A.没有B.只有一两次C.经常有5.在很拥挤的公共汽车或地铁里,曾经被人攥住手或碰到过吗?A.经常碰到B.只有一两次C.没有6.你的手指甲现在怎样?A.指甲长且有点脏B.短而整齐C.修长而美丽7.笑的时候,脸上会出现横向皱纹吗?A.出现一条横长的皱纹B.出现短皱纹C.没有皱纹8.你的习惯坐姿是什么?A.两腿叉开B.二郎腿C.脚跟并拢9.和人谈话时,你的眼睛盯向对方何处?A.嘴巴B.眼睛C.脸部D.经常观望其他地方10.看到自己照片的模样,有何感想?A.这张照片拍得很好B.完全不像自己C.这张照片还凑合D.总是感到讨厌11.你的声音属于下列哪一种?A.高亢而尖锐B.嗓门大而响亮C.温和而低沉D.普通12.你习惯怎样分开你的头发?A.中间分B.向右或向左分C.不分缝三、请根据自己的情况,仔细做出选择。1.三个人正在谈话,他(她)们正在谈论什么呢?请选择一个与你所想到的最接近的答案。A.上个星期天看球赛的事情B.公司里有关上司的谣传C.有关同一个办公楼的女职员的谣言D.今天晚上要打麻将的事2.朋友改变了发型,并且问你觉得怎么样,如果你觉得不太好看,你怎么办?A.实说出自己的看法B.他(她)的发型很漂亮C.虽然不错,但以前的更好看D.不出声地笑着3.餐厅的服务员端来了食物,但却不是客人所点的东西,你想那位客人说些什么?A.请帮我换一下,这个不是我叫的B.这和我点的不一样,不过既然端来了就算了C.心里暗想:好极了,这比我叫的东西好D.你是新来的吧,难怪会搞错4,走在路上的时候,一位提着东西的妇女撞到了你,东西掉在了地上,而错误却不在你,这个时候,你怎么办呢?A.对不起,我一时不留神……B.我是很注意地走路哇!是你从那边撞我的C.不说话,心里想着这个人怎么那么奇怪D.一面帮忙捡东西,一面问她东西有没有损坏5.如果你明天一定要6点起床,必须拨闹钟来叫醒你,你会把闹钟的定时针调到几点几分?A.5:55B.5:45C.6:006.如果你有个生病而在床上躺了十年的弟弟,因此你不能和所爱的人结婚,这时你怎样想?A.在他没好之前继续照顾他,这是你的责任B.希望把他送进大医院,但不知道有谁可以帮你C.自己很不幸7.你大学时代的好朋友,跟你的男(女)朋友进人旅馆的时候,恰好被你看见了,但他...

1、当您付费下载文档后,您只拥有了使用权限,并不意味着购买了版权,文档只能用于自身使用,不得用于其他商业用途(如 [转卖]进行直接盈利或[编辑后售卖]进行间接盈利)。
2、本站所有内容均由合作方或网友上传,本站不对文档的完整性、权威性及其观点立场正确性做任何保证或承诺!文档内容仅供研究参考,付费前请自行鉴别。
3、如文档内容存在违规,或者侵犯商业秘密、侵犯著作权等,请点击“违规举报”。

碎片内容

人事管理-人事测量技术-S04-资料

您可能关注的文档

确认删除?
VIP
微信客服
  • 扫码咨询
会员Q群
  • 会员专属群点击这里加入QQ群
客服邮箱
回到顶部