电脑桌面
添加小米粒文库到电脑桌面
安装后可以在桌面快捷访问

人力资源-AU系列生化仪培训内容VIP免费

人力资源-AU系列生化仪培训内容_第1页
1/30
人力资源-AU系列生化仪培训内容_第2页
2/30
人力资源-AU系列生化仪培训内容_第3页
3/30
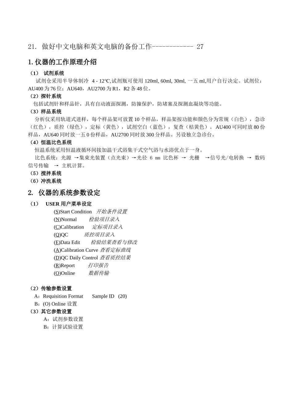
奥林巴斯AU系列生化仪应用技术宁波美康盛德生物科技有限公司内容1.仪器的工作原理介绍---------------------------22.仪器的系统参数设定---------------------------23.开机及设定开机日期--------------------------34.主屏幕显示及系统状态图标的功能介绍-----------55.设定实验参数---------------------------------76.试剂准备及检查-------------------------------87.定标操作-------------------------------------98.常规标本操作---------------------------------119.急诊标本操作---------------------------------1210.查看与修改测定结果--------------------------1411.把测定结果传输到中文电脑--------------------1412.设置质控参数及常规质控操作------------------10一三.打印测定结果--------------------------------1414.复查标本操作--------------------------------一三一五.关机----------------------------------------1716.中文软件的常规操作--------------------------一五17.日常保养------------------------------------一八一八.常见报警的处理------------------------------1919.异常标志的处理------------------------------2120.总结培训内容与串讲菜单----------------------2421.做好中文电脑和英文电脑的备份工作------------271.仪器的工作原理介绍(1)试剂系统试剂仓采用半导体制冷4-12,℃试剂瓶可使用120ml,60ml,30ml,一五ml,用户自行决定。试剂位:AU400为76位;AU640,AU2700为R1,R2各48位。(2)探针系统包括试剂针和样品针,具有自动液面探测,防撞保护,防堵塞及探测血凝块等功能。(3)样品系统分析仪采用轨道式进样,每个样品架可放置10个样品,样品架按功能和颜色分为常规(白色),急诊(红色),质控(绿色),定标(黄色),试剂空白(蓝色),复查(桔黄色)。AU400可同时放80份样品,AU640同时放一五0份样品,AU2700同时放300分样品。另设独立急诊台。(4)恒温比色系统恒温系统采用恒温液循环间接加温干式浴集干式空气浴与水浴优点于一身。比色系统:光源→集束光装置(点光束)→光径6mm比色杯→光栅→信号光/电转换→数码信号传输→主机计算。(5)搅拌系统(6)冲洗系统2.仪器的系统参数设定(1)USER用户菜单设定(S)StartCondition开始条件设置(N)Normal检验项目录入(C)Calibration定标项目录入(Q)QC质控项目录入(E)DataEdit检验结果查看与修改(A)CalibrationCurve查看定标曲线(D)QCDailyControl查看质控结果(R)Report打印报告(O)Online数据传输(2)传输参数设置A:RequisitionFormatSampleID(20)B:(O)Online设置(3)其它参数设置A:试剂参数设置B:计算试验设置3.开机及设定开机日期(1)开机前准备工作a.检查水源AU640要求使用去离子水,其最大耗水量(全部使用浓缩双试剂)42L/小时。开机前应检查去离子水贮备量。可用下面公式估算:贮水量(L)=预计测试总量/800×42×0.7或装备产水速度大于42L/小时的去离子水制水设备。打开贮水容器的出水阀门。b.检查电源AU640建议配备容量5KVA以上的断电不间断电源(UPS)。检查UPS电源应该处在断电保护(Inverter)及AC灯亮的工作状态。c.检查清洗原液量检查A、(B)清洗液桶内液面,如不足请加满。d.检查样品、试剂分配器及样品针、试剂针、搅拌棒是否正常。e.检查样品架收集槽内有无样品架如有样品架请移空。f.放试剂盘请在开机前将放有试剂瓶的试剂盘放入相应的试剂仓中。如果开机后再放试剂盘,将无法使用选择性查试剂方式,仅可使用ALL(全查)。(2)开机AU640有三种开机方式:总关机后开机、待机状态下开机和自动开机。a.总关机后开机总关机是指按“EMSTOP”键关机后再开机。此状态下开机需先按仪器右侧的白色(RESET)键,按键后可听见冰箱启动声音。再按白键旁边的绿色(ON)按键,仪器及计算机将启动。b.待机状态下开机关机后保持冰箱继续开启为待机状态。此状态下开机仅需要按“ON”按键,仪器及计算机将启动。c.自动开机AU640可以在系统参数内或者在关机窗口内预先设定每天或第二天的自动开机时间。自动开机必须在待机状态下才可以执行。在设定的时...

1、当您付费下载文档后,您只拥有了使用权限,并不意味着购买了版权,文档只能用于自身使用,不得用于其他商业用途(如 [转卖]进行直接盈利或[编辑后售卖]进行间接盈利)。
2、本站所有内容均由合作方或网友上传,本站不对文档的完整性、权威性及其观点立场正确性做任何保证或承诺!文档内容仅供研究参考,付费前请自行鉴别。
3、如文档内容存在违规,或者侵犯商业秘密、侵犯著作权等,请点击“违规举报”。

碎片内容

人力资源-AU系列生化仪培训内容

确认删除?
VIP
微信客服
  • 扫码咨询
会员Q群
  • 会员专属群点击这里加入QQ群
客服邮箱
回到顶部