电脑桌面
添加小米粒文库到电脑桌面
安装后可以在桌面快捷访问

人力资源-14室内消防喷淋VIP免费

人力资源-14室内消防喷淋_第1页
1/10
人力资源-14室内消防喷淋_第2页
2/10
人力资源-14室内消防喷淋_第3页
3/10
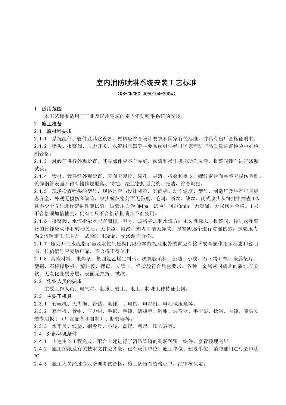
室内消防喷淋系统安装工艺标准(QB-CNCECJ050104-2004)1适用范围本工艺标准适用于工业及民用建筑的室内消防喷淋系统的安装。2施工准备2.1原材料要求2.1.1系统组件、管件及其它设备、材料应符合设计要求和国家有关标准,并具有出厂合格证明书。2.1.2喷头、报警阀、压力开关、水流指示器等主要系统组件经过国家消防产品质量监督检验中心检测合格。2.1.3对阀门进行外观检查,其零部件应齐全完好,阀瓣和操作机构动作灵活,报警阀逐个进行渗漏试验。2.1.4管材、管件经外观检查,表面无裂纹、缩孔、夹渣、折叠和重皮,螺纹密封面完整无损伤毛刺。镀锌钢管表面不得有镀锌层脱落、锈蚀,法兰密封面完整、光洁,符合规定。2.1.5现场检查喷头的型号、规格是否与设计相符,其商标、动作温度、型号、制造厂及生产年月标志齐全,外观无损伤和缺陷,喷头螺纹密封面无伤痕、毛刺、断丝、缺丝。闭式喷头从每批中抽查1%且不少于5只进行密封性能试验,试验压力为3Mpa,试验时间≥3min,无渗漏、无损伤为合格。1只不合格须加倍抽查,仍有1只不合格该批喷头不准使用。2.1.6报警阀、水流指示器应有商标、型号、规格标志和水流方向永久性标志。报警阀、控制阀和警铃的铃锤应动作和转动灵活。无卡涩、阻滞,阀内清洁无异物。报警阀逐个进行渗漏试验,试验压力为2倍额定工作压力,试验时间5min,无渗漏为合格。2.1.7压力开关水流指示器及水位气压阀门限位等监视及报警装置应有铭牌安全操作指示标志和说明书,传输信号应灵敏可靠,不合格不得使用。2.1.8其他材料:电焊条、聚四氯乙烯生料带、厌氧胶填料、铅油、小线、石(粉)笔、金属垫片、型钢、石棉橡胶板、塑料板、螺母、立管卡,经检验符合质量要求。各种非金属密封垫片的质地应柔软、无老化变质分层,表面无损折、皱纹。2.2作业人员的要求主要工作人员:电气焊、起重、管工、电工,特殊工种持证上岗。2.3主要工机具2.3.1套丝机、无齿锯、台钻、电锤、手电钻、电焊机、电动试压泵等。2.3.2套丝板、管钳、压力钳、手锯、手锤、活扳手、链钳、煨弯器、手压泵、捻凿、大锤、喷头安装专用扳手(厂家配备和自制)、断管器等。2.3.3水平尺、线坠、钢卷尺、小线、盘尺、弯尺、压力表等。2.4外部环境条件2.4.1土建主体工程完成,配合土建进行了消防管道的孔洞预留,铁件、套管预埋完毕。2.4.2施工图纸及有关技术文件应齐全,已有设计单位、施工单位、建设单位、消防部门进行会审认可。2.4.3施工人员经过专业培训考试合格,施工队伍有资格证书,经审核认定。2.4.4现场水、电满足连续施工要求,系统设备材料能保证正常施工。3操作工艺3.1工艺流程施工准备→支架安装→消防干管安装→报警控制阀安装→消防立管安装→分层消防干管、干支管安装→消防水泵安装、高位水箱安装、水泵结合器安装→管道试压→管道冲洗→喷头短管安装、水流指示器安装→节流装置安装→报警阀其他组件安装、喷头安装→系统调试3.2操作细则3.2.1安装准备:3.2.1.1认真熟悉图纸,结合现场情况复核管道的坐标、标高是否位置得当,如有问题,及时与设计人员研究解决。3.2.1.2检查预留及预埋是否正确,临时剔凿应与设计、土建协调好。3.2.1.3检查设备材料是否符合设计要求和质量标准。3.2.1.4安排合理的施工顺序、避免工种交叉作业干扰,影响施工。3.2.1.5自动喷淋灭火系统是当前世界上广泛使用的固定灭火系统,不仅用于高层建筑,在许多公共建筑也广泛使用,见图3.2.1.5所示,主要部件及用途见表3.2.1.5。图3.2.1.5自动喷淋灭火系统表3.2.1.5主要部件及用途编号名称用途1闭式喷头感知火灾,出水灭火2火灾探测器感知火灾,自动报警3水流指示器输出电信号,指示火灾区域4水力警铃发出引向报警信号5压力开关自动报警或自动控制6延迟器克服水压波动引起的误报警7过滤器过滤水中杂质8截止阀切断水力警铃声,平时常开9压力表指示系统压力10湿式报警阀系统控制阀,输出报警水流11闸阀总控制阀门12截止阀试警铃阀13放水阀检修系统时,放空用14火灾报警控制箱接收电信号并发出指令15截止阀(或电磁阀)末端试验装置16排水漏斗(或管)排水系统出水3.2.2支架制作安装3.2.2.1按照之间的规定间距和位置确定加工数...

1、当您付费下载文档后,您只拥有了使用权限,并不意味着购买了版权,文档只能用于自身使用,不得用于其他商业用途(如 [转卖]进行直接盈利或[编辑后售卖]进行间接盈利)。
2、本站所有内容均由合作方或网友上传,本站不对文档的完整性、权威性及其观点立场正确性做任何保证或承诺!文档内容仅供研究参考,付费前请自行鉴别。
3、如文档内容存在违规,或者侵犯商业秘密、侵犯著作权等,请点击“违规举报”。

碎片内容

人力资源-14室内消防喷淋

确认删除?
VIP
微信客服
  • 扫码咨询
会员Q群
  • 会员专属群点击这里加入QQ群
客服邮箱
回到顶部