电脑桌面
添加小米粒文库到电脑桌面
安装后可以在桌面快捷访问

丹信用卡深圳地区营销策略研究 开题报告VIP免费

丹信用卡深圳地区营销策略研究  开题报告_第1页
1/2
丹信用卡深圳地区营销策略研究  开题报告_第2页
2/2
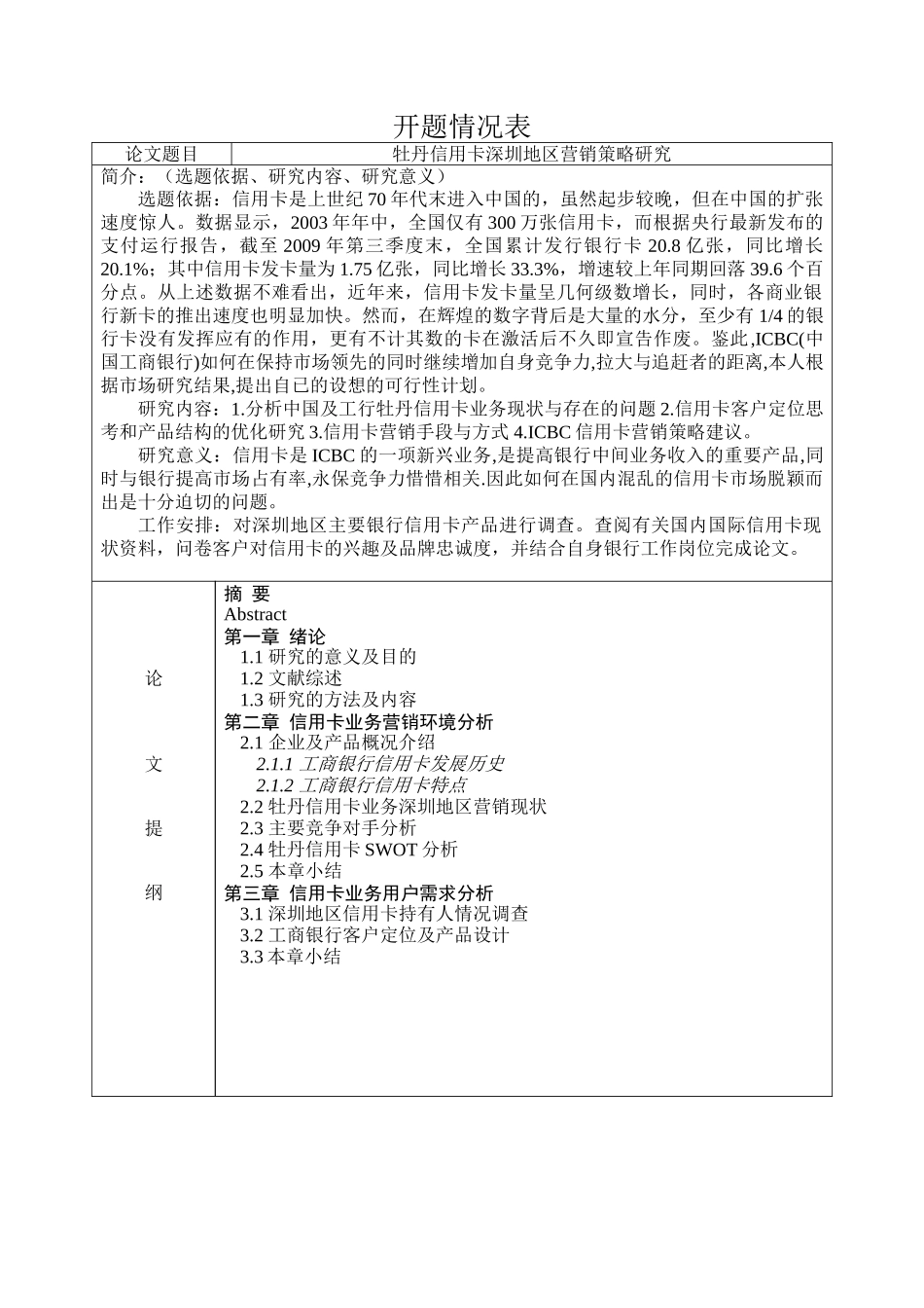
开题情况表论文题目牡丹信用卡深圳地区营销策略研究简介:(选题依据、研究内容、研究意义)选题依据:信用卡是上世纪70年代末进入中国的,虽然起步较晚,但在中国的扩张速度惊人。数据显示,2003年年中,全国仅有300万张信用卡,而根据央行最新发布的支付运行报告,截至2009年第三季度末,全国累计发行银行卡20.8亿张,同比增长20.1%;其中信用卡发卡量为1.75亿张,同比增长33.3%,增速较上年同期回落39.6个百分点。从上述数据不难看出,近年来,信用卡发卡量呈几何级数增长,同时,各商业银行新卡的推出速度也明显加快。然而,在辉煌的数字背后是大量的水分,至少有1/4的银行卡没有发挥应有的作用,更有不计其数的卡在激活后不久即宣告作废。鉴此,ICBC(中国工商银行)如何在保持市场领先的同时继续增加自身竞争力,拉大与追赶者的距离,本人根据市场研究结果,提出自已的设想的可行性计划。研究内容:1.分析中国及工行牡丹信用卡业务现状与存在的问题2.信用卡客户定位思考和产品结构的优化研究3.信用卡营销手段与方式4.ICBC信用卡营销策略建议。研究意义:信用卡是ICBC的一项新兴业务,是提高银行中间业务收入的重要产品,同时与银行提高市场占有率,永保竞争力惜惜相关.因此如何在国内混乱的信用卡市场脱颖而出是十分迫切的问题。工作安排:对深圳地区主要银行信用卡产品进行调查。查阅有关国内国际信用卡现状资料,问卷客户对信用卡的兴趣及品牌忠诚度,并结合自身银行工作岗位完成论文。论文提纲摘要Abstract第一章绪论1.1研究的意义及目的1.2文献综述1.3研究的方法及内容第二章信用卡业务营销环境分析2.1企业及产品概况介绍2.1.1工商银行信用卡发展历史2.1.2工商银行信用卡特点2.2牡丹信用卡业务深圳地区营销现状2.3主要竞争对手分析2.4牡丹信用卡SWOT分析2.5本章小结第三章信用卡业务用户需求分析3.1深圳地区信用卡持有人情况调查3.2工商银行客户定位及产品设计3.3本章小结第四章牡丹信用卡营销策略建议4.1产品策略建议4.2分销策略建议4.3促销策略建议4.4品牌策略建议4.5服务策略改进建议4.6本章小结结论致谢参考文献指导教师意见:毕业论文指导委员会意见:要求:1、选题合理,有研究价值与实际意义。2、结合本人工作实际和专业知识要撰写不少于300字的开题报告,包括:论文选题的意义和论文主要内容及工作安排等。3、论文题目选定后,原则上不能改题,有特殊原因者须上报毕业论文指导委员会同意。4、学生填写此开题情况表交网络教育学院教学管理办公室存档。

1、当您付费下载文档后,您只拥有了使用权限,并不意味着购买了版权,文档只能用于自身使用,不得用于其他商业用途(如 [转卖]进行直接盈利或[编辑后售卖]进行间接盈利)。
2、本站所有内容均由合作方或网友上传,本站不对文档的完整性、权威性及其观点立场正确性做任何保证或承诺!文档内容仅供研究参考,付费前请自行鉴别。
3、如文档内容存在违规,或者侵犯商业秘密、侵犯著作权等,请点击“违规举报”。

碎片内容

丹信用卡深圳地区营销策略研究 开题报告

文章天下+ 关注
实名认证
内容提供者

各种文档应有尽有

确认删除?
VIP
微信客服
  • 扫码咨询
会员Q群
  • 会员专属群点击这里加入QQ群
客服邮箱
回到顶部