电脑桌面
添加小米粒文库到电脑桌面
安装后可以在桌面快捷访问

人力资源-BSCI全套人力资源程序文件VIP免费

人力资源-BSCI全套人力资源程序文件_第1页
1/68
人力资源-BSCI全套人力资源程序文件_第2页
2/68
人力资源-BSCI全套人力资源程序文件_第3页
3/68
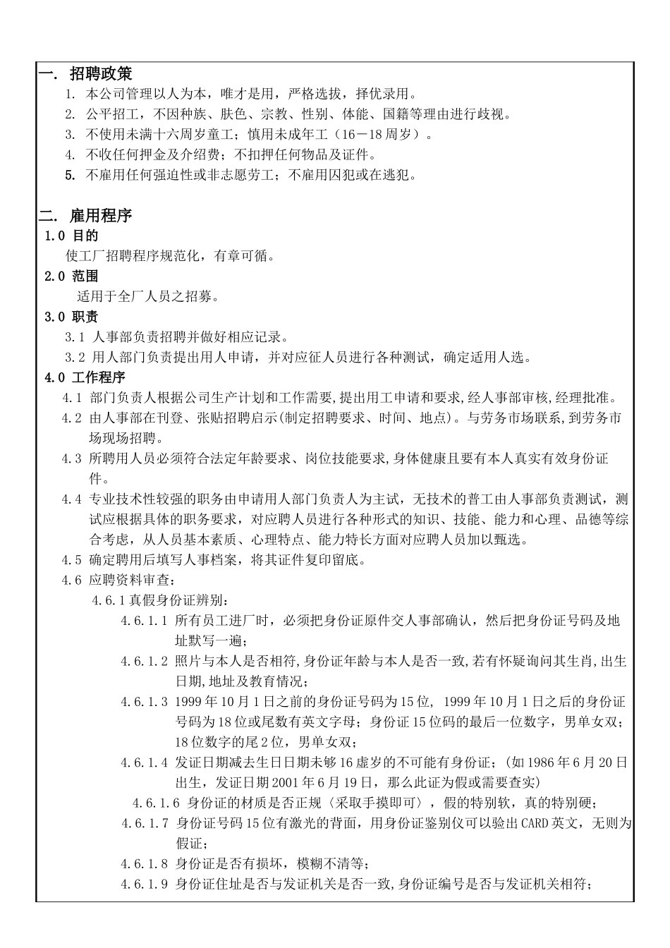
江苏法拉贝服饰有限公司BSCI守则管理程序文件文件名称:雇用管理程序文件编号:BSCI-001制订部门:人事部文件版本:R01文件页数:Page2核准:_________________日期:_________________审查:_________________日期:_________________制作:_________________日期:_________________发行日期本版次发行生效日期年月日2014年7月18日持有单位人事一.招聘政策1.本公司管理以人为本,唯才是用,严格选拔,择优录用。2.公平招工,不因种族、肤色、宗教、性别、体能、国籍等理由进行歧视。3.不使用未满十六周岁童工;慎用未成年工(16-18周岁)。4.不收任何押金及介绍费;不扣押任何物品及证件。5.不雇用任何强迫性或非志愿劳工;不雇用囚犯或在逃犯。二.雇用程序1.0目的使工厂招聘程序规范化,有章可循。2.0范围适用于全厂人员之招募。3.0职责3.1人事部负责招聘并做好相应记录。3.2用人部门负责提出用人申请,并对应征人员进行各种测试,确定适用人选。4.0工作程序4.1部门负责人根据公司生产计划和工作需要,提出用工申请和要求,经人事部审核,经理批准。4.2由人事部在刊登、张贴招聘启示(制定招聘要求、时间、地点)。与劳务市场联系,到劳务市场现场招聘。4.3所聘用人员必须符合法定年龄要求、岗位技能要求,身体健康且要有本人真实有效身份证件。4.4专业技术性较强的职务由申请用人部门负责人为主试,无技术的普工由人事部负责测试,测试应根据具体的职务要求,对应聘人员进行各种形式的知识、技能、能力和心理、品德等综合考虑,从人员基本素质、心理特点、能力特长方面对应聘人员加以甄选。4.5确定聘用后填写人事档案,将其证件复印留底。4.6应聘资料审查:4.6.1真假身份证辨别:4.6.1.1所有员工进厂时,必须把身份证原件交人事部确认,然后把身份证号码及地址默写一遍;4.6.1.2照片与本人是否相符,身份证年龄与本人是否一致,若有怀疑询问其生肖,出生日期,地址及教育情况;4.6.1.31999年10月1日之前的身份证号码为15位,1999年10月1日之后的身份证号码为18位或尾数有英文字母;身份证15位码的最后一位数字,男单女双;18位数字的尾2位,男单女双;4.6.1.4发证日期减去生日日期未够16虚岁的不可能有身份证;(如1986年6月20日出生,发证日期2001年6月19日,那么此证为假或需要查实)4.6.1.6身份证的材质是否正规〈采取手摸即可〉,假的特别软,真的特别硬;4.6.1.7身份证号码15位有激光的背面,用身份证鉴别仪可以验出CARD英文,无则为假证;4.6.1.8身份证是否有损坏,模糊不清等;4.6.1.9身份证住址是否与发证机关是否一致,身份证编号是否与发证机关相符;4.6.1.10身份证是否已过有效期;违背以上任何一点均视为不合格身份证,不可录用。4.6.2判断身份证是否员工本人:4.6.2.1观察员工的眉毛、眼睛、鼻子和口的形状是否和身份证一致;4.6.2.2观察员工年龄,问其属相,判断是否与身份证显示的年龄接近,和身份证对应的属相一致;4.6.2.3对应员工记录表提问,针对他的家庭成员提问;4.6.2.4宣传工厂政策,让员工在员工记录表上签名保证;4.7对合格人员发出录用通知,办理用工手续。4.7.1人员报到时交一寸相片2张。4.7.2人事部负责对其进行厂规厂纪、基本权利与义务、安全生产健康等内容进行培训教育。4.7.3领取工衣、厂证等。4.7.4各用人部门主管做好人员评估以确定其工资等级并告之员工。4.7.5员工进厂当天或30天内与其签订劳动合同。4.7.6特殊工种需持特种上岗证件。如:电工、电梯操作工。4.8离职4.8.1辞职:在合同期间和合同期满后,员工因自身原因可以提出辞职,其待遇和办理程序如下:4.8.1.1员工辞职,应提前30天向部门负责人递交书面辞职申请。4.8.1.2员工连续旷工15天则视为擅自离职。4.8.1.3所有员工都享有离职/辞职自由,公司不作任何阻拦。4.8.2解雇4.8.2.1员工如因违法乱纪,被公安部门拘留和刑事处理时,则员工同公司劳动合同自动终止。4.8.2.2员工严重违反厂规,对生产和管理造成显着影响的,公司可以提出解雇。4.8.2.3员工经各方面努力仍不适应公司工作或公司需经济性裁员时,一般需提前30天通知员工(否则须作出经济补偿)。4.8.2.4解雇员工一般由部门主管提出书面报告,交人事...

1、当您付费下载文档后,您只拥有了使用权限,并不意味着购买了版权,文档只能用于自身使用,不得用于其他商业用途(如 [转卖]进行直接盈利或[编辑后售卖]进行间接盈利)。
2、本站所有内容均由合作方或网友上传,本站不对文档的完整性、权威性及其观点立场正确性做任何保证或承诺!文档内容仅供研究参考,付费前请自行鉴别。
3、如文档内容存在违规,或者侵犯商业秘密、侵犯著作权等,请点击“违规举报”。

碎片内容

人力资源-BSCI全套人力资源程序文件

您可能关注的文档

确认删除?
VIP
微信客服
  • 扫码咨询
会员Q群
  • 会员专属群点击这里加入QQ群
客服邮箱
回到顶部