电脑桌面
添加小米粒文库到电脑桌面
安装后可以在桌面快捷访问

品管一部岗位职责VIP免费

品管一部岗位职责_第1页
1/7
品管一部岗位职责_第2页
2/7
品管一部岗位职责_第3页
3/7
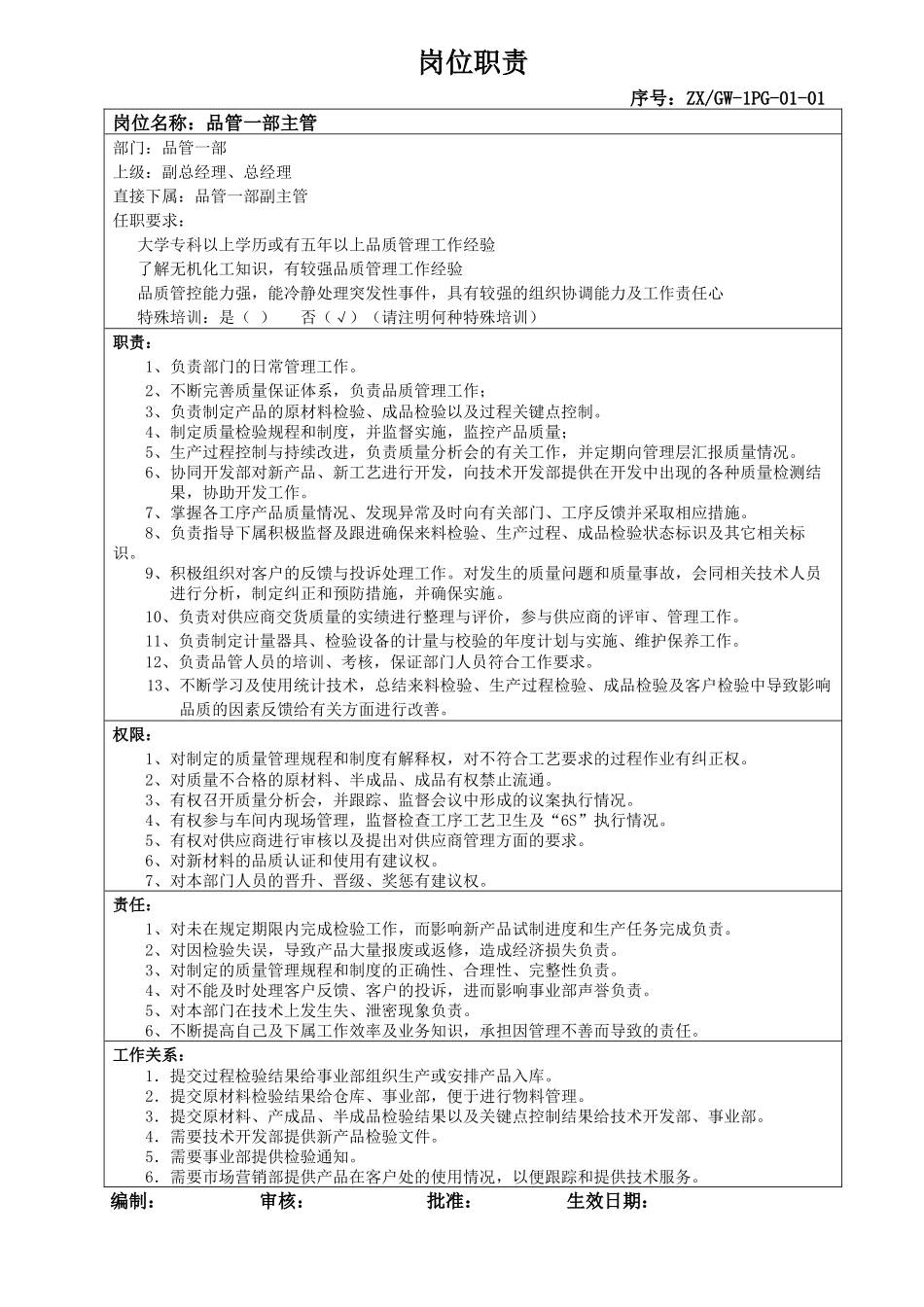
岗位职责序号:ZX/GW-1PG-01-01岗位名称:品管一部主管部门:品管一部上级:副总经理、总经理直接下属:品管一部副主管任职要求:大学专科以上学历或有五年以上品质管理工作经验了解无机化工知识,有较强品质管理工作经验品质管控能力强,能冷静处理突发性事件,具有较强的组织协调能力及工作责任心特殊培训:是()否(√)(请注明何种特殊培训)职责:1、负责部门的日常管理工作。2、不断完善质量保证体系,负责品质管理工作;3、负责制定产品的原材料检验、成品检验以及过程关键点控制。4、制定质量检验规程和制度,并监督实施,监控产品质量;5、生产过程控制与持续改进,负责质量分析会的有关工作,并定期向管理层汇报质量情况。6、协同开发部对新产品、新工艺进行开发,向技术开发部提供在开发中出现的各种质量检测结果,协助开发工作。7、掌握各工序产品质量情况、发现异常及时向有关部门、工序反馈并采取相应措施。8、负责指导下属积极监督及跟进确保来料检验、生产过程、成品检验状态标识及其它相关标识。9、积极组织对客户的反馈与投诉处理工作。对发生的质量问题和质量事故,会同相关技术人员进行分析,制定纠正和预防措施,并确保实施。10、负责对供应商交货质量的实绩进行整理与评价,参与供应商的评审、管理工作。11、负责制定计量器具、检验设备的计量与校验的年度计划与实施、维护保养工作。12、负责品管人员的培训、考核,保证部门人员符合工作要求。13、不断学习及使用统计技术,总结来料检验、生产过程检验、成品检验及客户检验中导致影响品质的因素反馈给有关方面进行改善。权限:1、对制定的质量管理规程和制度有解释权,对不符合工艺要求的过程作业有纠正权。2、对质量不合格的原材料、半成品、成品有权禁止流通。3、有权召开质量分析会,并跟踪、监督会议中形成的议案执行情况。4、有权参与车间内现场管理,监督检查工序工艺卫生及“6S”执行情况。5、有权对供应商进行审核以及提出对供应商管理方面的要求。6、对新材料的品质认证和使用有建议权。7、对本部门人员的晋升、晋级、奖惩有建议权。责任:1、对未在规定期限内完成检验工作,而影响新产品试制进度和生产任务完成负责。2、对因检验失误,导致产品大量报废或返修,造成经济损失负责。3、对制定的质量管理规程和制度的正确性、合理性、完整性负责。4、对不能及时处理客户反馈、客户的投诉,进而影响事业部声誉负责。5、对本部门在技术上发生失、泄密现象负责。6、不断提高自己及下属工作效率及业务知识,承担因管理不善而导致的责任。工作关系:1.提交过程检验结果给事业部组织生产或安排产品入库。2.提交原材料检验结果给仓库、事业部,便于进行物料管理。3.提交原材料、产成品、半成品检验结果以及关键点控制结果给技术开发部、事业部。4.需要技术开发部提供新产品检验文件。5.需要事业部提供检验通知。6.需要市场营销部提供产品在客户处的使用情况,以便跟踪和提供技术服务。编制:审核:批准:生效日期:岗位职责序号:ZX/GW-1PG-02-01岗位名称:品管一部副主管部门:品管一部上级:品管一部主管直接下属:办公室主任任职要求:大学专科以上学历或有三年以上品质管理经验了解无机化工知识,熟练掌握电脑知识具有较强的组织协调能力及工作责任心特殊培训:是()否(√)(请注明何种特殊培训)职责:1、主持班前、班后会对班组存在的一般问题进行解决。2、正确传达上级指示精神,向下属员工布置工作任务,并检查督导工作的落实。3、负责产品的原材料检验、过程检验、成品检验,发现问题及时向上级及相关部门反映。4、对实验室的危险化学品进行严格管控。对标准试剂的配制及标识进行检查。5、确保来料检验、生产过程、成品检验状态标识及其它相关标识。6、根据班次需要调配人员,负责对检测员的考核。7、及时盘点试剂、玻璃仪器,及时填写请购单。8、有权参与车间现场管理,监督检查工序工艺及6S检查。9、负责计量器具、检验设备的计量与校验的具体工作落实、检查、维护保养工作。10、协助上级完成各项工作,并及时汇报。11、严格按一体化程序、作业文件运行,保证检验记录的规范性、准确性...

1、当您付费下载文档后,您只拥有了使用权限,并不意味着购买了版权,文档只能用于自身使用,不得用于其他商业用途(如 [转卖]进行直接盈利或[编辑后售卖]进行间接盈利)。
2、本站所有内容均由合作方或网友上传,本站不对文档的完整性、权威性及其观点立场正确性做任何保证或承诺!文档内容仅供研究参考,付费前请自行鉴别。
3、如文档内容存在违规,或者侵犯商业秘密、侵犯著作权等,请点击“违规举报”。

碎片内容

品管一部岗位职责

您可能关注的文档

确认删除?
VIP
微信客服
  • 扫码咨询
会员Q群
  • 会员专属群点击这里加入QQ群
客服邮箱
回到顶部