电脑桌面
添加小米粒文库到电脑桌面
安装后可以在桌面快捷访问

我国天然维生素E开发生产近况VIP免费

我国天然维生素E开发生产近况_第1页
1/11
我国天然维生素E开发生产近况_第2页
2/11
我国天然维生素E开发生产近况_第3页
3/11
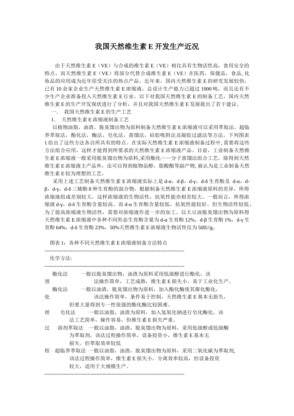
我国天然维生素E开发生产近况由于天然维生素E(VE)与合成的维生素E(VE)相比具有生物活性高,食用安全的特点,而天然维生素E(VE)将部分代替合成维生素E(VE)在医药,保健品,食品,化妆品的应用成为近年倍受关注的热点产品。近年来,国内天然维生素E的研究发展较快,已有10余家企业生产天然维生素E浓缩液,总设计生产能力已超过1000吨,而且还有不少生产企业准备投入天然维生素E行业。以下对我国天然维生素E的制备工艺,国内天然维生素E的生产开发现状进行了分析,并且对我国天然维生素E发展提出了若干建议。一.我国天然维生素E的生产工艺1.天然维生素E浓缩液制备工艺以植物油脂,油渣,脱臭馏出物为原料制备天然维生素E浓缩液可以采用萃取法,超临界萃取法,酯化法,酶法,皂化法,蒸馏法,硅胶吸附法及凝胶过滤法等方法,下列图表1给出了这些方法各自所具有的特点。在实际天然维生素E浓缩液制备过程中,需要将这些方法组合应用,这样才能得到所要求的天然维生素E浓缩液产品。目前,工业制备天然维生素E浓缩液一般采用脱臭馏出物为原料,采用酯化——分子蒸馏法组合工艺,除得到天然维生素E浓缩液主产品外,还可以得到植物甾醇,脂酸酯等副产物,被认为是工业制备天然维生素E较为理想的工艺。采用上述工艺制备天然维生素E浓缩液实际上是d-α,d-β,d-γ,d-δ生育酚及d-α,d-β,d-γ,d-δ三烯酚8种生育酚的混合物,根据制备天然维生素E浓缩液原料的差异,所得浓缩液组成差别较大,这样浓缩液的生物活性,抗氧性能亦相差较大。一般而言,所得浓缩液d-γ,d-δ生育酚含量较高。而d-α生育酚含量较低,抗氧性能较好。但生物活性较低,为了提高浓缩液生物活性,需要对浓缩液作进一步的加工。以大豆油脱臭馏出物为原料得天然维生素E浓缩液中各种不同形态生育酚含量为d-α生育酚12%,d-β生育酚1%,d-γ生育酚64%,d-δ生育酚23%,50%天然维生素E浓缩液生物活性仅为50IU/g。图表1:各种不同天然维生素E浓缩液制备方法特点---------------------------------------------------------------------------------化学方法:---------------------------------------------------------------------------------酯化法一般以脱臭馏出物,油渣为原料采用低级醇进行酯化,该预法操作简单,工艺成熟,维生素E损失小,易于工业化生产。酶化法一般以油渣,脱臭馏出物为原料,加入酯化酶使其催化酯化,处该法操作简单,条件易于控制,天然维生素E基本无损失,但要大量得到专一性很强的酯化酶比较困难。理皂化法一般以油脂,油渣为原料,加入氢氧化钠进行皂化酶化,该法工艺简单,操作容易,但维生素E损失严重。过溶剂萃取法一般以油脂,油渣,脱臭馏出物为原料,采用低级醇或低级酮为萃取剂,该法过程操作简单,设备投资小,维生素E基本无损失。但萃取效率较低程超临界萃取法一般以油脂,油渣,脱臭馏出物为原料,采用二氧化碳为萃取剂,该法过程操作简单,维生素E损失小。分离效率较高,但设备投资较大,适用于大规模生产。---------------------------------------------------------------------------------物理方法:---------------------------------------------------------------------------------分蒸馏法对经酯化,溶剂萃取法处理过的原料进行分离,分离效率较高,工艺成熟,易于工业化。离超临界萃取法用于对天然维生素E浓缩液粗品进一步浓缩,采用二浓氧化碳为萃取剂,该法过程操作简单,维生素E损失缩小。分离效率较高,但设备投资较大,适用于大规过模生产。程硅胶吸附法用于对天然维生素E浓缩液粗品进一步浓缩,分离效率较高,但操作繁琐,工业化较困难。凝胶过滤法溶剂萃取法用于对天然维生素E浓缩液粗品进一步浓缩,采用正已烷为萃取剂,该法过程操作简单,维生素E损失小。设备投资较小,但分离效率较低。---------------------------------------------------------------------------------2.高生物活性天然维生素E制备工艺以天然维生素E浓缩液为原料制备高生物活性天然维生素E的关键是增加其中d-a生育酚的含量,将非d-a生育酚转化为d-a生育酚,图表2给出了以天然维生素...

1、当您付费下载文档后,您只拥有了使用权限,并不意味着购买了版权,文档只能用于自身使用,不得用于其他商业用途(如 [转卖]进行直接盈利或[编辑后售卖]进行间接盈利)。
2、本站所有内容均由合作方或网友上传,本站不对文档的完整性、权威性及其观点立场正确性做任何保证或承诺!文档内容仅供研究参考,付费前请自行鉴别。
3、如文档内容存在违规,或者侵犯商业秘密、侵犯著作权等,请点击“违规举报”。

碎片内容

我国天然维生素E开发生产近况

您可能关注的文档

墨香书阁+ 关注
实名认证
内容提供者

热爱教学事业,对互联网知识分享很感兴趣

确认删除?
VIP
微信客服
  • 扫码咨询
会员Q群
  • 会员专属群点击这里加入QQ群
客服邮箱
回到顶部