电脑桌面
添加小米粒文库到电脑桌面
安装后可以在桌面快捷访问

行政楼层工作标准与程序VIP专享VIP免费

行政楼层工作标准与程序_第1页
1/11
行政楼层工作标准与程序_第2页
2/11
行政楼层工作标准与程序_第3页
3/11
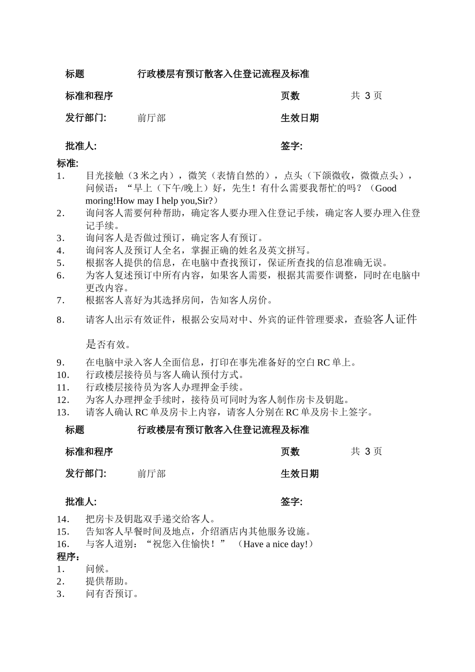
标题行政楼层有预订散客入住登记流程及标准标准和程序页数共3页发行部门:前厅部生效日期批准人:签字:标准:1.目光接触(3米之内),微笑(表情自然的),点头(下颌微收,微微点头),问候语:“早上(下午/晚上)好,先生!有什么需要我帮忙的吗?(Goodmoring!HowmayIhelpyou,Sir?)2.询问客人需要何种帮助,确定客人要办理入住登记手续,确定客人要办理入住登记手续。3.询问客人是否做过预订,确定客人有预订。4.询问客人及预订人全名,掌握正确的姓名及英文拼写。5.根据客人提供的信息,在电脑中查找预订,保证所查找的信息准确无误。6.为客人复述预订中所有内容,如果客人需要,根据其需要作调整,同时在电脑中更改内容。7.根据客人喜好为其选择房间,告知客人房价。8.请客人出示有效证件,根据公安局对中、外宾的证件管理要求,查验客人证件是否有效。9.在电脑中录入客人全面信息,打印在事先准备好的空白RC单上。10.行政楼层接待员与客人确认预付方式。11.行政楼层接待员为客人办理押金手续。12.为客人办理押金手续时,接待员可同时为客人制作房卡及钥匙。13.请客人确认RC单及房卡上内容,请客人分别在RC单及房卡上签字。标题行政楼层有预订散客入住登记流程及标准标准和程序页数共3页发行部门:前厅部生效日期批准人:签字:14.把房卡及钥匙双手递交给客人。15.告知客人早餐时间及地点,介绍酒店内其他服务设施。16.与客人道别:“祝您入住愉快!”(Haveaniceday!)程序:1.问候。2.提供帮助。3.问有否预订。4.询问客人姓名。5.查找预订。6.复述预订内容。7.选房、报房价。8.查验宾客证件。9.为客人登记。10.确认预付方式。11.收取押金。12.制作房卡及钥匙。标题行政楼层有预订散客入住登记流程及标准标准和程序页数共3页发行部门:前厅部生效日期批准人:签字:13.请客人签字。14.发放钥匙及房卡。15.提供相关信息。16.与客人道别。标题行政楼层无预订散客入住登记流程及标准标准和程序页数共2页发行部门:前厅部生效日期批准人:签字:标准:1.目光接触(3米之内),微笑(表情自然的),点头(下颌微收,微微点头),问候语:“早上(下午/晚上)好,先生!有什么需要我帮忙的吗?”(Goodmorning!HowmayIhelpyou,Sir?)2.询问客人需要何种帮助,确定客人要办理入住登记手续。3.询问客人是否做过预订,确定客人无预订。4.询问客人姓名,掌握正确的姓名及英文拼写。5.在电脑中查询可售房情况,主动为客人提供房间及价格信息。6.根据客人喜好为其选择房间。7.请客人出示有效证件,根据公安局对中、外宾的证件管理要求,查验客人证件是否有效。8.在电脑中录入客人全面信息,打印在事先准备好的空白RC单上。9.行政楼层接待员与客人确认预付方式。10.行政楼层接待员为客人办理押金手续。11.行政楼层接待员为客人办理押金手续,同时为客人制作房卡及钥匙。12.请客人确认RC单及房卡上内容,请客人分别在RC单及房卡上签字。13.把房卡及钥匙双手递交给客人。14.告知客人早餐时间及地点,介绍酒店内其他服务设施。标题行政楼层无预订散客入住登记流程及标准标准和程序页数共2页发行部门:前厅部生效日期批准人:签字:15.与客人道别:“祝您入住愉快!”(Haveaniceday!)程序:1.问候。2.提供帮助。3.问有否预订。4.询问客人姓名。5.介绍房间及价格。6.根据宾客要求选房。7.查验宾客证件。8.为客人登记。9.确认预付方式。10.收取押金。11.制作房卡及钥匙。12.请客人签字。13.发放钥匙及房卡。14.提供酒店相关信息。15.与客人道别。标题行政楼层用餐巡视服务标准与程序标准和程序页数共1页发行部门:前厅部生效日期批准人:签字:标准:1.(1)客人来到行政酒廊门口,主动热情迎接,接挂衣物周到。(2)引导客人入座或到自助餐台取餐具菜点,主动、细致。(3)客人用餐结束,主动征求意见,递还衣物,告别客人,欢迎再次光临。2.(1)客人用餐过程中自动取餐、用餐,服务员巡视、照顾客人热情、主动。(2)客人咨询或有疑问,有问必答。(3)客人餐桌适时整理,保持干净、整洁。(4)烟缸随时更换,烟头不超过3个。(5)客人用餐...

1、当您付费下载文档后,您只拥有了使用权限,并不意味着购买了版权,文档只能用于自身使用,不得用于其他商业用途(如 [转卖]进行直接盈利或[编辑后售卖]进行间接盈利)。
2、本站所有内容均由合作方或网友上传,本站不对文档的完整性、权威性及其观点立场正确性做任何保证或承诺!文档内容仅供研究参考,付费前请自行鉴别。
3、如文档内容存在违规,或者侵犯商业秘密、侵犯著作权等,请点击“违规举报”。

碎片内容

行政楼层工作标准与程序

确认删除?
VIP
微信客服
  • 扫码咨询
会员Q群
  • 会员专属群点击这里加入QQ群
客服邮箱
回到顶部