电脑桌面
添加小米粒文库到电脑桌面
安装后可以在桌面快捷访问

工地实践总结VIP免费

工地实践总结_第1页
1/16
工地实践总结_第2页
2/16
工地实践总结_第3页
3/16
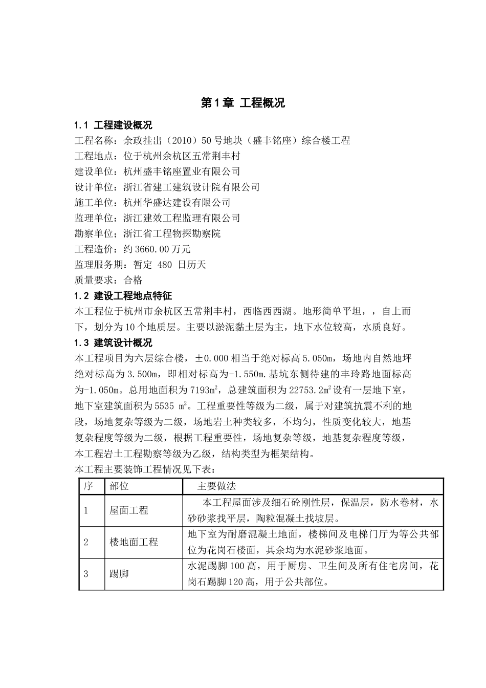
建筑工程系工程监理专业阶段性实践成果综合实务模拟工程实践总结姓名:王锦专业:工程监理班级:监理08-2班学号:11080227学校指导教师:陈炜顾剑英工地指导师傅:孟照友二○一一年一月目录第1章工程概况......................................................................................11.1工程建设概况................................................11.2建设工程地点特征............................................11.3建筑设计概况................................................11.4结构设计概况................................................21.5项目监理部的组织机构........................................2第2章实践内容......................................................................................32.1对打桩过程进行旁站..........................................42.2对每天已打桩的整理.........................................112.3编写工地例会纪要...........................................11第三章收获与体会................................................................................113.1取得的成绩.................................................113.2问题与不足.................................................133.3对专用周的学习的认识.......................................13第1章工程概况1.1工程建设概况工程名称:余政挂出(2010)50号地块(盛丰铭座)综合楼工程工程地点:位于杭州余杭区五常荆丰村建设单位:杭州盛丰铭座置业有限公司设计单位:浙江省建工建筑设计院有限公司施工单位:杭州华盛达建设有限公司监理单位:浙江建效工程监理有限公司勘察单位;浙江省工程物探勘察院工程造价:约3660.00万元监理服务期:暂定480日历天质量要求:合格1.2建设工程地点特征本工程位于杭州市余杭区五常荆丰村,西临西西湖。地形简单平坦,,自上而下,划分为10个地质层。主要以淤泥黏土层为主,地下水位较高,水质良好。1.3建筑设计概况本工程项目为六层综合楼,±0.000相当于绝对标高5.050m,场地内自然地坪绝对标高为3.500m,即相对标高为-1.550m.基坑东侧待建的丰玲路地面标高为-1.050m。总用地面积为7193m2,总建筑面积为22753.2m2设有一层地下室,地下室建筑面积为5535m2。工程重要性等级为二级,属于对建筑抗震不利的地段,场地复杂等级为二级,场地岩土种类较多,不均匀,性质变化较大,地基复杂程度等级为二级,根据工程重要性,场地复杂等级,地基复杂程度等级,本工程岩土工程勘察等级为乙级,结构类型为框架结构。本工程主要装饰工程情况见下表:序部位主要做法1屋面工程本工程屋面涉及细石砼刚性层,保温层,防水卷材,水砂砂浆找平层,陶粒混凝土找坡层。2楼地面工程地下室为耐磨混凝土地面,楼梯间及电梯门厅为等公共部位为花岗石楼面,其余均为水泥砂浆地面。3踢脚水泥踢脚100高,用于厨房、卫生间及所有住宅房间,花岗石踢脚120高,用于公共部位。4外墙饰面涂料墙面、面砖墙面、干挂石材墙面5内墙饰面防霉涂料(地下室)、混合砂浆(住宅)、花岗石(公用部位)6天棚水泥砂浆顶棚和刮腻子顶棚7门窗工程铝合金门窗中空玻璃6+12A+68保温工程外墙保温:采用30mm厚无机保温砂浆,屋顶保温:采用30mm厚挤塑聚苯板保温材料。1.4结构设计概况本工程属于框架剪力墙结构,局部有人防地下室,主要结构情况见下表:序号名称主要做法1桩基工程本工程为PC-A600(100)及PHC-A600(100)预应力管桩,桩长7-25米。2基础及地下室工程本工程设一层地下室,地下室底板面标高为-5.8米,顶板标高-0.05。3主体工程本工程为框架剪力墙结构,梁、板、柱为C30,结构相对较为复杂。4砌体工程±0.000以下采用水泥实心砌块M7.5水泥砂浆砌筑,地上部分采用页岩多孔砖M5.0混合砂浆砌筑。1.5项目监理部的组织机构1.5.1组织结构形式为实现上述任务,本公司在工地现场设立工程建设项目监理部,项目监理部是本公司派驻现场的监理组织,对内向公司负责,对外向业主负责。鉴于本工程的实际情况,采用直线型的组织...

1、当您付费下载文档后,您只拥有了使用权限,并不意味着购买了版权,文档只能用于自身使用,不得用于其他商业用途(如 [转卖]进行直接盈利或[编辑后售卖]进行间接盈利)。
2、本站所有内容均由合作方或网友上传,本站不对文档的完整性、权威性及其观点立场正确性做任何保证或承诺!文档内容仅供研究参考,付费前请自行鉴别。
3、如文档内容存在违规,或者侵犯商业秘密、侵犯著作权等,请点击“违规举报”。

碎片内容

工地实践总结

墨香书阁+ 关注
实名认证
内容提供者

热爱教学事业,对互联网知识分享很感兴趣

确认删除?
VIP
微信客服
  • 扫码咨询
会员Q群
  • 会员专属群点击这里加入QQ群
客服邮箱
回到顶部