电脑桌面
添加小米粒文库到电脑桌面
安装后可以在桌面快捷访问

生产进度控制办法VIP免费

生产进度控制办法_第1页
1/5
生产进度控制办法_第2页
2/5
生产进度控制办法_第3页
3/5
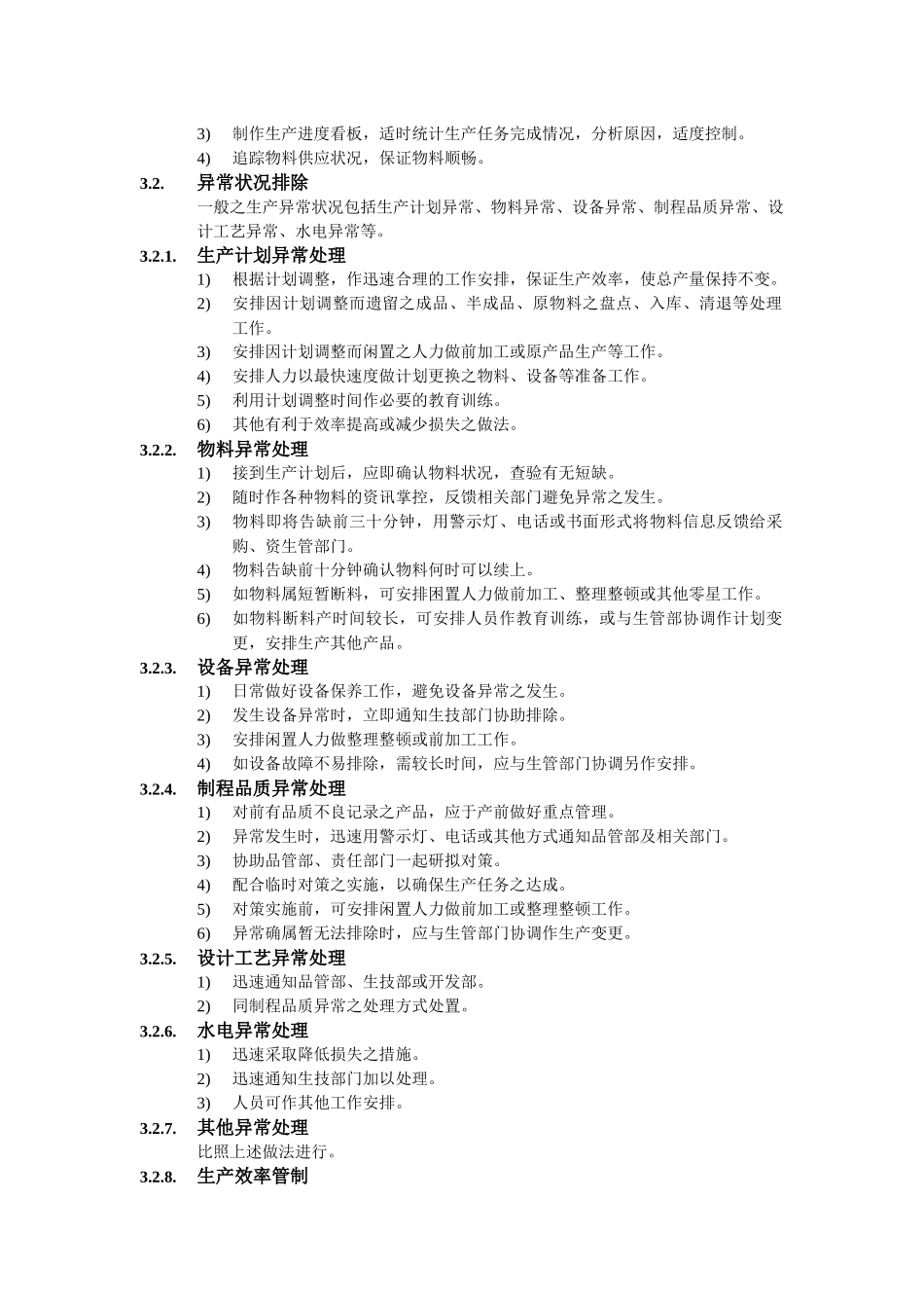
生产进度控制办法1.总则1.1.制定目的为把握生产进度,使生产计划得以顺利执行,公司生产目标如期达成,特制定本办法。1.2.适用范围生管部对制造部执行生产计划的进度的监督、支援、协助、制造部对执行生产计划的进度的自我控制,均适用本办法。1.3.权责单位1)总经理室负责本办法制定、修改、废止之起草工作。2)总经理负责本办法制定、修改、废止这核准。2.生管部作业规定2.1.物料进度控制1)根据月生产计划及客户订单预估,编制物料需求计划,提出请购。2)根据常用物料库存状况,确定订购日期、数量及交货时间。3)根据周生产计划确认具体的物料入库时间,协调采购部作业,并对于可能缺料之订单物料作重点管理。4)根据每日生产进度安排确认次日物料缺料状况,作缺料追踪。5)处理因物料供应脱节而产生的事宜。6)处理因进度落后或提前而产生的物料供应事宜。7)处理因生产计划变更而生产的物料问题。8)处理因订单变更而导致的物料问题。2.2.生产进度控制1)编制月生产计划,作产能负荷分析,安排每日工作日历。2)编制周生产计划、安排每日生产进度。3)收集、汇总、统计、分析每日、每周之异常工时。4)收集、汇总、统计生产日报表,作生产效率分析。5)根据生产进度之异常,适时作进度安排调整,以满足交期。6)根据市场需求(客户)的变化,作生产计划调整变更。7)根据生产条件(技术、品质、物料、工艺等等)之变化,作生产计划调整变更。8)追踪影响生产进度之责任单位,督促其研拟对策加以改善。9)制作生产推移图控制生产进度。10)适时召开生产协调会或临时会议检讨生产进度。11)其他与生产进度相关的事宜处理。3.制造部作业规定3.1.生产任务安排1)根据周生产计划与每日生产进度安排,确定各课别、班组每日生产任务。2)根据各课别、班组人力、设备状况,安排每日生产任务,分配至各责任人员、设备。3)制作生产进度看板,适时统计生产任务完成情况,分析原因,适度控制。4)追踪物料供应状况,保证物料顺畅。3.2.异常状况排除一般之生产异常状况包括生产计划异常、物料异常、设备异常、制程品质异常、设计工艺异常、水电异常等。3.2.1.生产计划异常处理1)根据计划调整,作迅速合理的工作安排,保证生产效率,使总产量保持不变。2)安排因计划调整而遗留之成品、半成品、原物料之盘点、入库、清退等处理工作。3)安排因计划调整而闲置之人力做前加工或原产品生产等工作。4)安排人力以最快速度做计划更换之物料、设备等准备工作。5)利用计划调整时间作必要的教育训练。6)其他有利于效率提高或减少损失之做法。3.2.2.物料异常处理1)接到生产计划后,应即确认物料状况,查验有无短缺。2)随时作各种物料的资讯掌控,反馈相关部门避免异常之发生。3)物料即将告缺前三十分钟,用警示灯、电话或书面形式将物料信息反馈给采购、资生管部门。4)物料告缺前十分钟确认物料何时可以续上。5)如物料属短暂断料,可安排困置人力做前加工、整理整顿或其他零星工作。6)如物料断料产时间较长,可安排人员作教育训练,或与生管部协调作计划变更,安排生产其他产品。3.2.3.设备异常处理1)日常做好设备保养工作,避免设备异常之发生。2)发生设备异常时,立即通知生技部门协助排除。3)安排闲置人力做整理整顿或前加工工作。4)如设备故障不易排除,需较长时间,应与生管部门协调另作安排。3.2.4.制程品质异常处理1)对前有品质不良记录之产品,应于产前做好重点管理。2)异常发生时,迅速用警示灯、电话或其他方式通知品管部及相关部门。3)协助品管部、责任部门一起研拟对策。4)配合临时对策之实施,以确保生产任务之达成。5)对策实施前,可安排闲置人力做前加工或整理整顿工作。6)异常确属暂无法排除时,应与生管部门协调作生产变更。3.2.5.设计工艺异常处理1)迅速通知品管部、生技部或开发部。2)同制程品质异常之处理方式处置。3.2.6.水电异常处理1)迅速采取降低损失之措施。2)迅速通知生技部门加以处理。3)人员可作其他工作安排。3.2.7.其他异常处理比照上述做法进行。3.2.8.生产效率管制1)评估工艺流程、作业标准之可靠性。2)严格工艺流程、作业标准之执行。3)检视生产中之劳动纪律、动作规范和其他事宜,确保生产顺...

1、当您付费下载文档后,您只拥有了使用权限,并不意味着购买了版权,文档只能用于自身使用,不得用于其他商业用途(如 [转卖]进行直接盈利或[编辑后售卖]进行间接盈利)。
2、本站所有内容均由合作方或网友上传,本站不对文档的完整性、权威性及其观点立场正确性做任何保证或承诺!文档内容仅供研究参考,付费前请自行鉴别。
3、如文档内容存在违规,或者侵犯商业秘密、侵犯著作权等,请点击“违规举报”。

碎片内容

生产进度控制办法

您可能关注的文档

确认删除?
VIP
微信客服
  • 扫码咨询
会员Q群
  • 会员专属群点击这里加入QQ群
客服邮箱
回到顶部