电脑桌面
添加小米粒文库到电脑桌面
安装后可以在桌面快捷访问

安全生产牌、文明施工牌、消防保卫牌VIP免费

安全生产牌、文明施工牌、消防保卫牌_第1页
1/24
安全生产牌、文明施工牌、消防保卫牌_第2页
2/24
安全生产牌、文明施工牌、消防保卫牌_第3页
3/24
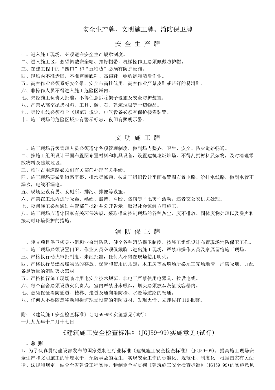
安全生产牌、文明施工牌、消防保卫牌安全生产牌一、进入施工现场,必须遵守安全生产规章制度。二、进入施工区,必须佩戴安全帽、扣好帽带,机械操作工必须佩戴防护帽。三、在建工程中的“四口”和“五临边”必须有防护设施。四、现场内不准赤脚,不准穿硬底鞋、高跟鞋,喇叭裤和酒后作业。五、高空作业必须系好安全带,安全带高挂低用,高空作业严禁皮鞋或带钉的易滑鞋。六、非操作人员不得进入施工危险区域内。七、未经施工负责人批准,不得任意拆除架子设施及安全防护装置。八、严禁从高空抛扔材料、工具、砖、石、建筑垃圾等一切物品。九、架设电线必须符合《规范》规定,电气设备必须有保护接零装置。十、施工现场的危险区域应有警示标志,夜间有照明示警。文明施工牌一、施工现场各级管理人员必须遵守各项管理制度,做到场内整齐、卫生、安全、防火道路畅通。二、按施工组织设计平面布置图布置材料和机具设备,设置建筑垃圾堆场,不得乱扔材料及杂物,及时清理零散物料及建筑垃圾。三、临时占用道路必须到有关部门办理有关手续。四、施工现场要做到道路平整、排水渠畅通,按施工组织设计平面布置图布置电路、给排水线路,做到水管不漏水,电线不漏电。五、现场应设有男、女厕所,排污、排便等设施。六、严禁在工地内进行吸毒、嫖娼、赌博、斗殴、盗窃等“七害”活动,违者交公安机关处理。七、夜间施工必须通过主管部门批准并公开告示,取得社会谅解方可施工。八、施工现场应遵守国家有关环保法规,采取措施控制现场的各种灰尘、废不排放、固体废物处理以及噪声和振动时环境保护的措施。消防保卫牌一、建立项目保卫领导小组和业余消防队,健全各种消防保卫制度,按施工组织设计布置现场消防保卫工作。二、施工现场必须设置门卫,作业人员必须佩戴胸卡进出施工现场,严禁非操作人员及家属留宿施工现场。三、严格执行动火审批制度,未经批准,任何人不得在现场使用明火。四、严格执行易燃易爆物品的存放、保管和使用的规定,木工房等易燃场所必须工完场地清,严禁吸烟、并配备足数量的消防灭火器材。五、严格执行施工现场临时用电安全技术规范,非电工严禁使用电器具、拉设电线。六、每个宿舍必须设防火负责人,室内严禁卧床吸烟,烟头必须放烟灰缸或容器内。七、必须保证消防通道、楼梯、走道及通向消防栓、水源等道路的畅通。八、任何人不得随意移动和损坏现场设置的消防器材,发现火情、立即拔打119报警。附:《建筑施工安全检查标准》(JGJ59-99)实施意见(试行)一九九九年十二月十七日《建筑施工安全检查标准》(JGJ59-99)实施意见(试行)一、总则1、为了认真贯彻建设部发布的国家强制性行业标准《建筑施工安全检查标准》(JGJ59-99),提高施工现场安全生产和文明施工的管理水平,预防事故的发生,实现安全工作的标准化、规范化、制度化,根据国家有关法律、法规和规定,结合全省建设工程实际,特制定全省贯彻《建筑施工安全检查标准》(JGJ59-99)的实施意见(以下简称实施意见)。2、本实施意见作为《建筑施工安全检查标准》配套使用。全省各级建设行政主管部门和各建筑施工企业在指导、检查和评价建筑施工安全工作时,必须结合本实施意见执行。3、根据《建筑施工安全检查标准》要求,各地应积极推广使用合格的密目式安全网、三相五线制和型钢式井字架、挑架,逐步淘汰毛竹外脚手架、钢管扣件式井字架、钢管扣件式挑架。特别是市区主要道路的临街工程、成片开发住宅区、面积1万平方米以上的工程,各地应采取具体措施,率先推行。从2000年1月10日起,凡新开工工地使用钢管扣件式井字架或钢管扣件式挑架或毛竹外脚手架或外架外侧未张挂合格的密目式安全网的,一律不得申报省文明标化工地。4、本实施意见与国家现行法律、法规、标准、规定相抵触的,按国家现行的规定执行。5、本实施意见由省建设厅建筑业处负责解释。6、本实施意见自发文之日起执行。二、安全管理(一)安全生产责任制1、企业和项目部必须建立健全各级、各职能部门及各类人员的安全生产责任制,装订成册,其中项目部管理人员安全生产责任制还应挂墙。2、总分包单位之间、企业和项目部均应签订安全生产目标责任书。工程...

1、当您付费下载文档后,您只拥有了使用权限,并不意味着购买了版权,文档只能用于自身使用,不得用于其他商业用途(如 [转卖]进行直接盈利或[编辑后售卖]进行间接盈利)。
2、本站所有内容均由合作方或网友上传,本站不对文档的完整性、权威性及其观点立场正确性做任何保证或承诺!文档内容仅供研究参考,付费前请自行鉴别。
3、如文档内容存在违规,或者侵犯商业秘密、侵犯著作权等,请点击“违规举报”。

碎片内容

安全生产牌、文明施工牌、消防保卫牌

您可能关注的文档

墨香书阁+ 关注
实名认证
内容提供者

热爱教学事业,对互联网知识分享很感兴趣

确认删除?
VIP
微信客服
  • 扫码咨询
会员Q群
  • 会员专属群点击这里加入QQ群
客服邮箱
回到顶部