电脑桌面
添加小米粒文库到电脑桌面
安装后可以在桌面快捷访问

二次配线加工操作工艺VIP免费

二次配线加工操作工艺_第1页
1/4
二次配线加工操作工艺_第2页
2/4
二次配线加工操作工艺_第3页
3/4
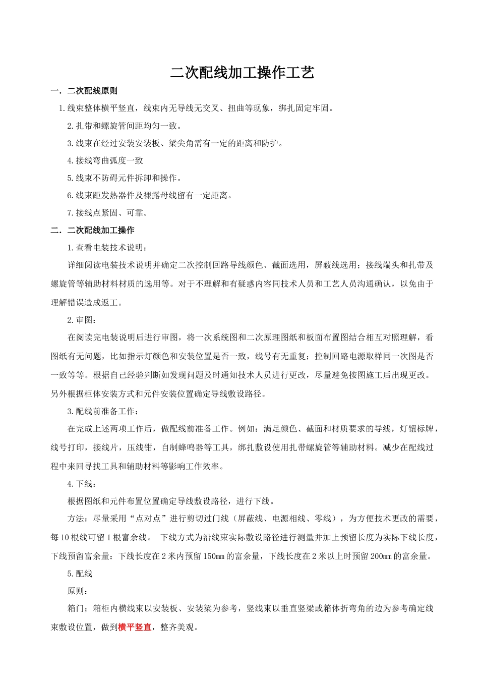
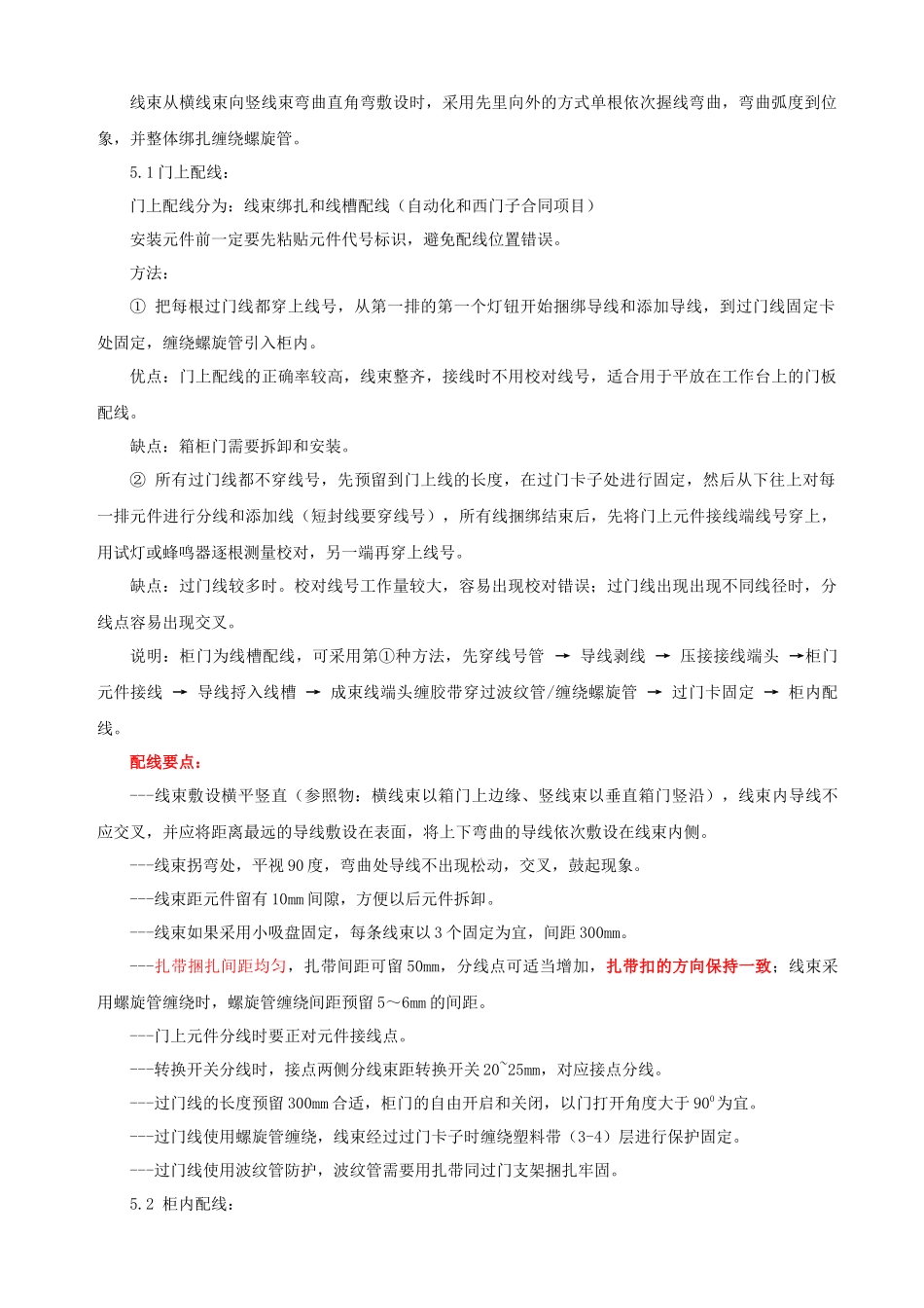
二次配线加工操作工艺一.二次配线原则1.线束整体横平竖直,线束内无导线无交叉、扭曲等现象,绑扎固定牢固。2.扎带和螺旋管间距均匀一致。3.线束在经过安装安装板、梁尖角需有一定的距离和防护。4.接线弯曲弧度一致5.线束不防碍元件拆卸和操作。6.线束距发热器件及裸露母线留有一定距离。7.接线点紧固、可靠。二.二次配线加工操作1.查看电装技术说明:详细阅读电装技术说明并确定二次控制回路导线颜色、截面选用,屏蔽线选用;接线端头和扎带及螺旋管等辅助材料材质的选用等。对于不理解和有疑惑内容同技术人员和工艺人员沟通确认,以免由于理解错误造成返工。2.审图:在阅读完电装说明后进行审图,将一次系统图和二次原理图纸和板面布置图结合相互对照理解,看图纸有无问题,比如指示灯颜色和安装位置是否一致,线号有无重复;控制回路电源取样同一次图是否一致等等。根据自己经验判断如发现问题及时通知技术人员进行更改,尽量避免按图施工后出现更改。另外根据柜体安装方式和元件安装位置确定导线敷设路径。3.配线前准备工作:在完成上述两项工作后,做配线前准备工作。例如:满足颜色、截面和材质要求的导线,灯钮标牌,线号打印,接线片,压线钳,自制蜂鸣器等工具,绑扎敷设使用扎带螺旋管等辅助材料。减少在配线过程中来回寻找工具和辅助材料等影响工作效率。4.下线:根据图纸和元件布置位置确定导线敷设路径,进行下线。方法:尽量采用“点对点”进行剪切过门线(屏蔽线、电源相线、零线),为方便技术更改的需要,每10根线可留1根富余线。下线方式为沿线束实际敷设路径进行测量并加上预留长度为实际下线长度,下线预留富余量:下线长度在2米内预留150mm的富余量,下线长度在2米以上时预留200mm的富余量。5.配线原则:箱门;箱柜内横线束以安装板、安装梁为参考,竖线束以垂直竖梁或箱体折弯角的边为参考确定线束敷设位置,做到横平竖直,整齐美观。线束从横线束向竖线束弯曲直角弯敷设时,采用先里向外的方式单根依次握线弯曲,弯曲弧度到位象,并整体绑扎缠绕螺旋管。5.1门上配线:门上配线分为:线束绑扎和线槽配线(自动化和西门子合同项目)安装元件前一定要先粘贴元件代号标识,避免配线位置错误。方法:①把每根过门线都穿上线号,从第一排的第一个灯钮开始捆绑导线和添加导线,到过门线固定卡处固定,缠绕螺旋管引入柜内。优点:门上配线的正确率较高,线束整齐,接线时不用校对线号,适合用于平放在工作台上的门板配线。缺点:箱柜门需要拆卸和安装。②所有过门线都不穿线号,先预留到门上线的长度,在过门卡子处进行固定,然后从下往上对每一排元件进行分线和添加线(短封线要穿线号),所有线捆绑结束后,先将门上元件接线端线号穿上,用试灯或蜂鸣器逐根测量校对,另一端再穿上线号。缺点:过门线较多时。校对线号工作量较大,容易出现校对错误;过门线出现出现不同线径时,分线点容易出现交叉。说明:柜门为线槽配线,可采用第①种方法,先穿线号管→导线剥线→压接接线端头→柜门元件接线→导线捋入线槽→成束线端头缠胶带穿过波纹管/缠绕螺旋管→过门卡固定→柜内配线。配线要点:---线束敷设横平竖直(参照物:横线束以箱门上边缘、竖线束以垂直箱门竖沿),线束内导线不应交叉,并应将距离最远的导线敷设在表面,将上下弯曲的导线依次敷设在线束内侧。---线束拐弯处,平视90度,弯曲处导线不出现松动,交叉,鼓起现象。---线束距元件留有10mm间隙,方便以后元件拆卸。---线束如果采用小吸盘固定,每条线束以3个固定为宜,间距300mm。---扎带捆扎间距均匀,扎带间距可留50mm,分线点可适当增加,扎带扣的方向保持一致;线束采用螺旋管缠绕时,螺旋管缠绕间距预留5~6mm的间距。---门上元件分线时要正对元件接线点。---转换开关分线时,接点两侧分线束距转换开关20~25mm,对应接点分线。---过门线的长度预留300mm合适,柜门的自由开启和关闭,以门打开角度大于900为宜。---过门线使用螺旋管缠绕,线束经过过门卡子时缠绕塑料带(3-4)层进行保护固定。---过门线使用波纹管防护,波纹管需要用扎带同过门支架捆扎牢固。5.2柜内配线:---线束敷设横平竖直(...

1、当您付费下载文档后,您只拥有了使用权限,并不意味着购买了版权,文档只能用于自身使用,不得用于其他商业用途(如 [转卖]进行直接盈利或[编辑后售卖]进行间接盈利)。
2、本站所有内容均由合作方或网友上传,本站不对文档的完整性、权威性及其观点立场正确性做任何保证或承诺!文档内容仅供研究参考,付费前请自行鉴别。
3、如文档内容存在违规,或者侵犯商业秘密、侵犯著作权等,请点击“违规举报”。

碎片内容

二次配线加工操作工艺

确认删除?
VIP
微信客服
  • 扫码咨询
会员Q群
  • 会员专属群点击这里加入QQ群
客服邮箱
回到顶部