电脑桌面
添加小米粒文库到电脑桌面
安装后可以在桌面快捷访问

办公室工作人员岗位职责和安全监管职责概述VIP免费

办公室工作人员岗位职责和安全监管职责概述_第1页
1/15
办公室工作人员岗位职责和安全监管职责概述_第2页
2/15
办公室工作人员岗位职责和安全监管职责概述_第3页
3/15
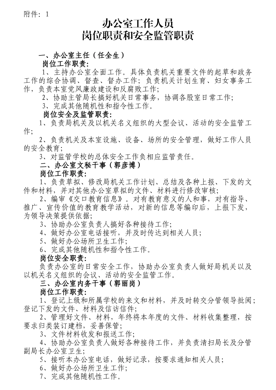
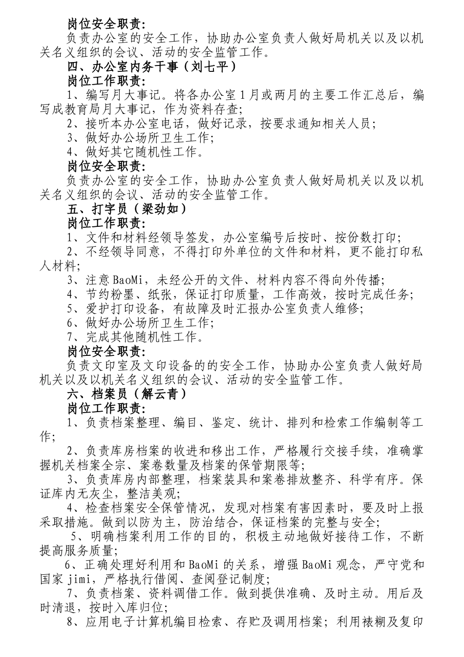
附件:1办公室工作人员岗位职责和安全监管职责一、办公室主任(任全生)岗位工作职责:1、主持办公室全面工作。具体负责机关重要文件的起草和政务工作的综合协调、督查、督办工作;负责机关计划生育、妇女事务工作,负责本室党风廉政建设和反腐败工作;2、协助主管局长搞好机关日常事务,协调各股室日常工作;3、完成其他随机性和指令性工作。岗位安全及监管职责:1、负责局机关及以机关名义组织的大型会议、活动的安全监管工作;2、负责机关及本室设施、设备、场所的安全管理,做好工作人员的安全教育;3、对监管学校的总体安全工作负相应监管责任。二、办公室文秘干事(郭彦博)岗位工作职责:1、负责草拟、修改局机关工作计划、总结及各种上报、下发的文件和材料,并对其他办公室草拟的文件、材料进行修改审核;2、编审《交口教育信息》。对有教育意义的人和事,对有指导、推广、宣传价值的教育教学活动,对新的信息等编印后,上报下发,为领导决策提供依据;3、协助办公室负责人搞好各种接待工作;4、做好办公室电话接听,并及时传达到相关人员;5、做好办公场所卫生工作;6、完成其他随机性和指令性工作。岗位安全职责:负责办公室的日常安全工作,协助办公室负责人做好局机关以及以机关名义组织的会议、活动的安全监管工作。三、办公室内务干事(郭丽岗)岗位工作职责:1、登记上级和所属学校的来文和材料,并及时转交分管领导批阅;登记下发的文件、材料及信访信件;2、管理好文件、材料,年终将本年度的文件、材料收集整理,按要求归类装订建档,妥善保管;3、文件材料收发和报送工作;4、协助办公室负责人做好各种接待工作,并负责清扫局长及分管副局长办公室卫生;5、接听本办公室电话,做好记录,按要求通知相关人员;6、做好办公场所卫生工作;7、完成其他随机性工作。岗位安全职责:负责办公室的安全工作,协助办公室负责人做好局机关以及以机关名义组织的会议、活动的安全监管工作。四、办公室内务干事(刘七平)岗位工作职责:1、编写月大事记。将各办公室1月或两月的主要工作汇总后,编写成教育局月大事记,作为资料存查;2、接听本办公室电话,做好记录,按要求通知相关人员;3、做好办公场所卫生工作;4、做好其它随机性工作。岗位安全职责:负责办公室的安全工作,协助办公室负责人做好局机关以及以机关名义组织的会议、活动的安全监管工作。五、打字员(梁劲如)岗位工作职责:1、文件和材料经领导签发,办公室编号后按时、按份数打印;2、不经领导同意,不得打印外单位的文件和材料,更不能打印私人材料;3、注意BaoMi,未经公开的文件、材料内容不得向外传播;4、节约粉墨、纸张,保证打印质量,工作高效,按时完成任务;5、爱护打印设备,有故障及时汇报办公室负责人维修;6、做好办公场所卫生工作;7、完成其他随机性工作。岗位安全职责:负责文印室及文印设备的的安全工作,协助办公室负责人做好局机关以及以机关名义组织的会议、活动的安全监管工作。六、档案员(解云青)岗位工作职责:1、负责档案整理、编目、鉴定、统计、排列和检索工作编制等工作;2、负责库房档案的收进和移出工作,严格履行交接手续,准确掌握机关档案全宗、案卷数量及档案的保管期限等;3、负责库房内部整理,档案装具和案卷排放整齐、科学有序。保证库内无灰尘,整洁美观;4、检查档案安全保管情况,发现对档案有害因素时,要及时上报采取措施。做到以防为主,防治结合,保证档案的完整与安全;5、明确档案利用工作的目的,积极主动地做好接待工作,不断提高服务质量;6、正确处理好利用和BaoMi的关系,增强BaoMi观念,严守党和国家jimi,严格执行借阅、查阅登记制度;7、负责档案、资料调借工作。做到提供准确、及时主动。用后及时清退,按时入库归位;8、应用电子计算机编目检索、存贮及调用档案;利用裱糊及复印技术,对纸张破损、字迹褪变、扩散的现行档案进行抢救;9、负责档案、资料利用效果的信息反馈工作,收集利用典型事例,年终写出利用分析综合报告,及实例选编;10、做好办公场所卫生工作;11、完成其他随机性工作岗位安全职责:负责档案室的安全工作,协助办公室负...

1、当您付费下载文档后,您只拥有了使用权限,并不意味着购买了版权,文档只能用于自身使用,不得用于其他商业用途(如 [转卖]进行直接盈利或[编辑后售卖]进行间接盈利)。
2、本站所有内容均由合作方或网友上传,本站不对文档的完整性、权威性及其观点立场正确性做任何保证或承诺!文档内容仅供研究参考,付费前请自行鉴别。
3、如文档内容存在违规,或者侵犯商业秘密、侵犯著作权等,请点击“违规举报”。

碎片内容

办公室工作人员岗位职责和安全监管职责概述

确认删除?
VIP
微信客服
  • 扫码咨询
会员Q群
  • 会员专属群点击这里加入QQ群
客服邮箱
回到顶部