电脑桌面
添加小米粒文库到电脑桌面
安装后可以在桌面快捷访问

某公司美工主管考核试题VIP免费

某公司美工主管考核试题_第1页
1/6
某公司美工主管考核试题_第2页
2/6
某公司美工主管考核试题_第3页
3/6
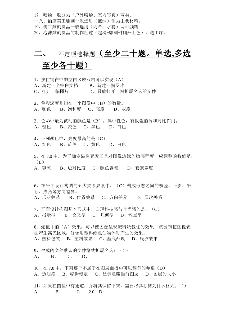
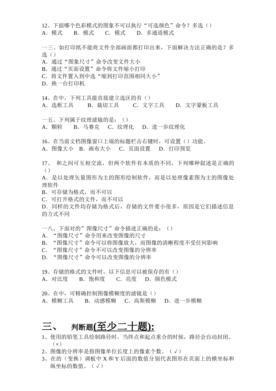
**(美工)主管考核试题一、填空题(至少二十题,三十个填空):1、平面构成作为一门基础课的教育,始于一九一九年德国(包豪斯)学府。2、在9.0中可设定(无限制)个图层。3、在中,为了查看当前图层的效果,需要关闭其它所有图层的显示,最简便的方法是压住()键的同时,在图层面板中单击当前图层左边的(眼睛)图标。4、印刷品一般设定出血是(3毫米)。5、中临时切换到抓手工具的快捷键是(空格)。6、在7.0中,当将模式的图像转换为多通道模式,产生的通道名称是(青色)、(洋红)和(黄色)。7、背面覆胶膜,像不干胶一样的纸叫(背胶)。8、设计文件在发送印刷厂之前,文件必须注明那个几方面要求:(尺寸大小)、(纸张要求)、(制作工艺)、(制作数量)、(交货日期)。9、设计文件在外发之前必须作以下几方面检查:(较对尺寸)、(较对内容)、(文件转曲线)、(标明制作说明)。10、美工部设计样稿的五道审查流程:(自检)-交主管审查-交销售部总监审查-交使用部门审查-美工。11、美工部接单流程:使用部门下单-交销售部文员-征询美工制作工期-(交销售总监审批)-交美工部设计。12、酒店装饰物资的采购流程:审批设计稿-(下采购单附样稿)-财务核查-总经理签批-下车单外出采购。一三、设计稿外发制作,美工部必须保留设计稿原件的(复印稿),以备日后查对。14、印刷品制作工艺有很多,请列出几种如:(专色)、(烫金)、(印金)、(过胶)。一五、常用喷绘材料有很多,请列出常用三种:如(背胶)、(灯布)、(灯片)、(相纸)、(户外背胶等)。16、请说明外打灯布与内打灯布的区别:(外打灯布透光性差,较适合做户外广告;内打灯布透光性好,适合做灯箱)。17、喷绘一般分为(户外喷绘、室内写真)两类。一八、酒店美工雕刻一般选用(泡沫)作为主要材料。19、美工雕刻制品一般选用(丙希、水粉)两种颜料20、泡沫雕刻制品的制作经过(起稿-雕刻-打磨-上色)四道工序。二、不定项选择题(至少二十题。单选,多选至少各十题)1、按住键在中的空白区域双击可以实现(A)A、新建一个空白文档B、新建一幅图片C、打开一幅图片D、只能打开一幅扩展名为的文件2、色彩深度是指在一个图像中(B)的数量。A、颜色B、饱和度C、亮度D、灰度3、色彩中最为被动的颜色是(B),属中性色,有很强的调和对比作用。A、橙色B、灰色C、黑色D、白色4、下列颜色中,亮度最高的是(C)A、红色B、蓝色C、黄色D、白色5、在7.0中,为了确定磁性套索工具对图像边缘的敏感程度,应调整的数值是:(B)A、容差B、边对比度C、颜色容差D、套索宽度6、在平面设计构图的五大关系要素中,(C)构成形态之间的横竖、正斜、平行、成角等方向差异。A、形状关系B、位置关系C、方向差异D、层次关系7、平面设计构图基本形式中,凸现科技感与时尚感的是:(C)A、指示型B、交叉型C、几何型D、散点型8、滤镜中的(A)效果,可以使图像呈现塑料纸包住的效果;该滤镜使图像表面产生高光区域,好像用塑料纸包住物体时产生的效果。A、塑料包装B、塑料效果C、基底凸现D、底纹效果9、生成的文件默认的文件格式扩展名为:(C)A、B、C、D、10、在7.0中,下列哪个不属于在图层面板中可以调节的参数(D)A、透明度B、编辑锁定C、显示隐藏当前图层D、图层的大小11、如果在图像中有通道,并将其保留下来,需要将其存储为什么格式:()A.B.C.2.0D.12、下面哪个色彩模式的图象不可以执行“可选颜色”命令?多选()A.模式B.模式C.模式D.多通道模式一三、如打印纸不能将文件全部画面都打印出来,下面解决方法正确的是?多选()A.通过“图象尺寸”命令改变文件大小B.通过“页面设置”命令将文件缩小打印C.将文件置入到中选“缩到打印范围相同大小”D.换一台打印机14、在中,下列工具能直接建立选区的有()A.选框工具B.裁切工具C.文字工具D.文字蒙板工具一五、下列属于纹理滤镜的是:()A.颗粒B.马赛克C.纹理化D.进一步纹理化16、在当前文档图像窗口上端的标题栏击右键时,可设置()功能。A.图像大小B.画布大小C.页面设置D.打印预览17、和之间可互相交流,但两个软件有本质的不同,下列哪...

1、当您付费下载文档后,您只拥有了使用权限,并不意味着购买了版权,文档只能用于自身使用,不得用于其他商业用途(如 [转卖]进行直接盈利或[编辑后售卖]进行间接盈利)。
2、本站所有内容均由合作方或网友上传,本站不对文档的完整性、权威性及其观点立场正确性做任何保证或承诺!文档内容仅供研究参考,付费前请自行鉴别。
3、如文档内容存在违规,或者侵犯商业秘密、侵犯著作权等,请点击“违规举报”。

碎片内容

某公司美工主管考核试题

您可能关注的文档

确认删除?
VIP
微信客服
  • 扫码咨询
会员Q群
  • 会员专属群点击这里加入QQ群
客服邮箱
回到顶部