电脑桌面
添加小米粒文库到电脑桌面
安装后可以在桌面快捷访问

附件四非主管考核标准VIP免费

附件四非主管考核标准_第1页
1/4
附件四非主管考核标准_第2页
2/4
附件四非主管考核标准_第3页
3/4
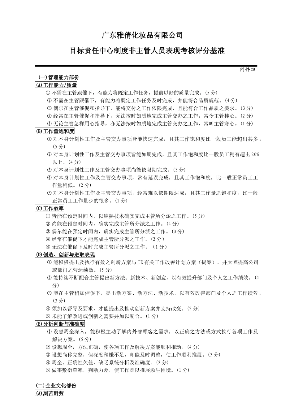
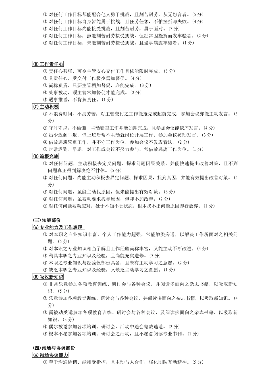
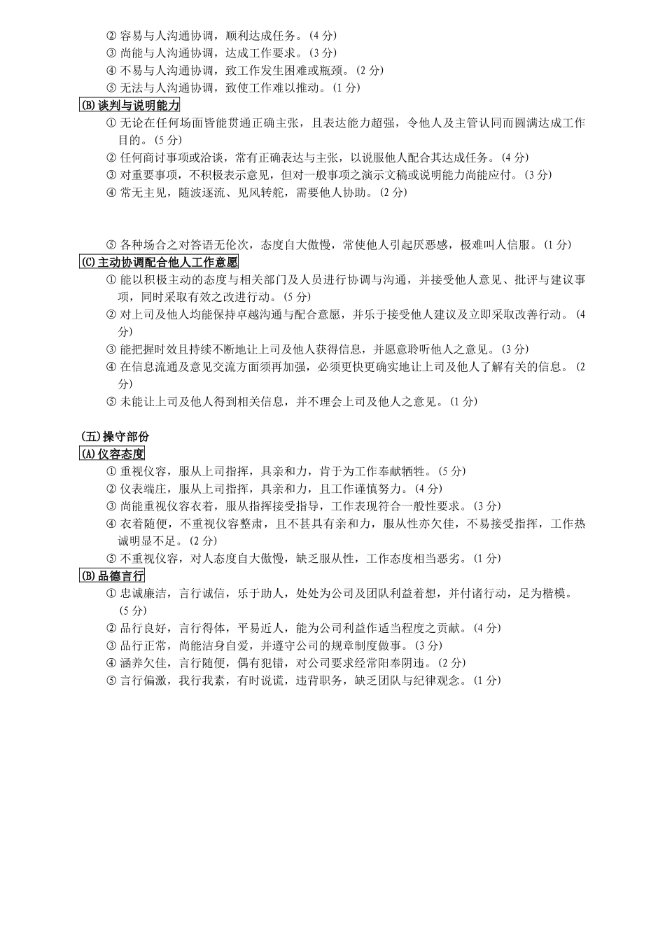
广东雅倩化妆品有限公司目标责任中心制度非主管人员表现考核评分基准附件四(一)管理能力部份(A)工作能力/质量①不需在主管跟催下,有能力将既定工作任务,提前以好的质量完成。(5分)②不需在主管跟催下,有能力将既定工作任务及时完成,并能符合品质规范。(4分)③偶尔在主管催促和指导下,能将交付之工作依限完成,且能符合工作品质之要求。(3分)④经常在主管催促和指导下,无法按时如质地完成主管交办之工作,常令主管挂心。(2分)⑤无论主管怎样用心指导,亦无法按时如质地完成主管交办之工作,常叫主管寒心。(1分)(B)工作量饱和度①对本身计划性工作及主管交办事项皆能快速完成,且其工作饱和度比一般员工能超出甚多。(5分)②对本身计划性工作及主管交办事项皆能如期完成,且其工作饱和度比一股员工稍有超出20%以上。(4分)③对本身计划性工作及主管交办事项尚能依限期完成。(3分)④对本身计划性工作及主管交办事项,常有延误完成,且其工作饱和度,比一般正常员工工作量稍低。(2分)⑤对本身计划性工作及主管交办事项,经常难以依期限达成,且其工作量之饱和度,比一般正常员工工作量少的很多。(1分)(C)工作效率①皆能在预定时间内,以纯熟技术确实完成主管所分派之工作。(5分)②尚能在预定时间内,确实完成主管所分派之工作。(4分)③偶尔能在预定时间内,确实完成主管所分派之工作。(3分)④经常在催促下才能完成主管所分派之工作。(2分)⑤无法在催促下及时完成主管所分派之工作。(1分)(D)创造、创新与进取表现①能积极提出及执行有效之创新方案与IE有关工作改善计划方案(提案),并大幅提高公司或部门之营运绩效。(5分)②能持续不断配合主管提出新方法、新技术、新创意,以有效提升部门及个人之工作绩效。(4分)③能在主管稍加催促下,提出新方案、新方法、新技术,以有效改善部门及个人之工作绩效。(3分)④须加以督导及要求,才能提出及推动创新方案并支持改变。(2分)⑤未能了解改进或创新之需要并加以配合。(1分)(E)分析判断与准确度①设想周全深入,能积极主动了解内外部顾客之需求,以正确之方法或方式执行各项工作及解决方案。(5分)②设想周全,方法正确,使各项工作及解决方案能顺利推动。(4分)③设想尚称完整,但深度稍嫌不足,却能及时调整,使工作顺利推展。(3分)④周全、正确性欠佳,缺乏系统分析及准确度。(2分)⑤做事敷衍草率,判断力差,使工作难以推展频生困境。(1分)(二)企业文化部份(A)刻苦耐劳①对任何工作目标都能配合他人勇于挑战,且刻苦耐劳,从无怨言者。(5分)②对任何工作目标自身皆能勇于挑战,且任劳任怨,不怕挫折与失败。(4分)③对任何工作目标尚能接受挑战,且刻苦耐劳,勇于面对。(3分)④对任何工作目标,虽能刻苦耐劳接受挑战,但经常因挫折而发牢骚者。(2分)⑤对任何工作目标,未能刻苦耐劳接受挑战,且遇事满腹牢骚者。(1分)(B)工作责任心①责任心甚强,可令主管安心交付工作且依能限时完成。(5分)②具责任心,受交付工作极少需加督促。(4分)③尚称负责,只要主管稍加督促,亦能完成。(3分)④处事被动,须主管常加督促才能完成。(2分)⑤遇事推诿,不肯负责任。(1分)(C)主动积极①不浪费时间,不畏劳苦,对主管交付之工作能抢先或超前完成,参加会议亦能主动发言。(5分)②守时守规,不偷懒,主动勤奋工作并能如期完成,且参加会议能依序发言。(4分)③虽少迟到早退,但上班后常不主动就岗位开展工作,参加会议被动发言。(3分)④借故逃避繁重工作,并不守工作岗位,参加会议不发表看法。(2分)⑤时常迟到、早退,对工作或会议不努力参与,常借故逃离工作岗位。(1分)(D)追根究底①对任何问题,主动积极去定义问题、探求问题因果关系,并能快速提出改善对策,且不到问题真正得到解决绝不甘休。(5分)②对任何问题,尚能主动积极去界定问题、探求因果,找到真因,并能有效提出改善对策。(4分)③对任何问题,虽能主动找原因,但未能提出有效对策。(3分)④对任何问题,虽被动要求找寻原因,但却不加改善。(2分)⑤对任何问题被动应对,处于不知不觉状态,根本找不出问题原因即行放弃。(1分)(三)知能部份(A)专业能力及工作表现①对本职之专业知识丰富,个...

1、当您付费下载文档后,您只拥有了使用权限,并不意味着购买了版权,文档只能用于自身使用,不得用于其他商业用途(如 [转卖]进行直接盈利或[编辑后售卖]进行间接盈利)。
2、本站所有内容均由合作方或网友上传,本站不对文档的完整性、权威性及其观点立场正确性做任何保证或承诺!文档内容仅供研究参考,付费前请自行鉴别。
3、如文档内容存在违规,或者侵犯商业秘密、侵犯著作权等,请点击“违规举报”。

碎片内容

附件四非主管考核标准

您可能关注的文档

确认删除?
VIP
微信客服
  • 扫码咨询
会员Q群
  • 会员专属群点击这里加入QQ群
客服邮箱
回到顶部